Suppr超能文献

褪黑素通过 PERK-ATF4-Beclin1 通路增加肝癌细胞对索拉非尼的敏感性。

Melatonin Increases the Sensitivity of Hepatocellular Carcinoma to Sorafenib through the PERK-ATF4-Beclin1 Pathway.

机构信息

Department of Oncology, the First Affiliated Hospital of Anhui Medical University, Hefei 230022, Anhui, China.

Department of Pharmacy, the First Affiliated Hospital of Anhui Medical University, Hefei 230022, Anhui, China.

出版信息

Int J Biol Sci. 2019 Jul 21;15(9):1905-1920. doi: 10.7150/ijbs.32550. eCollection 2019.

Abstract

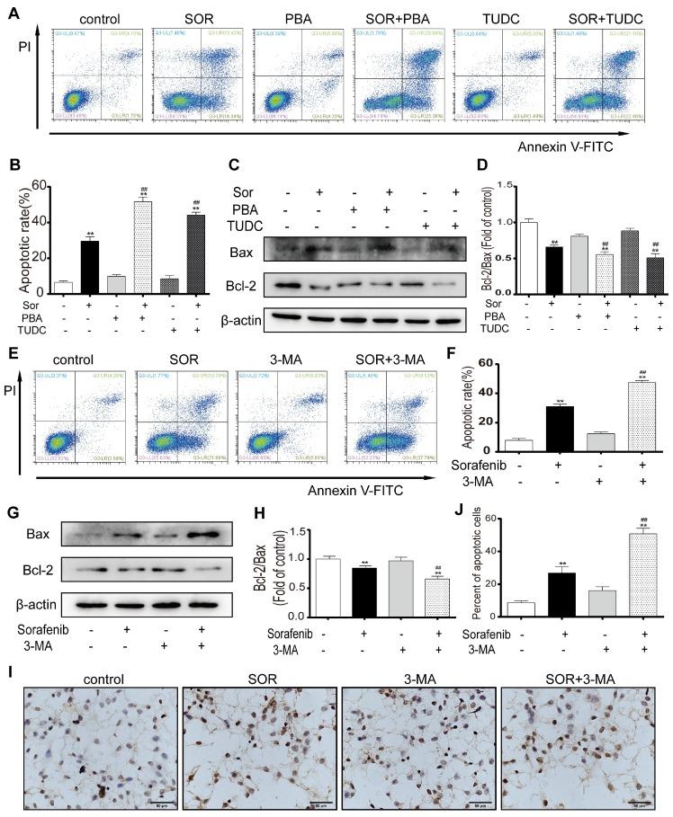
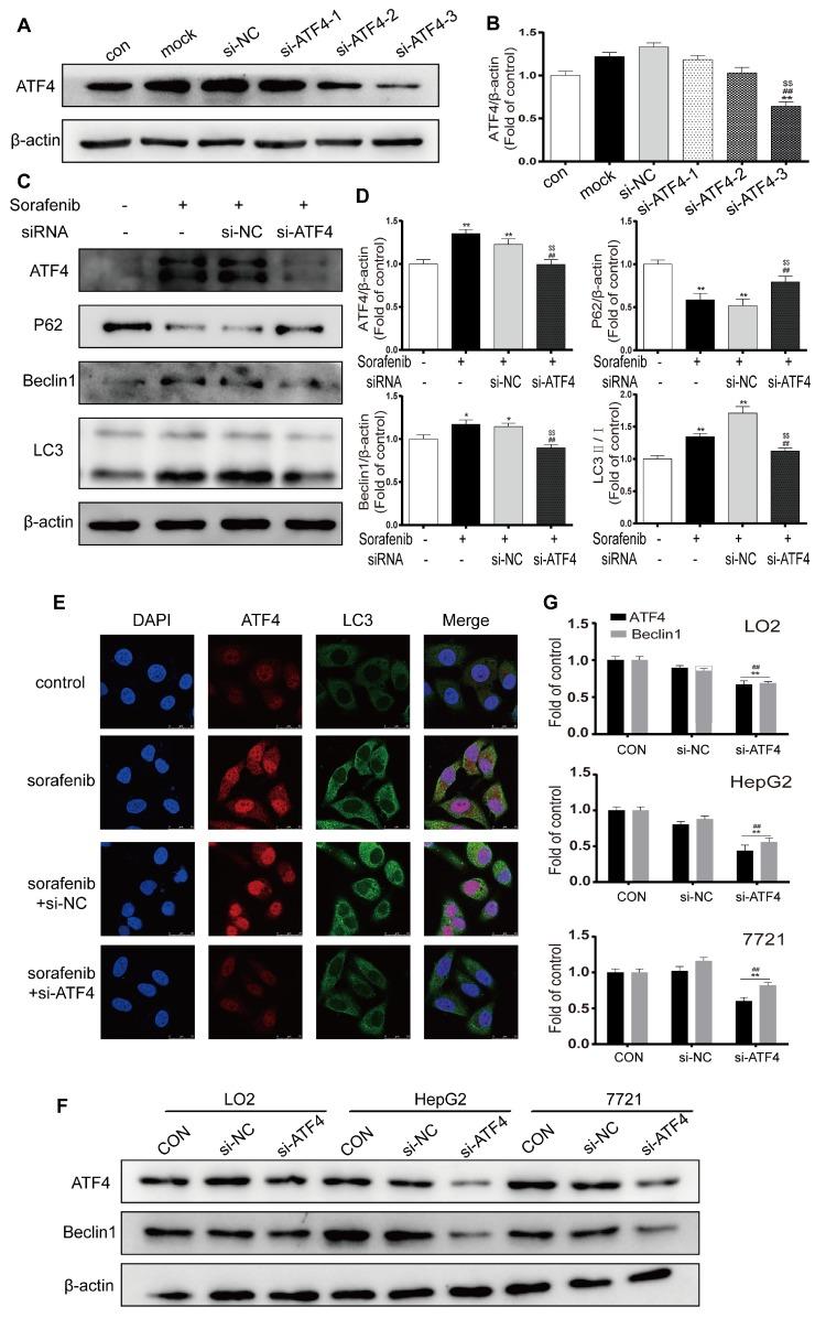
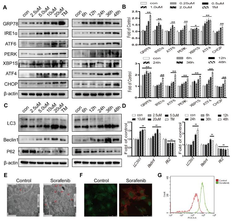
The mechanisms of resistance to the targeted drug sorafenib in the treatment of hepatocellular carcinoma (HCC) are poorly understood. The purpose of this study was to investigate the mechanism of sorafenib resistance and to elucidate the role of melatonin in overcoming sorafenib resistance. We first observed that sorafenib induced endoplasmic reticulum (ER) stress and activated autophagy in HCC, and the inhibition of ER stress and autophagy by specific inhibitors (PBA, TUDC and 3-MA) increased sorafenib-induced apoptosis, indicating that cells resist apoptosis by inducing ER stress and autophagy in the presence of sorafenib. Furthermore, specimens from patients with HCC revealed a close relationship between ER stress and autophagy, as demonstrated by the high correlation between expression of the autophagy-associated protein Beclin1 and expression of unfolded protein response (UPR) pathway proteins, especially PKR-like ER stress kinase (PERK); moreover, patients with combined expression of PERK and Beclin1 had more advanced disease (higher clinical stage) and a shorter overall survival time. ER stress inhibitors significantly blocked sorafenib-induced autophagy, selective knockdown of PERK and activating transcription factor 4 (ATF4) expression reduced sorafenib-induced autophagy activity compared with knockdown of the other two UPR pathways, and silencing ATF4 inhibited the expression of Beclin1. These results suggest that autophagy is downstream of ER stress and that the PERK-ATF4-Beclin1 pathway plays a role in ER stress-related autophagy. Interestingly, a low concentration of melatonin increased the sensitivity of HCC to sorafenib by inhibiting autophagy through the PERK-ATF4-Beclin1 pathway. Taken together, our findings suggest that cotreatment with sorafenib and melatonin is a potential therapy for HCC. Furthermore, ER stress-related autophagy plays key roles in apoptosis resistance. Therefore, targeting the PERK-ATF4-Beclin1 pathway may prove instrumental in HCC therapy.

摘要

索拉非尼治疗肝细胞癌(HCC)耐药的机制尚不清楚。本研究旨在探讨索拉非尼耐药的机制,并阐明褪黑素在克服索拉非尼耐药中的作用。我们首先观察到索拉非尼诱导 HCC 内质网(ER)应激并激活自噬,特异性抑制剂(PBA、TUDC 和 3-MA)抑制 ER 应激和自噬增加索拉非尼诱导的细胞凋亡,表明细胞通过在存在索拉非尼的情况下诱导 ER 应激和自噬来抵抗细胞凋亡。此外,HCC 患者的标本显示 ER 应激和自噬之间存在密切关系,自噬相关蛋白 Beclin1 的表达与未折叠蛋白反应(UPR)途径蛋白,尤其是蛋白激酶 R 样内质网应激激酶(PERK)的表达高度相关;此外,具有 PERK 和 Beclin1 联合表达的患者具有更晚期的疾病(更高的临床分期)和更短的总生存时间。ER 应激抑制剂显著阻断索拉非尼诱导的自噬,与其他两条 UPR 途径相比,PERK 和激活转录因子 4(ATF4)表达的选择性敲低降低了索拉非尼诱导的自噬活性,沉默 ATF4 抑制了 Beclin1 的表达。这些结果表明自噬是 ER 应激的下游,PERK-ATF4-Beclin1 途径在 ER 应激相关自噬中发挥作用。有趣的是,低浓度褪黑素通过 PERK-ATF4-Beclin1 途径抑制自噬增加 HCC 对索拉非尼的敏感性。总之,我们的研究结果表明,索拉非尼联合褪黑素治疗可能是 HCC 的一种潜在治疗方法。此外,与凋亡抵抗相关的 ER 应激相关自噬起着关键作用。因此,针对 PERK-ATF4-Beclin1 途径可能对 HCC 治疗具有重要意义。

https://cdn.ncbi.nlm.nih.gov/pmc/blobs/d0bb/6743299/da9daa5aab47/ijbsv15p1905g001.jpg

文献AI研究员

20分钟写一篇综述,助力文献阅读效率提升50倍。

立即体验

用中文搜PubMed

大模型驱动的PubMed中文搜索引擎

马上搜索

文档翻译

学术文献翻译模型,支持多种主流文档格式。

立即体验