Suppr超能文献

A20 通过线性泛素化依赖和非依赖机制保护细胞免受 TNF 诱导的凋亡。

A20 protects cells from TNF-induced apoptosis through linear ubiquitin-dependent and -independent mechanisms.

机构信息

Center for Inflammation Research, VIB, Ghent, Belgium.

Department of Biomedical Molecular Biology, Ghent University, Ghent, Belgium.

出版信息

Cell Death Dis. 2019 Sep 18;10(10):692. doi: 10.1038/s41419-019-1937-y.

Abstract

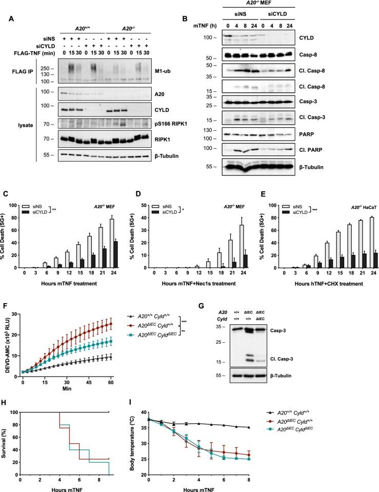
The cytokine TNF promotes inflammation either directly by activating the MAPK and NF-κB signaling pathways, or indirectly by triggering cell death. A20 is a potent anti-inflammatory molecule, and mutations in the gene encoding A20 are associated with a wide panel of inflammatory pathologies, both in human and in the mouse. Binding of TNF to TNFR1 triggers the NF-κB-dependent expression of A20 as part of a negative feedback mechanism preventing sustained NF-κB activation. Apart from acting as an NF-κB inhibitor, A20 is also well-known for its ability to counteract the cytotoxic potential of TNF. However, the mechanism by which A20 mediates this function and the exact cell death modality that it represses have remained incompletely understood. In the present study, we provide in vitro and in vivo evidences that deletion of A20 induces RIPK1 kinase-dependent and -independent apoptosis upon single TNF stimulation. We show that constitutively expressed A20 is recruited to TNFR1 signaling complex (Complex I) via its seventh zinc finger (ZF7) domain, in a cIAP1/2-dependent manner, within minutes after TNF sensing. We demonstrate that Complex I-recruited A20 protects cells from apoptosis by stabilizing the linear (M1) ubiquitin network associated to Complex I, a process independent of its E3 ubiquitin ligase and deubiquitylase (DUB) activities and which is counteracted by the DUB CYLD, both in vitro and in vivo. In absence of linear ubiquitylation, A20 is still recruited to Complex I via its ZF4 and ZF7 domains, but this time protects the cells from death by deploying its DUB activity. Together, our results therefore demonstrate two distinct molecular mechanisms by which constitutively expressed A20 protect cells from TNF-induced apoptosis.

摘要

细胞因子 TNF 通过激活 MAPK 和 NF-κB 信号通路直接促进炎症,或者通过触发细胞死亡间接促进炎症。A20 是一种有效的抗炎分子,编码 A20 的基因发生突变与广泛的炎症病理学有关,无论是在人类还是在小鼠中。TNF 与 TNFR1 的结合触发 NF-κB 依赖性的 A20 表达,作为一种负反馈机制,防止 NF-κB 的持续激活。除了作为 NF-κB 抑制剂外,A20 还因其能够抵消 TNF 的细胞毒性潜力而广为人知。然而,A20 介导这种功能的机制以及它抑制的确切细胞死亡方式仍不完全清楚。在本研究中,我们提供了体外和体内证据,表明 A20 的缺失会在单次 TNF 刺激下诱导 RIPK1 激酶依赖性和非依赖性细胞凋亡。我们表明,组成型表达的 A20 通过其第七个锌指 (ZF7) 结构域,在 cIAP1/2 依赖性的方式下,在 TNF 感应后几分钟内被招募到 TNFR1 信号复合物 (复合物 I) 中。我们证明,复合物 I 募集的 A20 通过稳定与复合物 I 相关的线性 (M1) 泛素网络来保护细胞免受凋亡,这个过程不依赖于其 E3 泛素连接酶和去泛素化酶 (DUB) 活性,并且在体外和体内都被 DUB CYLD 所拮抗。在线性泛素化不存在的情况下,A20 仍然通过其 ZF4 和 ZF7 结构域被招募到复合物 I 中,但此时通过其 DUB 活性来保护细胞免受死亡。总之,我们的结果因此证明了两种不同的分子机制,即组成型表达的 A20 保护细胞免受 TNF 诱导的细胞凋亡。

https://cdn.ncbi.nlm.nih.gov/pmc/blobs/dc0b/6751190/0667d629261c/41419_2019_1937_Fig1_HTML.jpg

文献AI研究员

20分钟写一篇综述,助力文献阅读效率提升50倍。

立即体验

用中文搜PubMed

大模型驱动的PubMed中文搜索引擎

马上搜索

文档翻译

学术文献翻译模型,支持多种主流文档格式。

立即体验