Suppr超能文献

胸腔积液上清液中的肿瘤衍生 DNA 作为晚期肺癌基因组分析中肿瘤组织的有前途的替代物。

Tumor-derived DNA from pleural effusion supernatant as a promising alternative to tumor tissue in genomic profiling of advanced lung cancer.

机构信息

Department of Pulmonary Medicine, Zhongshan Hospital, Fudan University, Shanghai, 200032, China.

Shanghai Respiratory Research Institute, Shanghai, 200032, China.

出版信息

Theranostics. 2019 Jul 28;9(19):5532-5541. doi: 10.7150/thno.34070. eCollection 2019.

Abstract

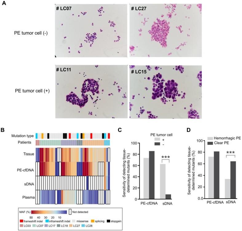
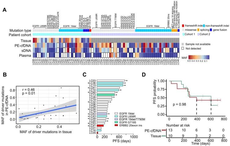
Pleural effusion (PE) is commonly observed in advanced lung cancer and was suggested to contain both cell-free tumor DNA and tumor cells. Molecular profiling of PE represents a minimally invasive approach of detecting tumor driver mutations for clinical decision making, especially when tumor tissues are not available. The objective of this study is to investigate the efficacy and precision of detecting gene alterations in PE samples to address the feasibility in clinical use. Sixty-three metastatic lung cancer patients with (n=30, cohort 1) or without (n=33, cohort 2) matched tumor tissues were enrolled in this study. PE and plasma samples of each patient were collected simultaneously. Supernatant and cell precipitate of PE were processed separately to extract cfDNA (PE-cfDNA) and sediment DNA (sDNA). All samples were subjected to targeted next-generation sequencing (NGS) of 416 cancer-related genes. PE supernatants contain more abundant tumor DNA than PE sediments and plasma samples, suggested by higher mutant allele frequencies (MAF) and elevated mutation detection rate in PE-cfDNA (98.4% vs. 90.5% in PE sDNA vs. 87% in plasma cfDNA). In Cohort 1 with matched tumor tissue, tumor mutational burden (TMB) of PE-cfDNA was similar as tumor tissues (6.4 vs. 5.6), but significantly higher than PE sDNA (median TMB: 3.3) and plasma cfDNA (median TMB: 3.4). Ninety-three percent (27 out of 29) of tissue-determined driver mutations were detected in PE-cfDNA, including alterations in , , , , , and , while only 62% were captured in plasma cfDNA. PE-cfDNA also has the highest detection rate of driver mutations in the full cohort (71% vs. 68% in PE sDNA vs. 59% in plasma cfDNA). Mutation detection from cytological negative and hemorrhagic PE is challenging. Comparatively, PE-cfDNA demonstrated absolute superiority than PE sDNA in such a scenario, suggesting that it is an independent source of tumor DNA and therefore less influenced by the abundance of tumor cells. Genomic profiling of PE-cfDNA offers an alternative, and potentially more meticulous approach in assessing tumor genomics in advanced lung cancer when tumor tissue is not available. Our data further demonstrate that in hemorrhagic or cytologically negative PE samples, PE-cfDNA has higher mutation detection sensitivity than sDNA and plasma cfDNA, and therefore is a more reliable source for genetic testing.

摘要

胸腔积液(PE)在晚期肺癌中很常见,被认为含有游离肿瘤 DNA 和肿瘤细胞。PE 的分子谱分析代表了一种检测肿瘤驱动突变的微创方法,用于临床决策,特别是当肿瘤组织不可用时。本研究旨在探讨检测 PE 样本中基因改变的疗效和精度,以确定其在临床应用中的可行性。

本研究共纳入 63 例有(n=30,队列 1)或无(n=33,队列 2)匹配肿瘤组织的转移性肺癌患者。每位患者同时采集 PE 和血浆样本。PE 的上清液和沉淀分别处理以提取 cfDNA(PE-cfDNA)和沉淀 DNA(sDNA)。所有样本均进行 416 个癌症相关基因的靶向下一代测序(NGS)。

PE 上清液中的肿瘤 DNA 比 PE 沉淀和血浆样本更丰富,这可通过更高的突变等位基因频率(MAF)和更高的 PE-cfDNA 突变检测率(98.4%比 PE sDNA 中的 90.5%和血浆 cfDNA 中的 87%)得到证明。在有匹配肿瘤组织的队列 1 中,PE-cfDNA 的肿瘤突变负担(TMB)与肿瘤组织相似(6.4 比 5.6),但明显高于 PE sDNA(中位数 TMB:3.3)和血浆 cfDNA(中位数 TMB:3.4)。29 例中有 27 例(93%)在组织中确定的驱动突变在 PE-cfDNA 中被检测到,包括 、 、 、 、 、 和 中的改变,而仅 62%在血浆 cfDNA 中被捕获。PE-cfDNA 还在全队列中具有最高的 驱动突变检测率(71%比 PE sDNA 中的 68%和血浆 cfDNA 中的 59%)。细胞学阴性和出血性 PE 中的突变检测具有挑战性。相比之下,在这种情况下,PE-cfDNA 具有比 PE sDNA 绝对的优势,这表明它是肿瘤 DNA 的独立来源,因此受肿瘤细胞丰度的影响较小。

PE-cfDNA 的基因组分析为晚期肺癌中当肿瘤组织不可用时评估肿瘤基因组学提供了一种替代的、潜在更细致的方法。我们的数据进一步表明,在出血性或细胞学阴性的 PE 样本中,PE-cfDNA 的突变检测灵敏度高于 sDNA 和血浆 cfDNA,因此是遗传检测更可靠的来源。

https://cdn.ncbi.nlm.nih.gov/pmc/blobs/6af3/6735385/a03478eb9993/thnov09p5532g001.jpg

文献AI研究员

20分钟写一篇综述,助力文献阅读效率提升50倍。

立即体验

用中文搜PubMed

大模型驱动的PubMed中文搜索引擎

马上搜索

文档翻译

学术文献翻译模型,支持多种主流文档格式。

立即体验