Suppr超能文献

纤维缺乏饮食扰乱了小鼠结肠微生物组的精细空间结构。

A fiber-deprived diet disturbs the fine-scale spatial architecture of the murine colon microbiome.

机构信息

Centre for Microbiology and Environmental Systems Science, Department of Microbiology and Ecosystem Science, Division of Microbial Ecology, University of Vienna, Althanstrasse 14, 1090, Vienna, Austria.

The Scripps Research Institute, Scripps Center for Metabolomics and Mass Spectrometry, 10550 North Torrey Pines Road, La Jolla, CA, 92037, USA.

出版信息

Nat Commun. 2019 Sep 25;10(1):4366. doi: 10.1038/s41467-019-12413-0.

Abstract

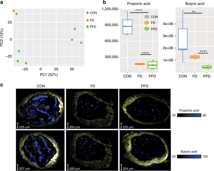
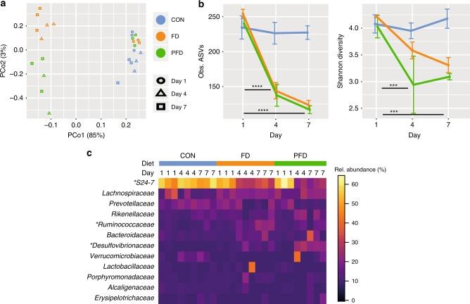
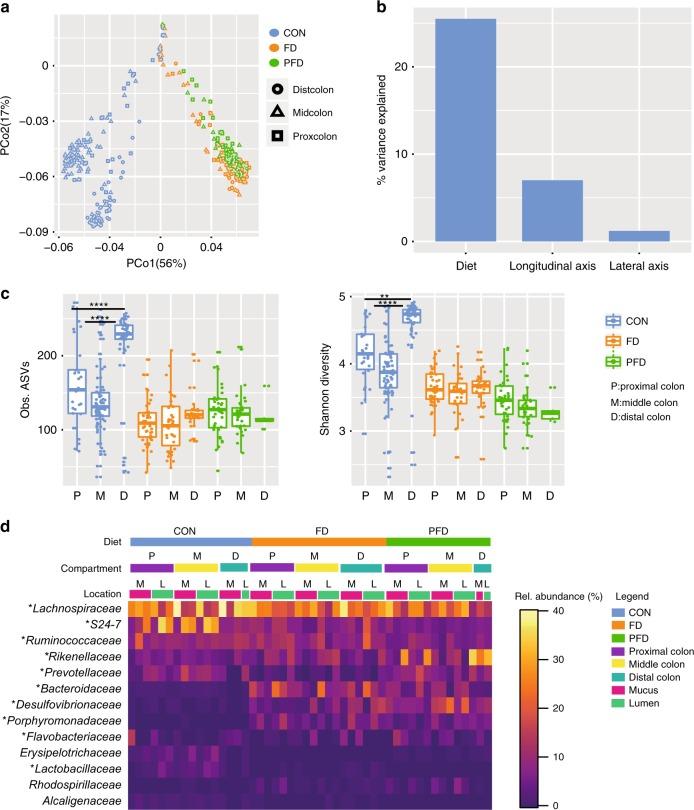
Compartmentalization of the gut microbiota is thought to be important to system function, but the extent of spatial organization in the gut ecosystem remains poorly understood. Here, we profile the murine colonic microbiota along longitudinal and lateral axes using laser capture microdissection. We found fine-scale spatial structuring of the microbiota marked by gradients in composition and diversity along the length of the colon. Privation of fiber reduces the diversity of the microbiota and disrupts longitudinal and lateral gradients in microbiota composition. Both mucus-adjacent and luminal communities are influenced by the absence of dietary fiber, with the loss of a characteristic distal colon microbiota and a reduction in the mucosa-adjacent community, concomitant with depletion of the mucus layer. These results indicate that diet has not only global but also local effects on the composition of the gut microbiota, which may affect function and resilience differently depending on location.

摘要

肠道微生物群落的区室化被认为对系统功能很重要,但肠道生态系统的空间组织程度仍知之甚少。在这里,我们使用激光捕获显微切割技术沿纵向和横向轴对鼠结肠微生物群进行了分析。我们发现,微生物群落的精细空间结构表现为组成和多样性沿着结肠的长度呈梯度变化。膳食纤维的剥夺降低了微生物群的多样性,并破坏了微生物群组成的纵向和横向梯度。黏液附着区和腔区群落都受到膳食纤维缺乏的影响,伴随着典型的远端结肠微生物群的丧失和黏膜附着区群落的减少,同时黏液层被消耗。这些结果表明,饮食不仅对肠道微生物群的组成有全局影响,而且有局部影响,这可能根据位置的不同而对功能和恢复力产生不同的影响。

https://cdn.ncbi.nlm.nih.gov/pmc/blobs/11bd/6761162/2e2edeb7ce98/41467_2019_12413_Fig1_HTML.jpg

文献AI研究员

20分钟写一篇综述,助力文献阅读效率提升50倍。

立即体验

用中文搜PubMed

大模型驱动的PubMed中文搜索引擎

马上搜索

文档翻译

学术文献翻译模型,支持多种主流文档格式。

立即体验