Suppr超能文献

JCPyV 诱导的 MAPK 信号在感染过程中激活转录因子。

JCPyV-Induced MAPK Signaling Activates Transcription Factors during Infection.

机构信息

Department of Molecular and Biomedical Sciences, The University of Maine, Orono, ME 04469, USA.

Graduate School in Biomedical Sciences and Engineering, The University of Maine, Orono, ME 04469, USA.

出版信息

Int J Mol Sci. 2019 Sep 26;20(19):4779. doi: 10.3390/ijms20194779.

Abstract

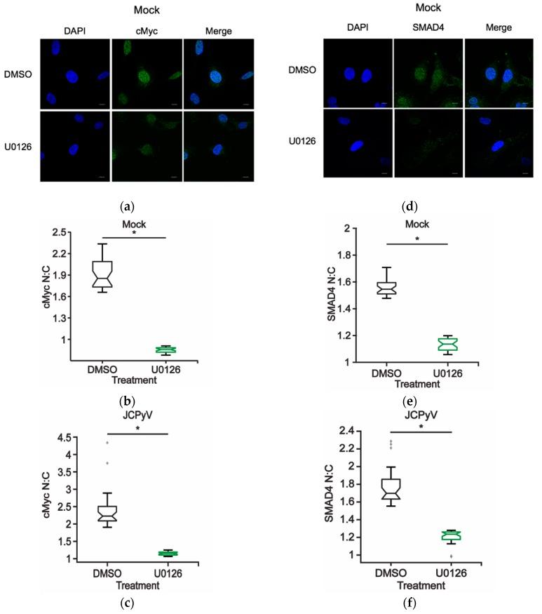
JC polyomavirus (JCPyV), a ubiquitous human pathogen, is the etiological agent of the fatal neurodegenerative disease progressive multifocal leukoencephalopathy (PML). Like most viruses, JCPyV infection requires the activation of host-cell signaling pathways in order to promote viral replication processes. Previous works have established the necessity of the extracellular signal-regulated kinase (ERK), the terminal core kinase of the mitogen-activated protein kinase (MAPK) cascade (MAPK-ERK) for facilitating transcription of the JCPyV genome. However, the underlying mechanisms by which the MAPK-ERK pathway becomes activated and induces viral transcription are poorly understood. Treatment of cells with siRNAs specific for Raf and MAP kinase kinase (MEK) targets proteins in the MAPK-ERK cascade, significantly reducing JCPyV infection. MEK, the dual-specificity kinase responsible for the phosphorylation of ERK, is phosphorylated at times congruent with early events in the virus infectious cycle. Moreover, a MAPK-specific signaling array revealed that transcription factors downstream of the MAPK cascade, including cMyc and SMAD4, are upregulated within infected cells. Confocal microscopy analysis demonstrated that cMyc and SMAD4 shuttle to the nucleus during infection, and nuclear localization is reduced when ERK is inhibited. These findings suggest that JCPyV induction of the MAPK-ERK pathway is mediated by Raf and MEK and leads to the activation of downstream transcription factors during infection. This study further defines the role of the MAPK cascade during JCPyV infection and the downstream signaling consequences, illuminating kinases as potential therapeutic targets for viral infection.

摘要

JC 多瘤病毒(JCPyV)是一种普遍存在的人类病原体,是致命的神经退行性疾病进行性多灶性白质脑病(PML)的病因。与大多数病毒一样,JCPyV 感染需要激活宿主细胞信号通路,以促进病毒复制过程。先前的工作已经确定细胞外信号调节激酶(ERK),即丝裂原激活蛋白激酶(MAPK)级联的末端核心激酶(MAPK-ERK)对于促进 JCPyV 基因组的转录是必要的。然而,MAPK-ERK 途径被激活并诱导病毒转录的潜在机制仍知之甚少。用针对 Raf 和 MAP 激酶激酶(MEK)的 siRNA 处理细胞,可靶向 MAPK-ERK 级联中的蛋白质,从而显著降低 JCPyV 感染。MEK 是负责 ERK 磷酸化的双重特异性激酶,其磷酸化时间与病毒感染周期中的早期事件一致。此外,MAPK 特异性信号转导分析表明,MAPK 级联下游的转录因子,包括 cMyc 和 SMAD4,在受感染的细胞中上调。共聚焦显微镜分析表明,cMyc 和 SMAD4 在感染过程中穿梭到细胞核中,当 ERK 被抑制时,核定位减少。这些发现表明,JCPyV 诱导 MAPK-ERK 途径是由 Raf 和 MEK 介导的,并导致感染过程中下游转录因子的激活。本研究进一步定义了 MAPK 级联在 JCPyV 感染中的作用及其下游信号转导后果,阐明了激酶作为病毒感染的潜在治疗靶点。

https://cdn.ncbi.nlm.nih.gov/pmc/blobs/83a4/6801635/b5d30e18d982/ijms-20-04779-g001.jpg

文献AI研究员

20分钟写一篇综述,助力文献阅读效率提升50倍。

立即体验

用中文搜PubMed

大模型驱动的PubMed中文搜索引擎

马上搜索

文档翻译

学术文献翻译模型,支持多种主流文档格式。

立即体验