Suppr超能文献

一种 Fas 受体的小肽拮抗剂可抑制神经炎症,防止诱导型青光眼小鼠模型中的轴突变性和视网膜神经节细胞死亡。

A small peptide antagonist of the Fas receptor inhibits neuroinflammation and prevents axon degeneration and retinal ganglion cell death in an inducible mouse model of glaucoma.

机构信息

Department of Ophthalmology, The Schepens Eye Research Institute, Massachusetts Eye and Ear, Harvard Medical School, 20 Staniford Street, Boston, MA, USA.

ONL Therapeutics, Ann Arbor, MI, USA.

出版信息

J Neuroinflammation. 2019 Sep 30;16(1):184. doi: 10.1186/s12974-019-1576-3.

Abstract

BACKGROUND

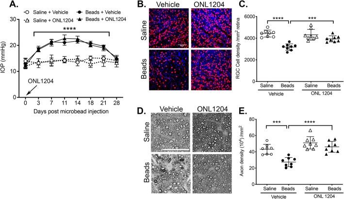
Glaucoma is a complex, multifactorial disease where apoptosis, microglia activation, and inflammation have been linked to the death of retinal ganglion cells (RGCs) and axon degeneration. We demonstrated previously that FasL-Fas signaling was required for axon degeneration and death of RGCs in chronic and inducible mouse models of glaucoma and that Fas activation triggered RGC apoptosis, glial activation, and inflammation. Here, we investigated whether targeting the Fas receptor with a small peptide antagonist, ONL1204, has anti-inflammatory and neuroprotective effects in a microbead-induced mouse model of glaucoma.

METHODS

Intracameral injection of microbeads was used to elevate intraocular pressure (IOP) in Fas-deficient (Fas) mice and WT C57BL/6J mice that received an intravitreal injection of the Fas inhibitor, ONL1204 (2 μg/1 μl) (or vehicle only), on day 0 or day 7 after microbead injection. The IOP was monitored by rebound tonometry, and at 28 days post-microbead injection, Brn3a-stained RGCs and paraphenylenediamine (PPD)-stained axons were analyzed. The effects of ONL1204 on retinal microglia activation and the expression of inflammatory genes were analyzed by immunostaining of retinal flatmounts and quantitative PCR (qPCR).

RESULTS

Rebound tonometry showed equivalent elevation of IOP in all groups of microbead-injected mice. At 28 days post-microbead injection, the RGC and axon counts from microbead-injected Fas mice were equivalent to saline-injected (no IOP elevation) controls. Treatment with ONL1204 also significantly reduced RGC death and loss of axons in microbead-injected WT mice when compared to vehicle-treated controls, even when administered after IOP elevation. Confocal analysis of Iba1-stained retinal flatmounts and qPCR demonstrated that ONL1204 also abrogated microglia activation and inhibited the induction of multiple genes implicated in glaucoma, including cytokines and chemokines (GFAP, Caspase-8, TNFα, IL-1β, IL-6, IL-18, MIP-1α, MIP-1β, MIP-2, MCPI, and IP10), components of the complement cascade (C3, C1Q), Toll-like receptor pathway (TLR4), and inflammasome pathway (NLRP3).

CONCLUSIONS

These results serve as proof-of-principal that the small peptide inhibitor of the Fas receptor, ONL1204, can provide robust neuroprotection in an inducible mouse model of glaucoma, even when administered after IOP elevation. Moreover, Fas signaling contributes to the pathogenesis of glaucoma through activation of both apoptotic and inflammatory pathways.

摘要

背景

青光眼是一种复杂的多因素疾病,其中细胞凋亡、小胶质细胞激活和炎症与视网膜神经节细胞 (RGC) 的死亡和轴突变性有关。我们之前的研究表明,FasL-Fas 信号通路在慢性和诱导性青光眼的小鼠模型中对于 RGC 的轴突变性和死亡是必需的,并且 Fas 的激活引发了 RGC 的凋亡、神经胶质的激活和炎症。在这里,我们研究了使用小分子拮抗剂 ONL1204 靶向 Fas 受体是否在微珠诱导的青光眼小鼠模型中具有抗炎和神经保护作用。

方法

通过在 Fas 缺陷 (Fas) 小鼠和接受 Fas 抑制剂 ONL1204 (2μg/1μl) (或仅载体)玻璃体注射的 WT C57BL/6J 小鼠的眼内注射微珠,来升高眼内压 (IOP)。通过回弹眼压计监测 IOP,在微珠注射后 28 天,分析 Brn3a 染色的 RGC 和对苯二胺 (PPD) 染色的轴突。通过视网膜平片的免疫染色和定量 PCR (qPCR) 分析 ONL1204 对视网膜小胶质细胞激活和炎症基因表达的影响。

结果

回弹眼压计显示所有微珠注射小鼠组的 IOP 升高均相当。在微珠注射后 28 天,微珠注射的 Fas 小鼠的 RGC 和轴突计数与生理盐水注射(无 IOP 升高)对照相当。与载体处理的对照组相比,ONL1204 的治疗还显著减少了微珠注射的 WT 小鼠中的 RGC 死亡和轴突丢失,即使在 IOP 升高后给予治疗也是如此。对 Iba1 染色的视网膜平片的共聚焦分析和 qPCR 表明,ONL1204 还阻断了小胶质细胞的激活,并抑制了多种与青光眼有关的基因的诱导,包括细胞因子和趋化因子(GFAP、Caspase-8、TNFα、IL-1β、IL-6、IL-18、MIP-1α、MIP-1β、MIP-2、MCPI 和 IP10)、补体级联成分(C3、C1Q)、Toll 样受体途径 (TLR4) 和炎症小体途径 (NLRP3)。

结论

这些结果初步证明,Fas 受体的小分子抑制剂 ONL1204 即使在 IOP 升高后给予,也能在诱导性青光眼的小鼠模型中提供强大的神经保护作用。此外,Fas 信号通路通过激活细胞凋亡和炎症途径参与了青光眼的发病机制。

https://cdn.ncbi.nlm.nih.gov/pmc/blobs/8965/6767653/21616b56f9e1/12974_2019_1576_Fig1_HTML.jpg

文献AI研究员

20分钟写一篇综述,助力文献阅读效率提升50倍。

立即体验

用中文搜PubMed

大模型驱动的PubMed中文搜索引擎

马上搜索

文档翻译

学术文献翻译模型,支持多种主流文档格式。

立即体验