Suppr超能文献

从头鉴定 CRISPR-Cas9 靶向 sgRNA 敲除筛选中的必需蛋白结构域。

De novo identification of essential protein domains from CRISPR-Cas9 tiling-sgRNA knockout screens.

机构信息

Department of Epigenetics and Molecular Carcinogenesis, The University of Texas MD Anderson Cancer Center, Smithville, TX, 78957, USA.

The Center for Cancer Epigenetics, The University of Texas MD Anderson Cancer Center, Houston, TX, 77030, USA.

出版信息

Nat Commun. 2019 Oct 4;10(1):4541. doi: 10.1038/s41467-019-12489-8.

Abstract

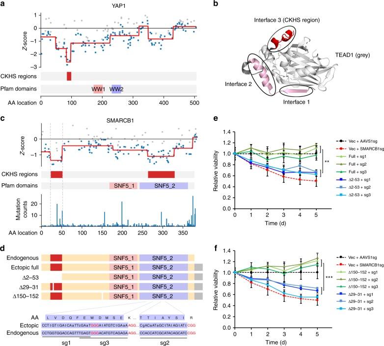
High-throughput CRISPR-Cas9 knockout screens using a tiling-sgRNA design permit in situ evaluation of protein domain function. Here, to facilitate de novo identification of essential protein domains from such screens, we propose ProTiler, a computational method for the robust mapping of CRISPR knockout hyper-sensitive (CKHS) regions, which refer to the protein regions associated with a strong sgRNA dropout effect in the screens. Applied to a published CRISPR tiling screen dataset, ProTiler identifies 175 CKHS regions in 83 proteins. Of these CKHS regions, more than 80% overlap with annotated Pfam domains, including all of the 15 known drug targets in the dataset. ProTiler also reveals unannotated essential domains, including the N-terminus of the SWI/SNF subunit SMARCB1, which is validated experimentally. Surprisingly, the CKHS regions are negatively correlated with phosphorylation and acetylation sites, suggesting that protein domains and post-translational modification sites have distinct sensitivities to CRISPR-Cas9 mediated amino acids loss.

摘要

高通量 CRISPR-Cas9 敲除筛选使用平铺 sgRNA 设计可实现蛋白质结构域功能的原位评估。在这里,为了促进从这些筛选中发现必需蛋白质结构域,我们提出了 ProTiler,这是一种用于稳健映射 CRISPR 敲除超敏 (CKHS) 区域的计算方法,CKHS 区域是指与筛选中 sgRNA 大量缺失效应相关的蛋白质区域。应用于已发表的 CRISPR 平铺筛选数据集,ProTiler 在 83 种蛋白质中识别出 175 个 CKHS 区域。这些 CKHS 区域中,超过 80%与注释的 Pfam 结构域重叠,包括数据集中所有 15 个已知的药物靶点。ProTiler 还揭示了未注释的必需结构域,包括 SWI/SNF 亚基 SMARCB1 的 N 端,该结构域已通过实验验证。令人惊讶的是,CKHS 区域与磷酸化和乙酰化位点呈负相关,这表明蛋白质结构域和翻译后修饰位点对 CRISPR-Cas9 介导的氨基酸缺失具有不同的敏感性。

https://cdn.ncbi.nlm.nih.gov/pmc/blobs/5eb0/6778102/204338a0e829/41467_2019_12489_Fig1_HTML.jpg

文献AI研究员

20分钟写一篇综述,助力文献阅读效率提升50倍。

立即体验

用中文搜PubMed

大模型驱动的PubMed中文搜索引擎

马上搜索

文档翻译

学术文献翻译模型,支持多种主流文档格式。

立即体验