Suppr超能文献

甲型流感病毒携带人或禽流感非结构蛋白 1 对人原代细胞固有免疫反应的差异调节。

Differential Modulation of Innate Immune Responses in Human Primary Cells by Influenza A Viruses Carrying Human or Avian Nonstructural Protein 1.

机构信息

Department of Microbiology, Icahn School of Medicine at Mount Sinai, New York, New York, USA.

Department of Medicine Division of Infectious Diseases, Icahn School of Medicine at Mount Sinai, New York, New York, New York, USA.

出版信息

J Virol. 2019 Dec 12;94(1). doi: 10.1128/JVI.00999-19.

Abstract

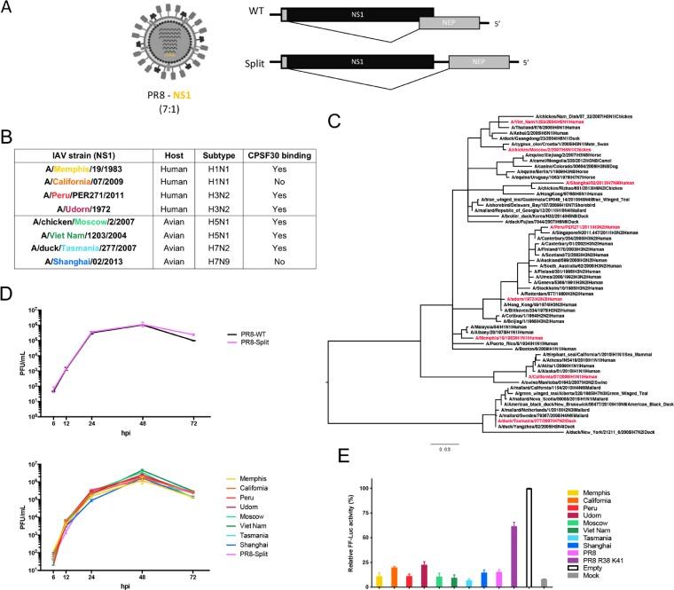
The influenza A virus (IAV) nonstructural protein 1 (NS1) contributes to disease pathogenesis through the inhibition of host innate immune responses. Dendritic cells (DCs) release interferons (IFNs) and proinflammatory cytokines and promote adaptive immunity upon viral infection. In order to characterize the strain-specific effects of IAV NS1 on human DC activation, we infected human DCs with a panel of recombinant viruses with the same backbone (A/Puerto Rico/08/1934) expressing different NS1 proteins from human and avian origin. We found that these viruses induced a clearly distinct phenotype in DCs. Specifically, viruses expressing NS1 from human IAV (either H1N1 or H3N2) induced higher levels of expression of type I (IFN-α and IFN-β) and type III (IFN-λ1 to IFNλ3) IFNs than viruses expressing avian IAV NS1 proteins (H5N1, H7N9, and H7N2), but the differences observed in the expression levels of proinflammatory cytokines like tumor necrosis factor alpha (TNF-α) or interleukin-6 (IL-6) were not significant. In addition, using imaging flow cytometry, we found that human and avian NS1 proteins segregate based on their subcellular trafficking dynamics, which might be associated with the different innate immune profile induced in DCs by viruses expressing those NS1 proteins. Innate immune responses induced by our panel of IAV recombinant viruses were also characterized in normal human bronchial epithelial cells, and the results were consistent with those in DCs. Altogether, our results reveal an increased ability of NS1 from avian viruses to antagonize innate immune responses in human primary cells compared to the ability of NS1 from human viruses, which could contribute to the severe disease induced by avian IAV in humans. Influenza A viruses (IAVs) cause seasonal epidemics which result in an important health and economic burden. Wild aquatic birds are the natural host of IAV. However, IAV can infect diverse hosts, including humans, domestic poultry, pigs, and others. IAVs circulating in animals occasionally cross the species barrier, infecting humans, which results in mild to very severe disease. In some cases, these viruses can acquire the ability to be transmitted among humans and initiate a pandemic. The nonstructural 1 (NS1) protein of IAV is an important antagonist of the innate immune response. In this study, using recombinant viruses and primary human cells, we show that NS1 proteins from human and avian hosts show intrinsic differences in the modulation of the innate immunity in human dendritic cells and epithelial cells, as well as different cellular localization dynamics in infected cells.

摘要

甲型流感病毒(IAV)非结构蛋白 1(NS1)通过抑制宿主固有免疫反应而有助于疾病发病机制。树突状细胞(DC)在病毒感染时释放干扰素(IFN)和促炎细胞因子,并促进适应性免疫。为了表征 IAV NS1 对人 DC 激活的株特异性影响,我们用一组具有相同骨架(A/Puerto Rico/08/1934)的重组病毒感染人 DC,这些病毒表达来自人类和禽类来源的不同 NS1 蛋白。我们发现这些病毒在 DC 中诱导出明显不同的表型。具体而言,表达来自人类 IAV(H1N1 或 H3N2)的 NS1 的病毒诱导的 I 型(IFN-α和 IFN-β)和 III 型(IFN-λ1 至 IFNλ3)IFN 的表达水平高于表达禽类 IAV NS1 蛋白(H5N1、H7N9 和 H7N2)的病毒,但观察到的促炎细胞因子(如肿瘤坏死因子-α(TNF-α)或白细胞介素-6(IL-6))的表达水平差异不显著。此外,使用成像流式细胞术,我们发现人类和禽类 NS1 蛋白根据其亚细胞运输动力学进行分离,这可能与表达这些 NS1 蛋白的病毒在 DC 中诱导的不同固有免疫谱有关。我们的 IAV 重组病毒组诱导的先天免疫反应也在正常人类支气管上皮细胞中进行了表征,结果与 DC 中的结果一致。总之,我们的结果表明,与来自人类病毒的 NS1 相比,来自禽类病毒的 NS1 具有更高的拮抗人类原代细胞固有免疫反应的能力,这可能导致禽类 IAV 在人类中引起严重疾病。甲型流感病毒(IAVs)引起季节性流行,造成重大健康和经济负担。野生水生鸟类是 IAV 的天然宿主。然而,IAV 可以感染多种宿主,包括人类、家禽、猪等。在动物中循环的 IAV 偶尔会跨越物种屏障,感染人类,导致从轻到非常严重的疾病。在某些情况下,这些病毒可以获得在人与人之间传播的能力,并引发大流行。IAV 的非结构 1(NS1)蛋白是固有免疫反应的重要拮抗剂。在这项研究中,我们使用重组病毒和原代人类细胞,表明来自人类和禽类宿主的 NS1 蛋白在调节人类树突状细胞和上皮细胞的固有免疫方面表现出内在差异,以及感染细胞中不同的细胞内定位动力学。

https://cdn.ncbi.nlm.nih.gov/pmc/blobs/8d72/6912104/b41eac714805/JVI.00999-19-f0001.jpg

文献AI研究员

20分钟写一篇综述,助力文献阅读效率提升50倍。

立即体验

用中文搜PubMed

大模型驱动的PubMed中文搜索引擎

马上搜索

文档翻译

学术文献翻译模型,支持多种主流文档格式。

立即体验