Suppr超能文献

吲哚 - 2 - 甲酰胺衍生物LG25通过抑制Akt/mTOR/NF - κB信号通路抑制三阴性乳腺癌生长。

Indole-2-Carboxamide Derivative LG25 Inhibits Triple-Negative Breast Cancer Growth By Suppressing Akt/mTOR/NF-κB Signalling Pathway.

作者信息

Xu Xiaohong, Rajamanickam Vinothkumar, Shu Sheng, Liu Zhoudi, Yan Tao, He Jinxin, Liu Zhiguo, Guo Guilong, Liang Guang, Wang Yi

机构信息

Chemical Biology Research Center, School of Pharmaceutical Sciences, Wenzhou Medical University, Wenzhou, Zhejiang 325035, People's Republic of China.

Department of Surgical Oncology, The First Affiliated Hospital of Wenzhou Medical University, Wenzhou, Zhejiang 325000, People's Republic of China.

出版信息

Drug Des Devel Ther. 2019 Oct 11;13:3539-3550. doi: 10.2147/DDDT.S216542. eCollection 2019.

Abstract

BACKGROUND

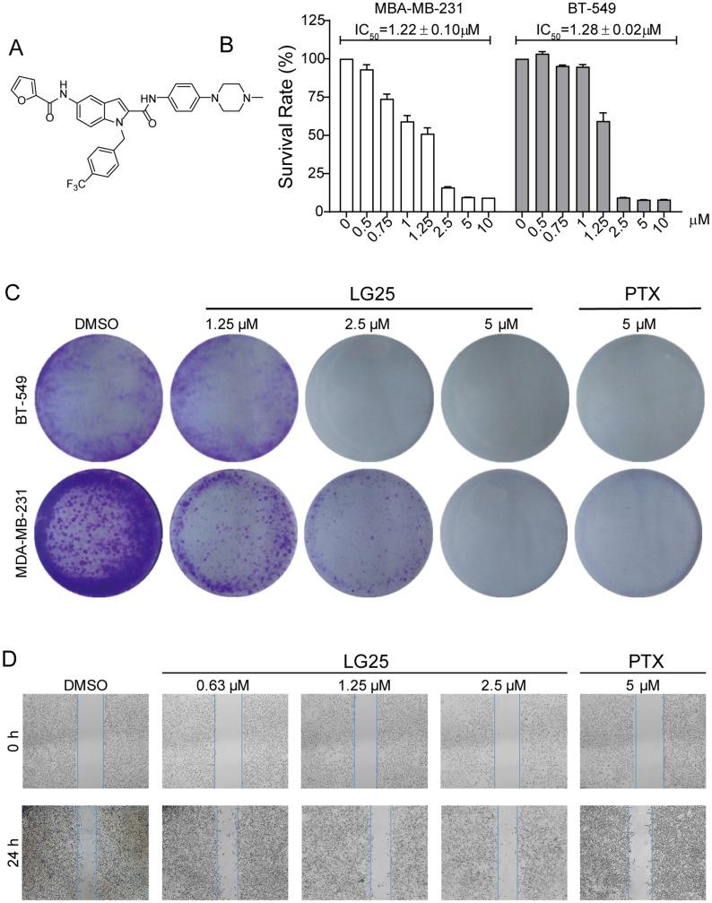
Triple-negative breast cancer (TNBC) is an aggressive subtype of breast cancer which is associated with poor patient outcome and lack of targeted therapy. Our laboratory has synthesized a series of indole-2-carboxamide derivatives. Among this series, compound LG25 showed a favorable pharmacological profile against sepsis and inflammatory diseases. In the present study, we investigated the chemotherapeutic potential of LG25 against TNBC utilizing in vitro and in vivo models.

METHODS

Changes in cell viability, cell cycle phases and apoptosis were analyzed using MTT, clonogenic assay, FACS and Western blotting assays. The anti-cancer effects of LG25 were further determined in a xenograft mouse model.

RESULTS

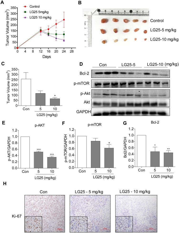
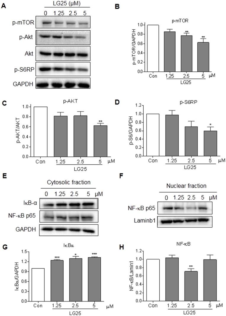
Our findings reveal that LG25 reduced TNBC viability in a dose-dependent manner. Flow cytometric and Western blot analyses showed that LG25 enhances G2/M cell cycle arrest and induced cell apoptosis. In addition, LG25 treatment significantly inhibited Akt/mTOR phosphorylation and nuclear translocation of nuclear factor-κB (NF-κB). These inhibitory activities of LG25 were confirmed in mice implanted MDA-MB-231 TNBC cells.

CONCLUSION

Our studies provide experimental evidence that indole-2-carboxamide derivative LG25 effectively targeted TNBC in preclinical models by inducing cell cycle arrest and apoptosis, through suppressing Akt/mTOR/NF-κB signaling pathway.

摘要

背景

三阴性乳腺癌(TNBC)是一种侵袭性乳腺癌亚型,与患者预后不良及缺乏靶向治疗相关。我们实验室合成了一系列吲哚 - 2 - 甲酰胺衍生物。在该系列中,化合物LG25对脓毒症和炎性疾病显示出良好的药理学特性。在本研究中,我们利用体外和体内模型研究了LG25对TNBC的化疗潜力。

方法

使用MTT、克隆形成试验、流式细胞术和蛋白质印迹分析来分析细胞活力、细胞周期阶段和细胞凋亡的变化。LG25的抗癌作用在异种移植小鼠模型中进一步确定。

结果

我们的研究结果表明,LG25以剂量依赖性方式降低TNBC的活力。流式细胞术和蛋白质印迹分析表明,LG25增强G2/M期细胞周期阻滞并诱导细胞凋亡。此外,LG25处理显著抑制Akt/mTOR磷酸化和核因子 - κB(NF - κB)的核转位。LG25的这些抑制活性在植入MDA - MB - 231 TNBC细胞的小鼠中得到证实。

结论

我们的研究提供了实验证据,表明吲哚 - 2 - 甲酰胺衍生物LG25通过抑制Akt/mTOR/NF - κB信号通路,诱导细胞周期阻滞和细胞凋亡,在临床前模型中有效靶向TNBC。

https://cdn.ncbi.nlm.nih.gov/pmc/blobs/c544/6793079/7b9bab7d2221/DDDT-13-3539-g0001.jpg

文献AI研究员

20分钟写一篇综述,助力文献阅读效率提升50倍。

立即体验

用中文搜PubMed

大模型驱动的PubMed中文搜索引擎

马上搜索

文档翻译

学术文献翻译模型,支持多种主流文档格式。

立即体验