Suppr超能文献

功能性增强的胎盘间充质干细胞对 miRNA 表达的动态调控促进胆管结扎大鼠模型的肝再生。

Dynamic Regulation of miRNA Expression by Functionally Enhanced Placental Mesenchymal Stem Cells PromotesHepatic Regeneration in a Rat Model with Bile Duct Ligation.

机构信息

Department of Biomedical Science, CHA University, Seongnam 13488, Korea.

Department of Systems Biology, College of Life Science and Biotechnology, Yonsei University, Seoul 120749, Korea.

出版信息

Int J Mol Sci. 2019 Oct 24;20(21):5299. doi: 10.3390/ijms20215299.

Abstract

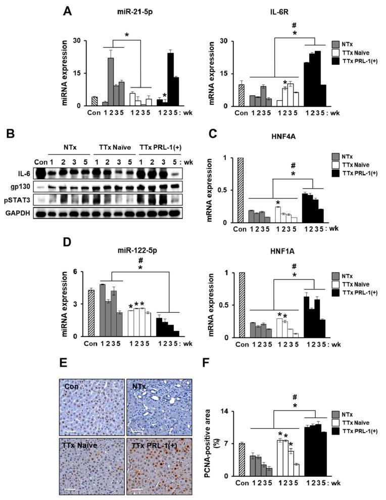
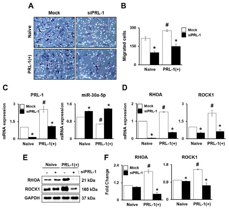
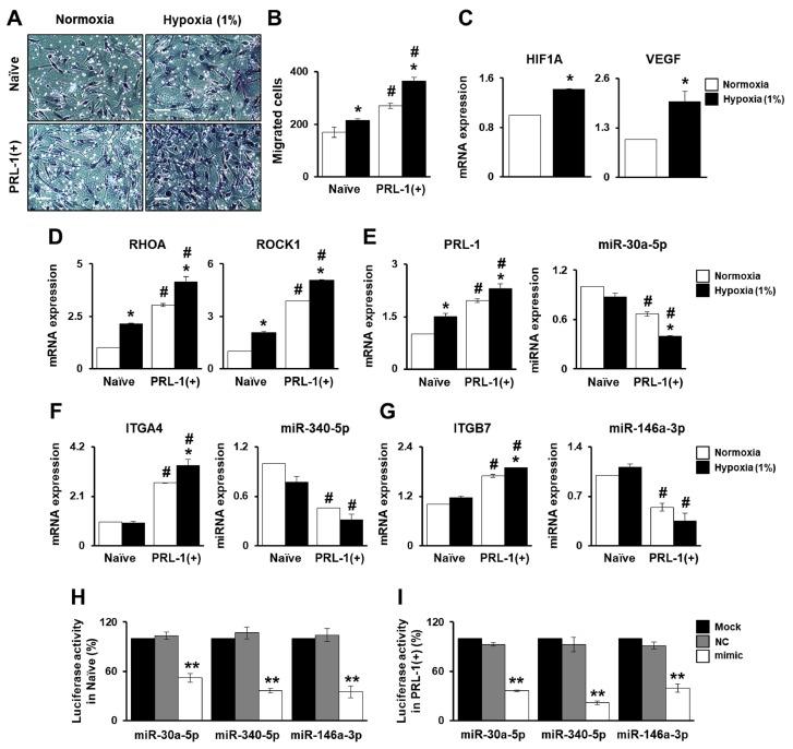
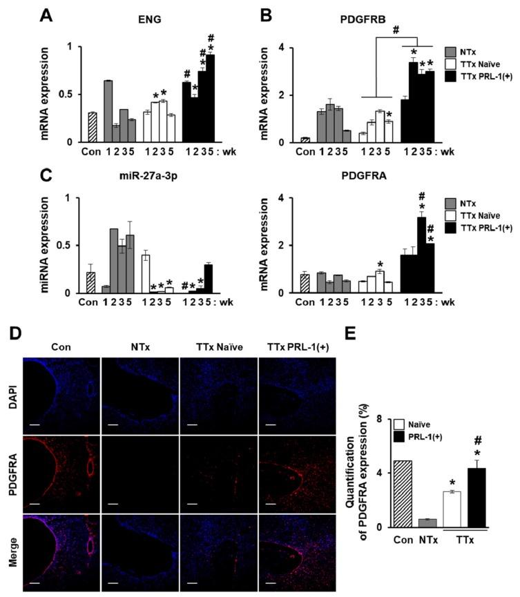
Placenta-derived mesenchymal stem cells (PD-MSCs) were highlighted as therapeutic sources in several degenerative diseases. Recently, microRNAs (miRNAs)were found to mediate one of the therapeutic mechanisms of PD-MSCs in regenerative medicine. To enhance the therapeutic effects of PD-MSCs, we established functionally enhanced PD-MSCs with phosphatase of regenerating liver-1 overexpression (PRL-1(+)). However, the profile and functions of miRNAs induced by PRL-1(+) PD-MSCs in a rat model with hepatic failure prepared by bile duct ligation (BDL) remained unclear. Hence, the objectives of the present study were to analyze the expression of miRNAs and investigate their therapeutic mechanisms for hepatic regeneration via PRL-1(+) in a rat model with BDL. We selected candidate miRNAs based on microarray analysis. Under hypoxic conditions, compared with migrated naïve PD-MSCs, migrated PRL-1(+) PD-MSCs showed improved integrin-dependent migration abilitythrough Ras homolog (RHO) family-targeted miRNA expression (e.g., hsa-miR-30a-5p, 340-5p, and 146a-3p). Moreover, rno-miR-30a-5p and 340-5p regulated engraftment into injured rat liver by transplantedPRL-1(+) PD-MSCs through the integrin family. Additionally, an increase inplatelet-derived growth factor receptor A (PDGFRA) by suppressing rno-miR-27a-3p improved vascular structure in rat liver tissues after PRL-1(+) PD-MSC transplantation. Furthermore, decreased rno-miR-122-5p was significantly correlated with increased proliferation of hepatocytes in liver tissues by PRL-1(+) PD-MSCs byactivating the interleukin-6 (IL-6) signaling pathway through the repression of rno-miR-21-5p. Taken together, these findings improve the understandingof therapeutic mechanisms based on miRNA-mediated stem-cell therapy in liver diseases.

摘要

胎盘间充质干细胞 (PD-MSCs) 作为治疗来源在多种退行性疾病中受到关注。最近,发现 microRNAs (miRNAs) 在 PD-MSCs 的再生医学治疗机制中起介导作用之一。为了增强 PD-MSCs 的治疗效果,我们通过过表达肝再生磷酸酶-1 (PRL-1(+)) 建立了功能增强的 PD-MSCs。然而,在胆管结扎 (BDL) 制备的肝衰竭大鼠模型中,PRL-1(+) PD-MSCs 诱导的 miRNAs 的特征和功能仍不清楚。因此,本研究的目的是分析 miRNA 的表达,并通过 PRL-1(+) 在 BDL 大鼠模型中研究其对肝再生的治疗机制。我们根据微阵列分析选择候选 miRNAs。在低氧条件下,与迁移的原始 PD-MSCs 相比,迁移的 PRL-1(+) PD-MSCs 通过靶向 RHO 家族的整合素依赖性迁移能力增强,表现出改善的整合素依赖性迁移能力(例如,hsa-miR-30a-5p、340-5p 和 146a-3p)。此外,rno-miR-30a-5p 和 340-5p 通过整合素家族调节移植的 PRL-1(+) PD-MSCs 植入受损大鼠肝脏。此外,通过抑制 rno-miR-27a-3p 增加血小板衍生生长因子受体 A (PDGFRA),可改善 PRL-1(+) PD-MSC 移植后大鼠肝组织的血管结构。此外,rno-miR-122-5p 的减少与 PRL-1(+) PD-MSCs 通过抑制 rno-miR-21-5p 激活白细胞介素-6 (IL-6) 信号通路,使肝组织中肝细胞的增殖显著相关。综上所述,这些发现提高了基于 miRNA 介导的干细胞治疗在肝脏疾病中的治疗机制的理解。

https://cdn.ncbi.nlm.nih.gov/pmc/blobs/3cd0/6862171/20e7cd92abe4/ijms-20-05299-g001.jpg

文献AI研究员

20分钟写一篇综述,助力文献阅读效率提升50倍。

立即体验

用中文搜PubMed

大模型驱动的PubMed中文搜索引擎

马上搜索

文档翻译

学术文献翻译模型,支持多种主流文档格式。

立即体验