Suppr超能文献

驱虫药吡喹酮激活了血吸虫瞬时受体电位通道。

The anthelmintic drug praziquantel activates a schistosome transient receptor potential channel.

机构信息

Department of Cell Biology, Neurobiology and Anatomy, Medical College of Wisconsin, Milwaukee, Wisconsin 53226.

Institute for Therapeutics Discovery and Development, University of Minnesota, Minneapolis, Minnesota 55414.

出版信息

J Biol Chem. 2019 Dec 6;294(49):18873-18880. doi: 10.1074/jbc.AC119.011093. Epub 2019 Oct 25.

Abstract

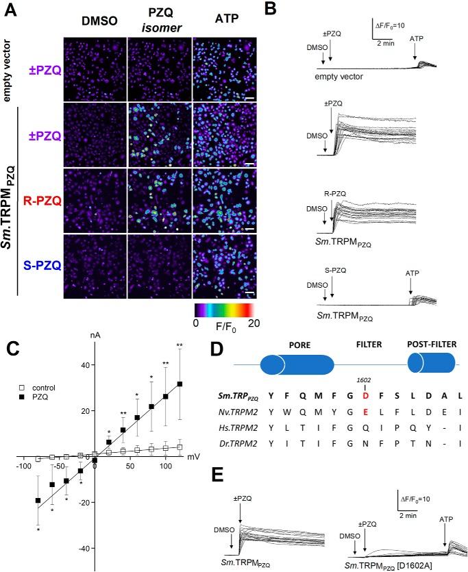
The anthelmintic drug praziquantel (PZQ) is used to treat schistosomiasis, a neglected tropical disease that affects over 200 million people worldwide. PZQ causes Ca influx and spastic paralysis of adult worms and rapid vacuolization of the worm surface. However, the mechanism of action of PZQ remains unknown even after 40 years of clinical use. Here, we demonstrate that PZQ activates a schistosome transient receptor potential (TRP) channel, christened TRPM, present in parasitic schistosomes and other PZQ-sensitive parasites. Several properties of TRPM were consistent with known effects of PZQ on schistosomes, including (i) nanomolar sensitivity to PZQ; (ii) stereoselectivity toward ()-PZQ; (iii) mediation of sustained Ca signals in response to PZQ; and (iv) a pharmacological profile that mirrors the well-known effects of PZQ on muscle contraction and tegumental disruption. We anticipate that these findings will spur development of novel therapeutic interventions to manage schistosome infections and broader interest in PZQ, which is finally unmasked as a potent flatworm TRP channel activator.

摘要

驱虫药吡喹酮(PZQ)用于治疗血吸虫病,这是一种影响全球超过 2 亿人的被忽视的热带病。PZQ 导致 Ca 内流和成虫的痉挛性瘫痪,并迅速使虫体表面空泡化。然而,即使在临床使用 40 年后,PZQ 的作用机制仍不清楚。在这里,我们证明 PZQ 激活了一种存在于寄生血吸虫和其他对 PZQ 敏感的寄生虫中的血吸虫瞬时受体电位(TRP)通道,命名为 TRPM。TRPM 的几个特性与 PZQ 对血吸虫的已知作用一致,包括(i)对 PZQ 的纳摩尔敏感性;(ii)()-PZQ 的立体选择性;(iii)介导对 PZQ 的持续 Ca 信号;以及(iv)药理学特征与 PZQ 对肌肉收缩和表皮破坏的已知作用相吻合。我们预计这些发现将刺激开发新的治疗干预措施来管理血吸虫感染,并引起人们对 PZQ 的更广泛兴趣,PZQ 最终被揭示为一种有效的扁形动物 TRP 通道激活剂。

https://cdn.ncbi.nlm.nih.gov/pmc/blobs/6a5e/6901322/68c36ebb5cef/zbc9991915700001.jpg

文献AI研究员

20分钟写一篇综述,助力文献阅读效率提升50倍。

立即体验

用中文搜PubMed

大模型驱动的PubMed中文搜索引擎

马上搜索

文档翻译

学术文献翻译模型,支持多种主流文档格式。

立即体验