Suppr超能文献

毛细胞成熟沿哺乳动物耳蜗的音调轴呈差异调控。

Hair cell maturation is differentially regulated along the tonotopic axis of the mammalian cochlea.

机构信息

Department of Biomedical Science, University of Sheffield, Sheffield, S10 2TN, UK.

Department of Biology, Baylor University, Waco, TX, 76798, USA.

出版信息

J Physiol. 2020 Jan;598(1):151-170. doi: 10.1113/JP279012. Epub 2019 Dec 21.

Abstract

KEY POINTS

Outer hair cells (OHCs) enhance the sensitivity and the frequency tuning of the mammalian cochlea. Similar to the primary sensory receptor, the inner hair cells (IHCs), the mature functional characteristics of OHCs are acquired before hearing onset. We found that OHCs, like IHCs, fire spontaneous Ca -induced action potentials (APs) during immature stages of development, which are driven by Ca 1.3 Ca channels. We also showed that the development of low- and high-frequency hair cells is differentially regulated during pre-hearing stages, with the former cells being more strongly dependent on experience-independent Ca action potential activity.

ABSTRACT

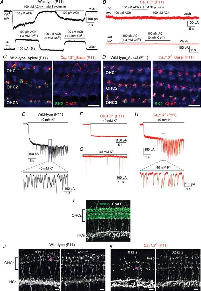
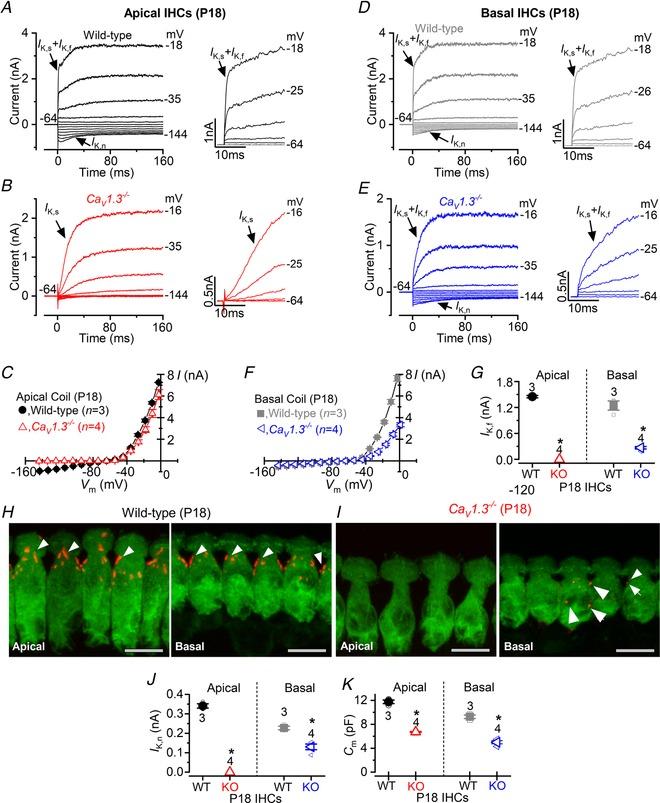
Sound amplification within the mammalian cochlea depends upon specialized hair cells, the outer hair cells (OHCs), which possess both sensory and motile capabilities. In various altricial rodents, OHCs become functionally competent from around postnatal day 7 (P7), before the primary sensory inner hair cells (IHCs), which become competent at about the onset of hearing (P12). The mechanisms responsible for the maturation of OHCs and their synaptic specialization remain poorly understood. We report that spontaneous Ca activity in the immature cochlea, which is generated by Ca 1.3 Ca channels, differentially regulates the maturation of hair cells along the cochlea. Under near-physiological recording conditions we found that, similar to IHCs, immature OHCs elicited spontaneous Ca action potentials (APs), but only during the first few postnatal days. Genetic ablation of these APs in vivo, using Ca 1.3 mice, prevented the normal developmental acquisition of mature-like basolateral membrane currents in low-frequency (apical) hair cells, such as I (carried by KCNQ4 channels), I and I (α9α10nAChRs) in OHCs and I and I (BK channels) in IHCs. Electromotility and prestin expression in OHCs were normal in Ca 1.3 mice. The maturation of high-frequency (basal) hair cells was also affected in Ca 1.3 mice, but to a much lesser extent than apical cells. However, a characteristic feature in Ca 1.3 mice was the reduced hair cell size irrespective of their cochlear location. We conclude that the development of low- and high-frequency hair cells is differentially regulated during development, with apical cells being more strongly dependent on experience-independent Ca APs.

摘要

要点

外毛细胞(OHCs)增强了哺乳动物耳蜗的灵敏度和频率调谐。与主要的感觉受体内毛细胞(IHCs)一样,成熟的 OHC 功能特性是在听力开始之前获得的。我们发现,与 IHCs 一样,在发育的不成熟阶段,OHCs 也会因 Ca1.3Ca 通道而产生自发的 Ca 诱导动作电位(APs)。我们还表明,在听力前阶段,低频和高频毛细胞的发育受到不同的调节,前者细胞更强烈地依赖于经验独立的 Ca 动作电位活动。

摘要

哺乳动物耳蜗内的声音放大依赖于专门的毛细胞,即外毛细胞(OHCs),它们具有感觉和运动能力。在各种早产的啮齿动物中,OHCs 在大约出生后 7 天(P7)左右变得具有功能能力,而主要的感觉内毛细胞(IHCs)在大约听力开始时(P12)变得具有功能能力。OHCs 成熟及其突触特化的机制仍知之甚少。我们报告说,在未成熟的耳蜗中,由 Ca1.3Ca 通道产生的自发 Ca 活性,沿耳蜗对毛细胞的成熟进行差异调节。在接近生理记录条件下,我们发现,与 IHCs 相似,不成熟的 OHCs 会产生自发的 Ca 动作电位(APs),但仅在出生后的头几天。在体内使用 Ca1.3 小鼠进行这些 APs 的遗传消融,防止了低频(顶端)毛细胞中成熟样基底外侧膜电流的正常发育获得,例如 I(由 KCNQ4 通道携带)、I 和 I(α9α10nAChRs)在 OHCs 中,以及 I 和 I(BK 通道)在 IHCs 中。在 Ca1.3 小鼠中,OHCs 的电动力和 prestin 表达正常。Ca1.3 小鼠中高频(基底)毛细胞的成熟也受到影响,但程度远低于顶端细胞。然而,Ca1.3 小鼠的一个特征是无论其耳蜗位置如何,毛细胞的大小都减小。我们得出的结论是,低频和高频毛细胞的发育在发育过程中受到不同的调节,顶端细胞更强烈地依赖于经验独立的 CaAPs。

https://cdn.ncbi.nlm.nih.gov/pmc/blobs/5c77/6972525/4e5274d51c49/TJP-598-151-g003.jpg

文献AI研究员

20分钟写一篇综述,助力文献阅读效率提升50倍。

立即体验

用中文搜PubMed

大模型驱动的PubMed中文搜索引擎

马上搜索

文档翻译

学术文献翻译模型,支持多种主流文档格式。

立即体验