Suppr超能文献

孕龄小于29周且诊断为支气管肺发育不良的早产儿肠道微生物群和血液转录组组成的变化

Changes in the Composition of the Gut Microbiota and the Blood Transcriptome in Preterm Infants at Less than 29 Weeks Gestation Diagnosed with Bronchopulmonary Dysplasia.

作者信息

Ryan Feargal J, Drew Damian P, Douglas Chloe, Leong Lex E X, Moldovan Max, Lynn Miriam, Fink Naomi, Sribnaia Anastasia, Penttila Irmeli, McPhee Andrew J, Collins Carmel T, Makrides Maria, Gibson Robert A, Rogers Geraint B, Lynn David J

机构信息

Precision Medicine Theme, South Australian Health and Medical Research Institute, Adelaide, South Australia, Australia.

College of Medicine and Public Health, Flinders University, Bedford Park, South Australia, Australia.

出版信息

mSystems. 2019 Oct 29;4(5):e00484-19. doi: 10.1128/mSystems.00484-19.

Abstract

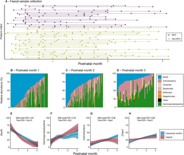
Bronchopulmonary dysplasia (BPD) is a common chronic lung condition in preterm infants that results in abnormal lung development and leads to considerable morbidity and mortality, making BPD one of the most common complications of preterm birth. We employed RNA sequencing and 16S rRNA gene sequencing to profile gene expression in blood and the composition of the fecal microbiota in infants born at <29 weeks gestational age and diagnosed with BPD in comparison to those of preterm infants that were not diagnosed with BPD. 16S rRNA gene sequencing, performed longitudinally on 255 fecal samples collected from 50 infants in the first months of life, identified significant differences in the relative levels of abundance of , and in the BPD infants in a manner that was birth mode dependent. Transcriptome sequencing (RNA-Seq) analysis revealed that more than 400 genes were upregulated in infants with BPD. Genes upregulated in BPD infants were significantly enriched for functions related to red blood cell development and oxygen transport, while several immune-related pathways were downregulated. We also identified a gene expression signature consistent with an enrichment of immunosuppressive CD71 early erythroid cells in infants with BPD. Intriguingly, genes that were correlated in their expression with the relative abundances of specific taxa in the microbiota were significantly enriched for roles in the immune system, suggesting that changes in the microbiota might influence immune gene expression systemically. Bronchopulmonary dysplasia (BPD) is a serious inflammatory condition of the lung and is the most common complication associated with preterm birth. A large body of evidence now suggests that the gut microbiota can influence immunity and inflammation systemically; however, the role of the gut microbiota in BPD has not been evaluated to date. Here, we report that there are significant differences in the gut microbiota of infants born at <29 weeks gestation and subsequently diagnosed with BPD, which are particularly pronounced when infants are stratified by birth mode. We also show that erythroid and immune gene expression levels are significantly altered in BPD infants. Interestingly, we identified an association between the composition of the microbiota and immune gene expression in blood in early life. Together, these findings suggest that the composition of the microbiota may influence the risk of developing BPD and, more generally, may shape systemic immune gene expression.

摘要

支气管肺发育不良(BPD)是早产儿常见的慢性肺部疾病,会导致肺部发育异常,并引发相当高的发病率和死亡率,这使得BPD成为早产最常见的并发症之一。我们采用RNA测序和16S rRNA基因测序,对孕周小于29周且被诊断为BPD的婴儿的血液基因表达和粪便微生物群组成进行分析,并与未被诊断为BPD的早产儿进行比较。对50名婴儿在生命最初几个月收集的255份粪便样本进行纵向16S rRNA基因测序,结果表明,BPD婴儿中、和的相对丰度水平存在显著差异,且这种差异与出生方式有关。转录组测序(RNA-Seq)分析显示,BPD婴儿中有400多个基因上调。BPD婴儿中上调的基因在与红细胞发育和氧气运输相关的功能方面显著富集,而一些免疫相关途径则下调。我们还发现了一种基因表达特征,与BPD婴儿中免疫抑制性CD71早期红细胞的富集一致。有趣的是,那些在表达上与微生物群中特定分类群的相对丰度相关的基因,在免疫系统中的作用显著富集,这表明微生物群的变化可能会系统性地影响免疫基因表达。支气管肺发育不良(BPD)是一种严重的肺部炎症性疾病,是与早产相关的最常见并发症。现在大量证据表明,肠道微生物群可系统性地影响免疫和炎症;然而,肠道微生物群在BPD中的作用迄今尚未得到评估。在此,我们报告,孕周小于29周且随后被诊断为BPD的婴儿的肠道微生物群存在显著差异,当按出生方式对婴儿进行分层时,这种差异尤为明显。我们还表明,BPD婴儿的红细胞和免疫基因表达水平发生了显著改变。有趣的是,我们发现了生命早期微生物群组成与血液中免疫基因表达之间的关联。总之,这些发现表明,微生物群的组成可能会影响患BPD的风险,更普遍地说,可能会塑造系统性免疫基因表达。

https://cdn.ncbi.nlm.nih.gov/pmc/blobs/ce8a/6819732/4b693b06bbfc/mSystems.00484-19-f0001.jpg

文献AI研究员

20分钟写一篇综述,助力文献阅读效率提升50倍。

立即体验

用中文搜PubMed

大模型驱动的PubMed中文搜索引擎

马上搜索

文档翻译

学术文献翻译模型,支持多种主流文档格式。

立即体验