Suppr超能文献

洛伐他汀通过抑制胶质母细胞瘤细胞自噬流增强替莫唑胺的细胞毒性。

Lovastatin Enhances Cytotoxicity of Temozolomide via Impairing Autophagic Flux in Glioblastoma Cells.

机构信息

Division of Neurosurgery, Department of Surgery, Li Ka Shing Faculty of Medicine, The University of Hong Kong, Hong Kong, China.

State Key Laboratory of Quality Research in Chinese Medicines, Macau University of Science and Technology, Macau, China.

出版信息

Biomed Res Int. 2019 Sep 23;2019:2710693. doi: 10.1155/2019/2710693. eCollection 2019.

Abstract

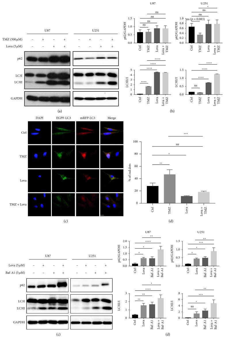
Drug resistance to temozolomide (TMZ) contributes to the majority of tumor recurrence and treatment failure in patients with glioblastoma multiforme (GBM). Autophagy has been reported to play a role in chemoresistance in various types of cancer, including GBM. The anticancer effect of statins is arousing great research interests and has been demonstrated to modulate autophagic function. In this study, we investigated the combinational effects of lovastatin and TMZ on treating U87 and U251 GBM cell lines. Cytotoxicity was measured by MTT and colony formation assays; apoptosis was measured by flow cytometry; the cellular autophagic function was detected by the EGFP-mRFP-LC3 reporter and western blot assay. The results showed that lovastatin might enhance the cytotoxicity of TMZ, increase the TMZ-induced cellular apoptosis, and impair the autophagic flux in GBM cells. Lovastatin triggered autophagy initiation possibly by inhibiting the Akt/mTOR signaling pathway. Moreover, lovastatin might impair the autophagosome-lysosome fusion machinery by suppressing LAMP2 and dynein. These results suggested that lovastatin could enhance the chemotherapy efficacy of TMZ in treating GBM cells. The mechanism may be associated with impaired autophagic flux and thereby the enhancement of cellular apoptosis. Combining TMZ with lovastatin could be a promising strategy for GBM treatment.

摘要

替莫唑胺(TMZ)耐药导致多形性胶质母细胞瘤(GBM)患者的大多数肿瘤复发和治疗失败。自噬已被报道在包括 GBM 在内的各种类型的癌症中发挥着化学抗性的作用。他汀类药物的抗癌作用引起了极大的研究兴趣,并已被证明可调节自噬功能。在这项研究中,我们研究了洛伐他汀和 TMZ 联合治疗 U87 和 U251 GBM 细胞系的效果。通过 MTT 和集落形成测定法测量细胞毒性;通过流式细胞术测量细胞凋亡;通过 EGFP-mRFP-LC3 报告基因和 Western blot 检测细胞自噬功能。结果表明,洛伐他汀可能增强 TMZ 的细胞毒性,增加 TMZ 诱导的细胞凋亡,并损害 GBM 细胞中的自噬流。洛伐他汀通过抑制 Akt/mTOR 信号通路可能触发自噬起始。此外,洛伐他汀可能通过抑制 LAMP2 和动力蛋白来破坏自噬体-溶酶体融合机制。这些结果表明,洛伐他汀可以增强 TMZ 治疗 GBM 细胞的化疗效果。其机制可能与受损的自噬流有关,从而增强细胞凋亡。联合 TMZ 和洛伐他汀可能是治疗 GBM 的一种有前途的策略。

https://cdn.ncbi.nlm.nih.gov/pmc/blobs/1ed6/6778891/ec5758ddfca0/BMRI2019-2710693.001.jpg

文献AI研究员

20分钟写一篇综述,助力文献阅读效率提升50倍。

立即体验

用中文搜PubMed

大模型驱动的PubMed中文搜索引擎

马上搜索

文档翻译

学术文献翻译模型,支持多种主流文档格式。

立即体验