Suppr超能文献

γ疱疹病毒的比较表观基因组分析表明顺式作用序列特征是快速募集多梳蛋白的关键介质。

A comparative epigenome analysis of gammaherpesviruses suggests cis-acting sequence features as critical mediators of rapid polycomb recruitment.

机构信息

Heinrich Pette Institute, Leibniz Institute for Experimental Virology, Hamburg, Germany.

Comprehensive Pneumology Center, Research Unit Lung Repair and Regeneration, Helmholtz Zentrum München - German Research Center for Environmental Health (GmbH), Munich, Germany.

出版信息

PLoS Pathog. 2019 Oct 31;15(10):e1007838. doi: 10.1371/journal.ppat.1007838. eCollection 2019 Oct.

Abstract

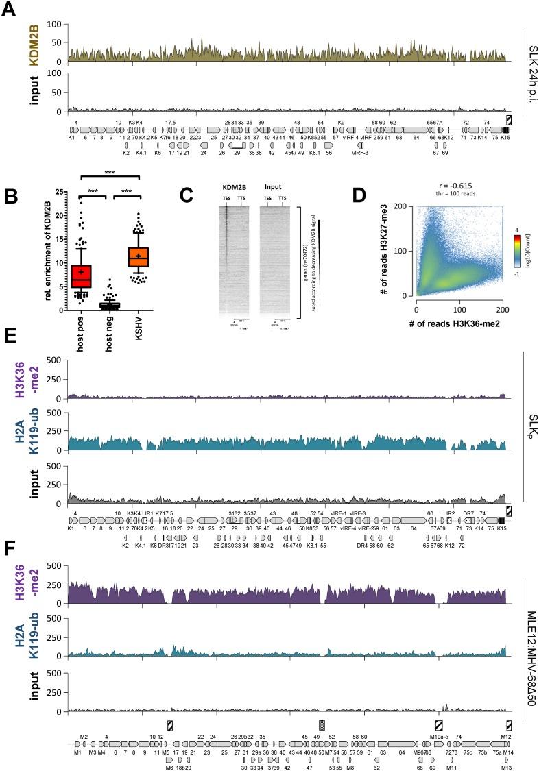
Latent Kaposi sarcoma-associated herpesvirus (KSHV) genomes rapidly acquire distinct patterns of the activating histone modification H3K4-me3 as well as repressive H3K27-me3 marks, a modification linked to transcriptional silencing by polycomb repressive complexes (PRC). Interestingly, PRCs have recently been reported to restrict viral gene expression in a number of other viral systems, suggesting they may play a broader role in controlling viral chromatin. If so, it is an intriguing possibility that latency establishment may result from viral subversion of polycomb-mediated host responses to exogenous DNA. To investigate such scenarios we sought to establish whether rapid repression by PRC constitutes a general hallmark of herpesvirus latency. For this purpose, we performed a comparative epigenome analysis of KSHV and the related murine gammaherpesvirus 68 (MHV-68). We demonstrate that, while latently replicating MHV-68 genomes readily acquire distinct patterns of activation-associated histone modifications upon de novo infection, they fundamentally differ in their ability to efficiently attract H3K27-me3 marks. Statistical analyses of ChIP-seq data from in vitro infected cells as well as in vivo latency reservoirs furthermore suggest that, whereas KSHV rapidly attracts PRCs in a genome-wide manner, H3K27-me3 acquisition by MHV-68 genomes may require spreading from initial seed sites to which PRC are recruited as the result of an inefficient or stochastic recruitment, and that immune pressure may be needed to select for latency pools harboring PRC-silenced episomes in vivo. Using co-infection experiments and recombinant viruses, we also show that KSHV's ability to rapidly and efficiently acquire H3K27-me3 marks does not depend on the host cell environment or unique properties of the KSHV-encoded LANA protein, but rather requires specific cis-acting sequence features. We show that the non-canonical PRC1.1 component KDM2B, a factor which binds to unmethylated CpG motifs, is efficiently recruited to KSHV genomes, indicating that CpG island characteristics may constitute these features. In accord with the fact that, compared to MHV-68, KSHV genomes exhibit a fundamentally higher density of CpG motifs, we furthermore demonstrate efficient acquisition of H2AK119-ub by KSHV and H3K36-me2 by MHV-68 (but not vice versa), furthermore supporting the notion that KSHV genomes rapidly attract PRC1.1 complexes in a genome-wide fashion. Collectively, our results suggest that rapid PRC silencing is not a universal feature of viral latency, but that some viruses may rather have adopted distinct genomic features to specifically exploit default host pathways that repress epigenetically naive, CpG-rich DNA.

摘要

潜伏性卡波济肉瘤相关疱疹病毒(KSHV)基因组迅速获得激活组蛋白修饰 H3K4-me3 以及抑制性 H3K27-me3 标记的独特模式,这种修饰与多梳抑制复合物(PRC)介导的转录沉默有关。有趣的是,最近有报道称 PRC 会在许多其他病毒系统中限制病毒基因的表达,这表明它们可能在控制病毒染色质方面发挥更广泛的作用。如果是这样,那么潜伏性建立可能是由于病毒颠覆了多梳蛋白介导的宿主对外源 DNA 的反应,这是一个有趣的可能性。为了研究这种情况,我们试图确定 PRC 的快速抑制是否是疱疹病毒潜伏的普遍标志。为此,我们对 KSHV 和相关的鼠γ疱疹病毒 68(MHV-68)进行了比较表观基因组分析。我们证明,虽然潜伏复制的 MHV-68 基因组在新感染时很容易获得激活相关组蛋白修饰的独特模式,但它们在有效地吸引 H3K27-me3 标记方面存在根本差异。来自体外感染细胞和体内潜伏储库的 ChIP-seq 数据的统计分析进一步表明,虽然 KSHV 以全基因组的方式迅速吸引 PRC,但 MHV-68 基因组的 H3K27-me3 获得可能需要从初始种子位点扩散,PRC 是由于招募效率低下或随机招募而被招募到这些初始种子位点的,并且需要免疫压力来选择体内携带 PRC 沉默的内源性病毒的潜伏池。通过共感染实验和重组病毒,我们还表明,KSHV 快速有效地获得 H3K27-me3 标记的能力不依赖于宿主细胞环境或 KSHV 编码的 LANA 蛋白的独特特性,而是需要特定的顺式作用序列特征。我们表明,非典型的 PRC1.1 成分 KDM2B,一种与未甲基化的 CpG 基序结合的因子,有效地被招募到 KSHV 基因组上,表明 CpG 岛特征可能构成这些特征。与事实相符,与 MHV-68 相比,KSHV 基因组表现出根本上更高密度的 CpG 基序,我们还证明了 KSHV 高效获得 H2AK119-ub 和 MHV-68 的 H3K36-me2(反之则不然),进一步支持了 KSHV 基因组以全基因组方式迅速吸引 PRC1.1 复合物的观点。总的来说,我们的结果表明,PRC 沉默的快速发生不是病毒潜伏的普遍特征,而是一些病毒可能采用了独特的基因组特征,专门利用表观遗传上不成熟、富含 CpG 的 DNA 的默认宿主途径。

https://cdn.ncbi.nlm.nih.gov/pmc/blobs/f66b/6932816/1e9073d3e0eb/ppat.1007838.g001.jpg

文献AI研究员

20分钟写一篇综述,助力文献阅读效率提升50倍。

立即体验

用中文搜PubMed

大模型驱动的PubMed中文搜索引擎

马上搜索

文档翻译

学术文献翻译模型,支持多种主流文档格式。

立即体验