Suppr超能文献

ATRX 有助于 MeCP2 介导的神经分化过程中着丝粒异染色质的组织。

ATRX Contributes to MeCP2-Mediated Pericentric Heterochromatin Organization during Neural Differentiation.

机构信息

Institute of Genetics and Biophysics 'A. Buzzati-Traverso', National Research Council (CNR), 80131 Naples, Italy.

MRC Molecular Haematology Unit, MRC Weatherall Institute of Molecular Medicine, University of Oxford, Oxford OX3 9DS, UK.

出版信息

Int J Mol Sci. 2019 Oct 29;20(21):5371. doi: 10.3390/ijms20215371.

Abstract

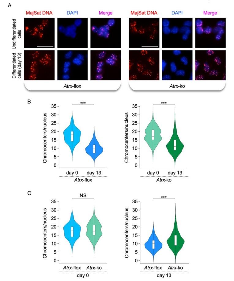
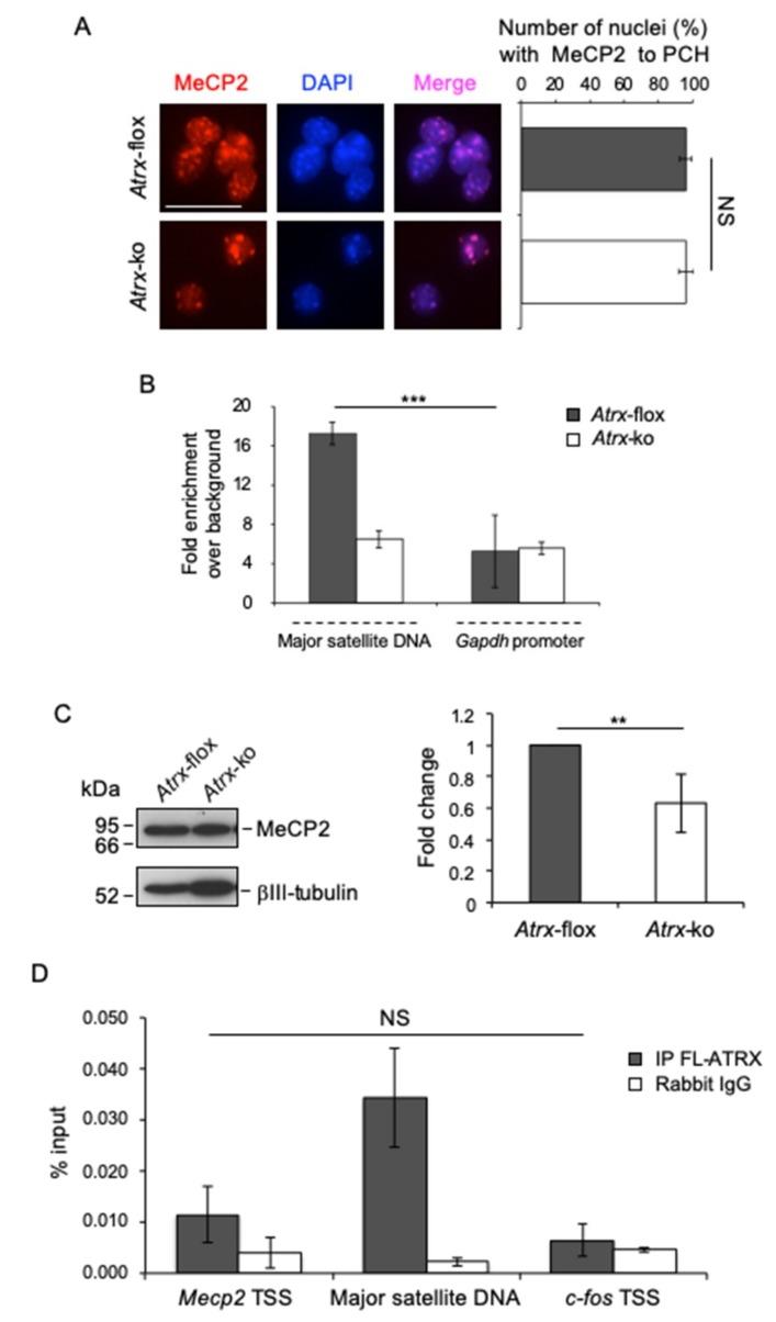
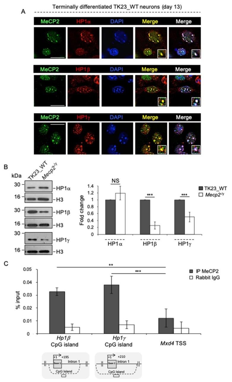
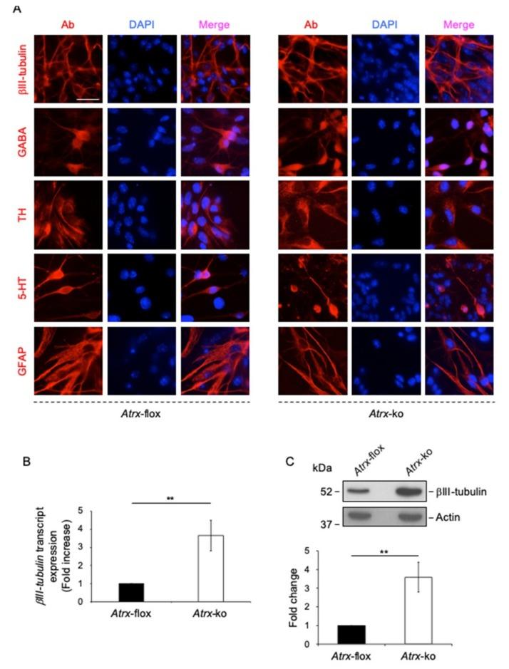
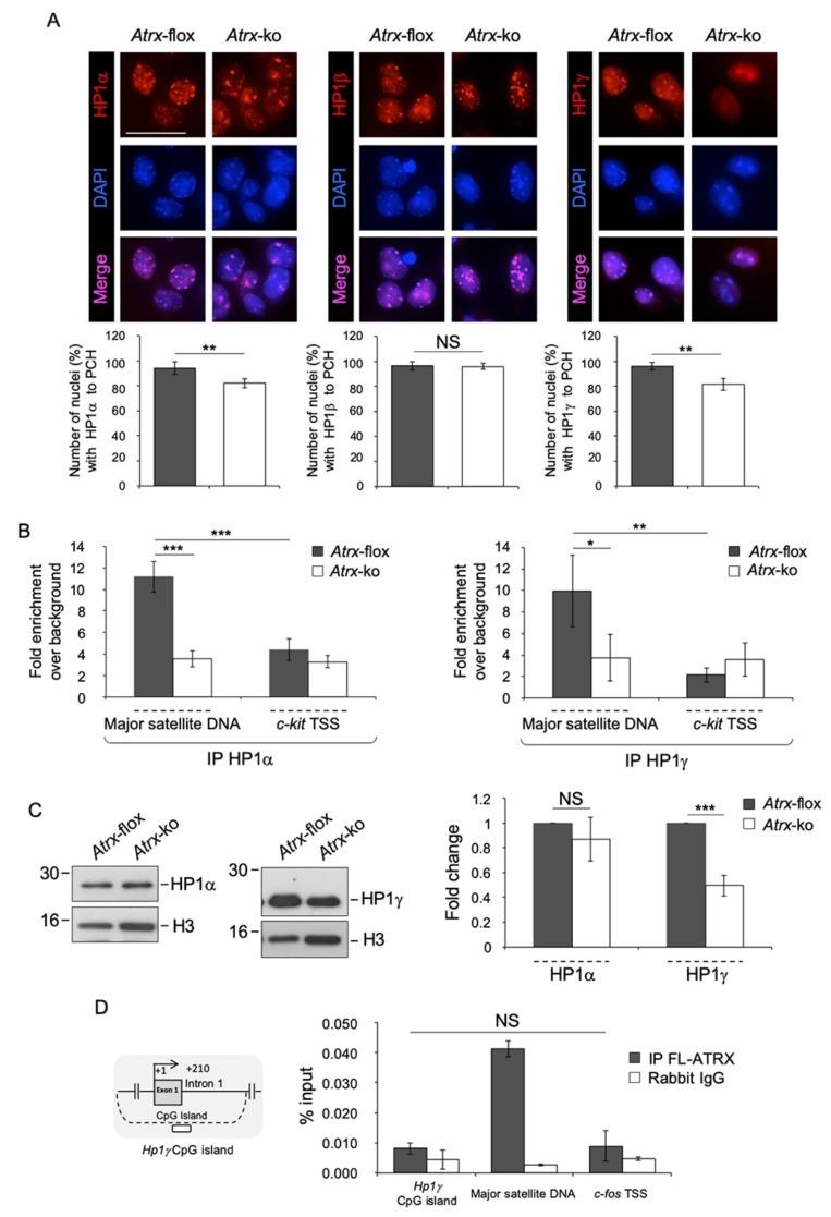
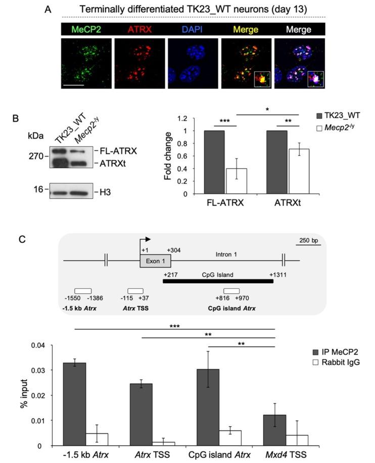
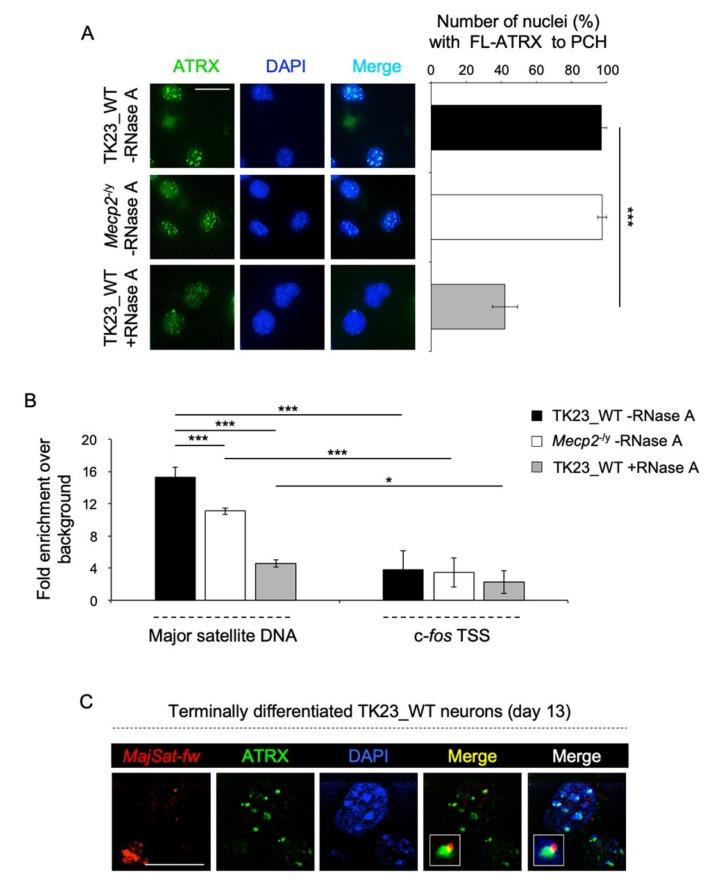
Methyl-CpG binding protein 2 (MeCP2) is a multi-function factor involved in locus-specific transcriptional modulation and the regulation of genome architecture, e.g., pericentric heterochromatin (PCH) organization. mutations are responsible for Rett syndrome (RTT), a devastating postnatal neurodevelopmental disorder, the pathogenetic mechanisms of which are still unknown. MeCP2, together with Alpha-thalassemia/mental retardation syndrome X-linked protein (ATRX), accumulates at chromocenters, which are repressive PCH domains. As with , mutations in cause ATR-X syndrome which is associated with severe intellectual disability. We exploited two murine embryonic stem cell lines, in which the expression of MeCP2 or ATRX is abolished. Through immunostaining, chromatin immunoprecipitation and western blot, we show that MeCP2 and ATRX are reciprocally dependent both for their expression and targeting to chromocenters. Moreover, ATRX plays a role in the accumulation of members of the heterochromatin protein 1 (HP1) family at PCH and, as MeCP2, modulates their expression. Furthermore, ATRX and HP1 targeting to chromocenters depends on an RNA component. 3D-DNA fluorescence in situ hybridization (FISH) highlighted, for the first time, a contribution of ATRX in MeCP2-mediated chromocenter clustering during neural differentiation. Overall, we provide a detailed dissection of the functional interplay between MeCP2 and ATRX in higher-order PCH organization in neurons. Our findings suggest molecular defects common to RTT and ATR-X syndrome, including an alteration in PCH.

摘要

甲基化 CpG 结合蛋白 2(MeCP2)是一种多功能因子,参与基因座特异性转录调控和基因组结构的调节,例如着丝粒异染色质(PCH)组织。 突变是导致雷特综合征(RTT)的原因,RTT 是一种破坏性的产后神经发育障碍,其发病机制尚不清楚。MeCP2 与 Alpha-地中海贫血/智力迟钝综合征 X 连锁蛋白(ATRX)一起积聚在染色质中心,染色质中心是抑制性 PCH 域。与 一样, 中的突变导致 ATR-X 综合征,其与严重的智力残疾相关。我们利用了两种小鼠胚胎干细胞系,其中 MeCP2 或 ATRX 的表达被消除。通过免疫染色、染色质免疫沉淀和 Western blot,我们表明 MeCP2 和 ATRX 相互依赖于它们的表达和靶向到染色质中心。此外,ATRX 在 PCH 异染色质蛋白 1(HP1)家族成员的积累中发挥作用,并且像 MeCP2 一样,调节它们的表达。此外,ATRX 和 HP1 靶向染色质中心依赖于 RNA 成分。3D-DNA 荧光原位杂交(FISH)首次强调了 ATRX 在神经分化过程中 MeCP2 介导的染色质中心聚类中的作用。总体而言,我们提供了 MeCP2 和 ATRX 在神经元中高级 PCH 组织中的功能相互作用的详细剖析。我们的发现表明 RTT 和 ATR-X 综合征存在共同的分子缺陷,包括 PCH 的改变。

https://cdn.ncbi.nlm.nih.gov/pmc/blobs/1cd9/6862095/895068584262/ijms-20-05371-g001.jpg

文献AI研究员

20分钟写一篇综述,助力文献阅读效率提升50倍。

立即体验

用中文搜PubMed

大模型驱动的PubMed中文搜索引擎

马上搜索

文档翻译

学术文献翻译模型,支持多种主流文档格式。

立即体验