Suppr超能文献

鉴定小鼠视网膜新生血管化中的环状 RNA 相关 ceRNA 网络。

Identifying circRNA-associated-ceRNA networks in retinal neovascularization in mice.

机构信息

Department of Ophthalmology, The Second Xiangya Hospital, Central South University, Changsha, Hunan 410011, China.

Hunan Clinical Research Center of Ophthalmic Disease, Changsha, Hunan 410011, China.

出版信息

Int J Med Sci. 2019 Sep 20;16(10):1356-1365. doi: 10.7150/ijms.35149. eCollection 2019.

Abstract

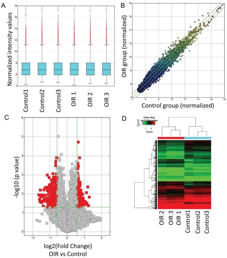
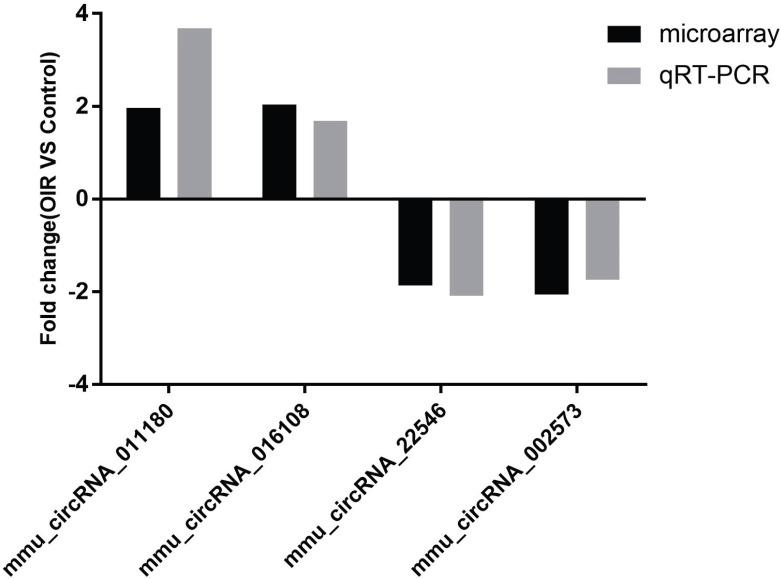
Retinal neovascularization is a complication which caused human vision loss severely. It has been shown that circular RNAs (circRNAs) play essential roles in gene regulation. However, circRNA expression profile and the underlying mechanisms in retinal neovascular diseases remain unclear. In the present study, we identified altered circRNAs in the retinas of oxygen-induced retinopathy (OIR) mouse model by microarray profiling. Microarray analysis revealed that 539 circRNAs were significantly altered in OIR retinas compared with controls. Among them, 185 up-regulated and 354 down-regulated circRNAs were identified. The expression levels of 4 altered circRNAs including mmu_circRNA_002573, mmu_circRNA_011180, mmu_circRNA_016108 and mmu_circRNA_22546 were validated by quantitative real-time reverse transcription-polymerase chain reaction (qRT-PCR). Bioinformatic analysis with validated circRNAs such as competing endogenous RNA (ceRNA) regulatory networks with Gene Ontology (GO) enrichment analysis demonstrated that qRT-PCR validated circRNAs were associated with cellular process, cell part and phosphoric ester hydrolase activity. Kyoto Encyclopedia of Genes and Genomes (KEGG) pathway analysis demonstrated that MAPK signaling pathway and renin-angiotensin system were related to validated circRNAs, suggesting these pathways may participate in pathological angiogenesis. The results together suggested that circRNAs were aberrantly expressed in OIR retinas and may play potential roles in retinal neovascular diseases.

摘要

视网膜新生血管是一种严重导致人类视力丧失的并发症。研究表明,环状 RNA(circRNA)在基因调控中发挥着重要作用。然而,视网膜新生血管疾病中 circRNA 的表达谱和潜在机制仍不清楚。在本研究中,我们通过微阵列分析鉴定了氧诱导视网膜病变(OIR)小鼠模型中视网膜中改变的 circRNA。微阵列分析显示,与对照组相比,OIR 视网膜中有 539 个 circRNA 显著改变。其中,有 185 个上调和 354 个下调的 circRNA。通过定量实时逆转录聚合酶链反应(qRT-PCR)验证了 4 个改变的 circRNA 的表达水平,包括 mmu_circRNA_002573、mmu_circRNA_011180、mmu_circRNA_016108 和 mmu_circRNA_22546。通过验证的 circRNA 如竞争性内源性 RNA(ceRNA)调控网络的生物信息学分析和基因本体论(GO)富集分析表明,qRT-PCR 验证的 circRNA 与细胞过程、细胞部分和磷酸酯水解酶活性有关。京都基因与基因组百科全书(KEGG)通路分析表明,MAPK 信号通路和肾素-血管紧张素系统与验证的 circRNA 相关,表明这些通路可能参与病理性血管生成。这些结果表明,circRNA 在 OIR 视网膜中异常表达,可能在视网膜新生血管疾病中发挥潜在作用。

https://cdn.ncbi.nlm.nih.gov/pmc/blobs/7f2e/6818188/2d58ebf6ff42/ijmsv16p1356g001.jpg

文献AI研究员

20分钟写一篇综述,助力文献阅读效率提升50倍。

立即体验

用中文搜PubMed

大模型驱动的PubMed中文搜索引擎

马上搜索

文档翻译

学术文献翻译模型,支持多种主流文档格式。

立即体验