Suppr超能文献

循环 IGF-1 缺乏对组织线粒体功能的中枢和外周效应差异。

Disparate Central and Peripheral Effects of Circulating IGF-1 Deficiency on Tissue Mitochondrial Function.

机构信息

Department of Physiology, University of Oklahoma Health Sciences Center, Oklahoma City, OK, USA.

Aging & Metabolism Research Program, Oklahoma Medical Research Foundation, Oklahoma City, OK, USA.

出版信息

Mol Neurobiol. 2020 Mar;57(3):1317-1331. doi: 10.1007/s12035-019-01821-4. Epub 2019 Nov 15.

Abstract

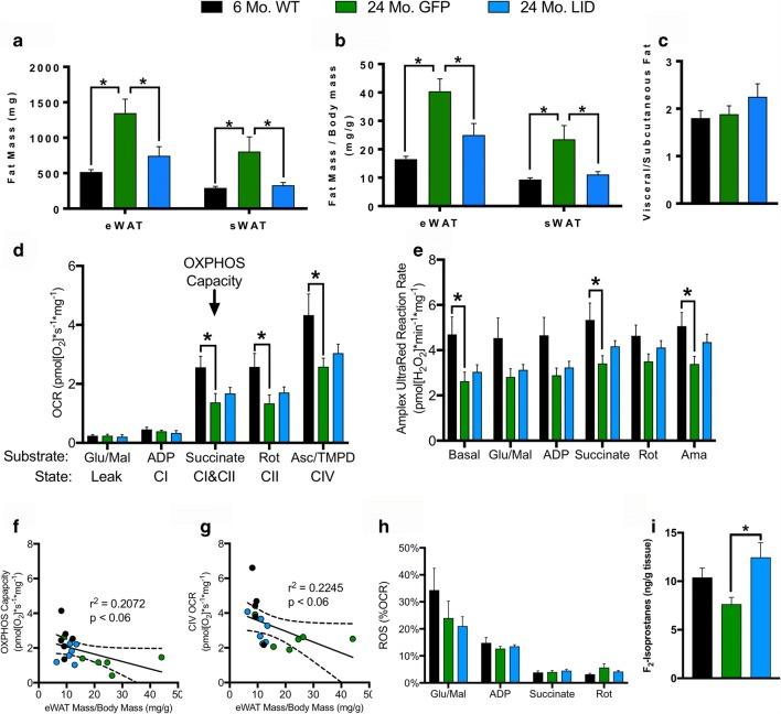
Age-related decline in circulating levels of insulin-like growth factor (IGF)-1 is associated with reduced cognitive function, neuronal aging, and neurodegeneration. Decreased mitochondrial function along with increased reactive oxygen species (ROS) and accumulation of damaged macromolecules are hallmarks of cellular aging. Based on numerous studies indicating pleiotropic effects of IGF-1 during aging, we compared the central and peripheral effects of circulating IGF-1 deficiency on tissue mitochondrial function using an inducible liver IGF-1 knockout (LID). Circulating levels of IGF-1 (~ 75%) were depleted in adult male Igf1 mice via AAV-mediated knockdown of hepatic IGF-1 at 5 months of age. Cognitive function was evaluated at 18 months using the radial arm water maze and glucose and insulin tolerance assessed. Mitochondrial function was analyzed in hippocampus, muscle, and visceral fat tissues using high-resolution respirometry O2K as well as redox status and oxidative stress in the cortex. Peripherally, IGF-1 deficiency did not significantly impact muscle mass or mitochondrial function. Aged LID mice were insulin resistant and exhibited ~ 60% less adipose tissue but increased fat mitochondrial respiration (20%). The effects on fat metabolism were attributed to increases in growth hormone. Centrally, IGF-1 deficiency impaired hippocampal-dependent spatial acquisition as well as reversal learning in male mice. Hippocampal mitochondrial OXPHOS coupling efficiency and cortex ATP levels (~ 50%) were decreased and hippocampal oxidative stress (protein carbonylation and F-isoprostanes) was increased. These data suggest that IGF-1 is critical for regulating mitochondrial function, redox status, and spatial learning in the central nervous system but has limited impact on peripheral (liver and muscle) metabolism with age. Therefore, IGF-1 deficiency with age may increase sensitivity to damage in the brain and propensity for cognitive deficits. Targeting mitochondrial function in the brain may be an avenue for therapy of age-related impairment of cognitive function. Regulation of mitochondrial function and redox status by IGF-1 is essential to maintain brain function and coordinate hippocampal-dependent spatial learning. While a decline in IGF-1 in the periphery may be beneficial to avert cancer progression, diminished central IGF-1 signaling may mediate, in part, age-related cognitive dysfunction and cognitive pathologies potentially by decreasing mitochondrial function.

摘要

随着年龄的增长,循环胰岛素样生长因子 (IGF)-1 水平下降与认知功能下降、神经元衰老和神经退行性变有关。线粒体功能下降,活性氧 (ROS) 增加,受损大分子物质积累是细胞衰老的标志。基于大量研究表明 IGF-1 在衰老过程中有多种作用,我们比较了循环 IGF-1 缺乏对组织线粒体功能的中枢和外周影响,使用诱导性肝 IGF-1 敲除 (LID) 小鼠。通过在 5 个月大时用 AAV 介导的肝 IGF-1 敲低,将成年雄性 Igf1 小鼠的循环 IGF-1 水平 (75%)耗尽。在 18 个月时使用放射臂水迷宫评估认知功能,并评估葡萄糖和胰岛素耐量。使用高分辨率呼吸测量法 O2K 分析海马体、肌肉和内脏脂肪组织中的线粒体功能,以及皮质中的氧化还原状态和氧化应激。外周 IGF-1 缺乏对肌肉质量或线粒体功能没有显著影响。年老的 LID 小鼠对胰岛素有抵抗力,表现出约 60%的脂肪组织减少,但脂肪线粒体呼吸增加(20%)。脂肪代谢的这些影响归因于生长激素的增加。中枢 IGF-1 缺乏会损害雄性小鼠的海马体依赖性空间获取和反转学习。海马体线粒体 OXPHOS 偶联效率和皮质 ATP 水平 (50%)降低,海马体氧化应激(蛋白质羰基化和 F-异前列腺素)增加。这些数据表明,IGF-1 对调节中枢神经系统中线粒体功能、氧化还原状态和空间学习至关重要,但随着年龄的增长,对周围(肝脏和肌肉)代谢的影响有限。因此,随着年龄的增长,IGF-1 缺乏可能会增加大脑损伤的敏感性和认知缺陷的倾向。靶向大脑中线粒体功能可能是治疗与年龄相关的认知功能障碍的一种途径。IGF-1 调节线粒体功能和氧化还原状态对于维持大脑功能和协调海马体依赖性空间学习至关重要。虽然外周 IGF-1 水平下降可能有利于避免癌症进展,但中枢 IGF-1 信号的减少可能部分介导与年龄相关的认知功能障碍和认知病理学,可能是通过降低线粒体功能。

https://cdn.ncbi.nlm.nih.gov/pmc/blobs/2438/7060968/d3af786881b8/12035_2019_1821_Fig1_HTML.jpg

文献AI研究员

20分钟写一篇综述,助力文献阅读效率提升50倍。

立即体验

用中文搜PubMed

大模型驱动的PubMed中文搜索引擎

马上搜索

文档翻译

学术文献翻译模型,支持多种主流文档格式。

立即体验