Suppr超能文献

P7TP3 通过 Wnt/β-catenin 信号通路抑制肝癌的肿瘤发生、迁移、侵袭和黏附。

P7TP3 inhibits tumor development, migration, invasion and adhesion of liver cancer through the Wnt/β-catenin signaling pathway.

机构信息

Peking University Ditan Teaching Hospital, Beijing, China.

Institute of Infectious Diseases, Beijing Ditan Hospital, Capital Medical University/Beijing Key Laboratory of Emerging Infectious Diseases, Beijing, China.

出版信息

Cancer Sci. 2020 Mar;111(3):994-1007. doi: 10.1111/cas.14243. Epub 2020 Feb 13.

Abstract

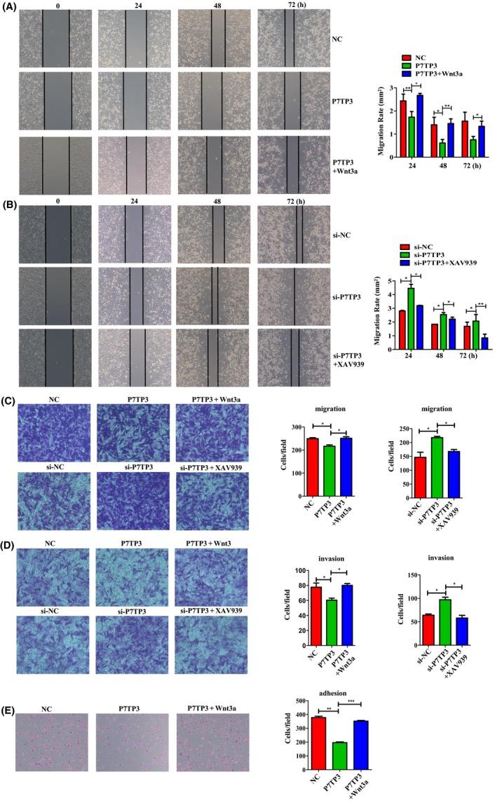
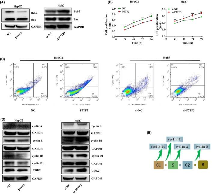
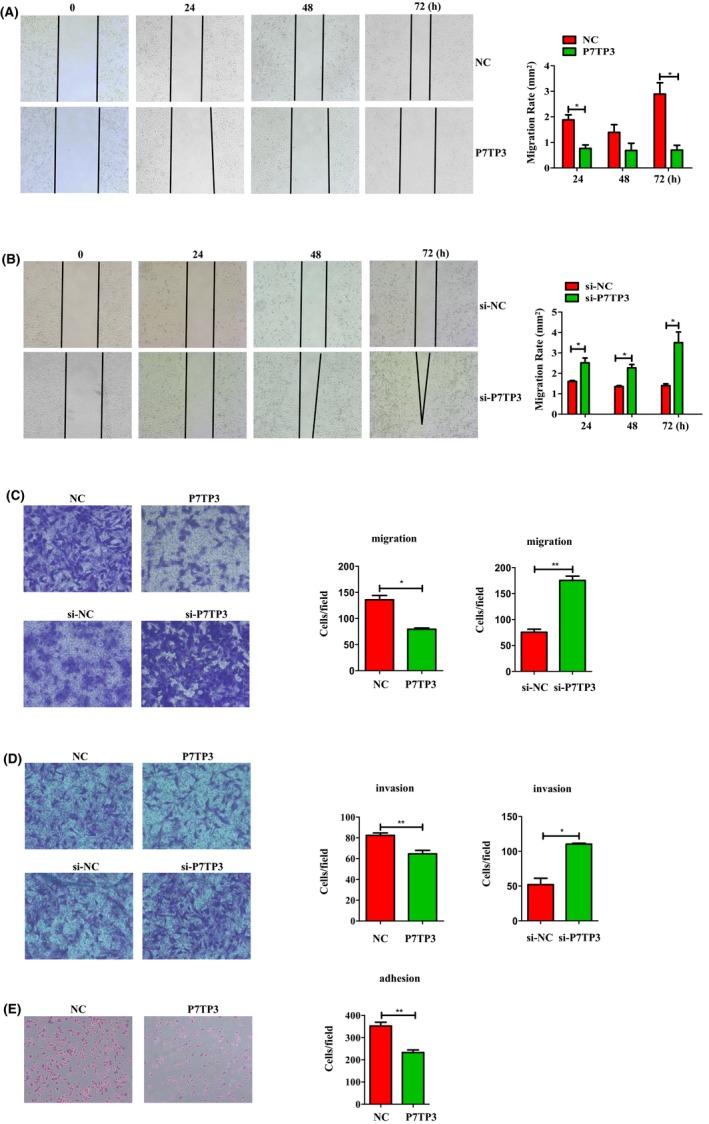
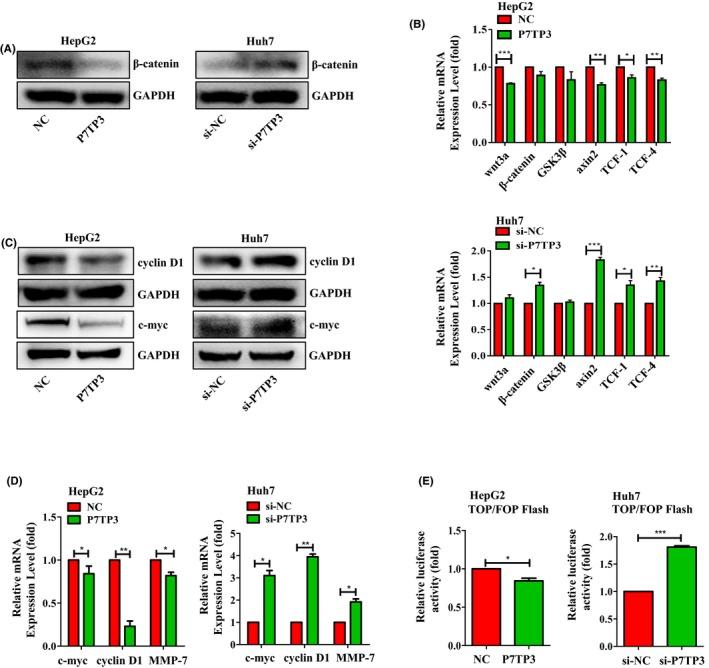
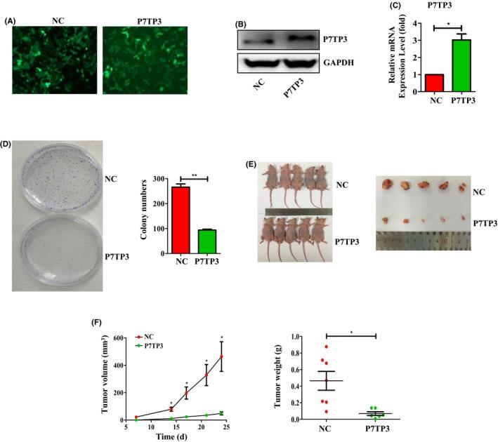
The effect of hepatitis C virus p7 trans-regulated protein 3 (P7TP3) in the development of hepatocellular carcinoma (HCC) is still unknown. The present study aimed to investigate the role and mechanism of P7TP3 in HCC. P7TP3 was significantly decreased in HCC tissues when compared with corresponding liver tissues immediately around the tumor (LAT) from seven HCC patients. Fewer and smaller colonies originated from HepG2-P7TP3 cells when compared to HepG2-NC cells. Overexpression of P7TP3 in HepG2 cells significantly repressed the growth of HCC xenografts in nude mice. Furthermore, wound-healing tests, Transwell assays, Matrigel Transwell assays, adhesion assays, CCK-8 assays, flow cytometry and western blotting analysis showed that P7TP3 protein expression inhibited migration, invasion, adhesion, proliferation and cell cycle progression in HCC cell lines. Moreover, P7TP3 suppressed the activity of the Wnt/β-catenin signaling pathway, and was restored by Wnt3a, which is an activator of the Wnt/β-catenin signaling pathway. Consistently, β-catenin was highly expressed by P7TP3 silencing, and restored by XAV939, an inhibitor of the Wnt/β-catenin signaling pathway. Finally, microRNA (miR)-182-5p suppressed the expression of target gene P7TP3 by directly interacting with the 3'-UTR region. Taken together, P7TP3, the direct target gene of miR-182-5p, inhibited HCC by regulating migration, invasion, adhesion, proliferation and cell cycle progression of liver cancer cell through the Wnt/β-catenin signaling pathway. These findings provide strong evidence that P7TP3 functions as a new promising tumor suppressor in HCC.

摘要

丙型肝炎病毒 p7 反式调节蛋白 3(P7TP3)在肝细胞癌(HCC)发展中的作用尚不清楚。本研究旨在探讨 P7TP3 在 HCC 中的作用和机制。与来自 7 名 HCC 患者的肿瘤周围肝组织(LAT)相比,P7TP3 在 HCC 组织中明显减少。与 HepG2-NC 细胞相比,来自 HepG2-P7TP3 细胞的集落更少且更小。与 HepG2-NC 细胞相比,HepG2 细胞中 P7TP3 的过表达显著抑制了裸鼠 HCC 异种移植物的生长。此外,划痕愈合试验、Transwell 测定、Matrigel Transwell 测定、黏附测定、CCK-8 测定、流式细胞术和 Western blot 分析表明,P7TP3 蛋白表达抑制 HCC 细胞系的迁移、侵袭、黏附、增殖和细胞周期进程。此外,P7TP3 抑制了 Wnt/β-catenin 信号通路的活性,而 Wnt3a(Wnt/β-catenin 信号通路的激活剂)则使其恢复。一致地,P7TP3 沉默使β-catenin 高度表达,并通过 Wnt/β-catenin 信号通路抑制剂 XAV939 恢复。最后,miR-182-5p 通过直接与 3'-UTR 区域相互作用抑制靶基因 P7TP3 的表达。总之,P7TP3 是 miR-182-5p 的直接靶基因,通过调节 Wnt/β-catenin 信号通路抑制肝癌细胞的迁移、侵袭、黏附、增殖和细胞周期进程,从而抑制 HCC。这些发现为 P7TP3 作为 HCC 中一种新的有前途的肿瘤抑制因子提供了有力证据。

https://cdn.ncbi.nlm.nih.gov/pmc/blobs/1980/7060470/368c3ae2fa30/CAS-111-994-g001.jpg

相似文献

2
MicroRNA-504 functions as a tumor suppressor in hepatocellular carcinoma through inhibiting Frizzled-7-mediated-Wnt/β-catenin signaling.
Biomed Pharmacother. 2018 Nov;107:754-762. doi: 10.1016/j.biopha.2018.07.150. Epub 2018 Aug 21.
8
MicroRNA-155-5p promotes hepatocellular carcinoma progression by suppressing PTEN through the PI3K/Akt pathway.
Cancer Sci. 2017 Apr;108(4):620-631. doi: 10.1111/cas.13177. Epub 2017 Apr 19.
9
TLR4 Influences Hepatitis B Virus Related Hepatocellular Carcinoma by Regulating the Wnt/β-Catenin Pathway.
Cell Physiol Biochem. 2017;42(2):469-479. doi: 10.1159/000477594. Epub 2017 Jun 5.

引用本文的文献

1
AKT activation participates in Fascin-1-induced EMT in hepatoma cells.
Cytotechnology. 2025 Apr;77(2):46. doi: 10.1007/s10616-025-00707-9. Epub 2025 Jan 25.
2
A Novel Triptolide Nano-Liposome with Mitochondrial Targeting for Treatment of Hepatocellular Carcinoma.
Int J Nanomedicine. 2024 Dec 3;19:12975-12998. doi: 10.2147/IJN.S498099. eCollection 2024.
3
Early monitoring values of oncogenic signalling molecules for hepatocellular carcinoma.
World J Gastrointest Oncol. 2024 Jun 15;16(6):2350-2361. doi: 10.4251/wjgo.v16.i6.2350.
4
Noncoding RNA regulates the expression of Krm1 and Dkk2 to synergistically affect aortic valve lesions.
Exp Mol Med. 2024 Jul;56(7):1560-1573. doi: 10.1038/s12276-024-01256-5. Epub 2024 Jul 1.
5
Wnt/β-Catenin signaling pathway in hepatocellular carcinoma: pathogenic role and therapeutic target.
Front Oncol. 2024 Apr 2;14:1367364. doi: 10.3389/fonc.2024.1367364. eCollection 2024.
6
TDF and TAF inhibit liver cancer cell migration, invasion via p7TP3.
Sci Rep. 2024 Apr 8;14(1):8161. doi: 10.1038/s41598-024-58807-z.
7
β-Sitosterol suppresses hepatocellular carcinoma growth and metastasis via FOXM1-regulated Wnt/β-catenin pathway.
J Cell Mol Med. 2024 Feb;28(3):e18072. doi: 10.1111/jcmm.18072. Epub 2023 Dec 8.
9
Integrated Analyses Identify Key Molecules and Reveal the Potential Mechanism of miR-182-5p/FOXO1 Axis in Alcoholic Liver Disease.
Front Med (Lausanne). 2021 Dec 7;8:767584. doi: 10.3389/fmed.2021.767584. eCollection 2021.
10
The Crosstalk Between Long Non-Coding RNAs and Various Types of Death in Cancer Cells.
Technol Cancer Res Treat. 2021 Jan-Dec;20:15330338211033044. doi: 10.1177/15330338211033044.

本文引用的文献

2
LINC01018 confers a novel tumor suppressor role in hepatocellular carcinoma through sponging microRNA-182-5p.
Am J Physiol Gastrointest Liver Physiol. 2019 Aug 1;317(2):G116-G126. doi: 10.1152/ajpgi.00005.2019. Epub 2019 Apr 25.
3
Emodin, a natural anthraquinone, suppresses liver cancer in vitro and in vivo by regulating VEGFR and miR-34a.
Invest New Drugs. 2020 Apr;38(2):229-245. doi: 10.1007/s10637-019-00777-5. Epub 2019 Apr 11.
5
ANKHD1 is required for SMYD3 to promote tumor metastasis in hepatocellular carcinoma.
J Exp Clin Cancer Res. 2019 Jan 15;38(1):18. doi: 10.1186/s13046-018-1011-0.
6
TMEM Proteins in Cancer: A Review.
Front Pharmacol. 2018 Dec 6;9:1345. doi: 10.3389/fphar.2018.01345. eCollection 2018.
7
Global cancer statistics 2018: GLOBOCAN estimates of incidence and mortality worldwide for 36 cancers in 185 countries.
CA Cancer J Clin. 2018 Nov;68(6):394-424. doi: 10.3322/caac.21492. Epub 2018 Sep 12.
8
TMEM17 promotes malignant progression of breast cancer via AKT/GSK3β signaling.
Cancer Manag Res. 2018 Aug 2;10:2419-2428. doi: 10.2147/CMAR.S168723. eCollection 2018.
9
Knockdown of TMEM45B inhibits cell proliferation and invasion in gastric cancer.
Biomed Pharmacother. 2018 Aug;104:576-581. doi: 10.1016/j.biopha.2018.05.016. Epub 2018 May 25.
10
miR-182-5p promotes hepatocellular carcinoma progression by repressing FOXO3a.
J Hematol Oncol. 2018 Jan 24;11(1):12. doi: 10.1186/s13045-018-0555-y.

文献AI研究员

20分钟写一篇综述,助力文献阅读效率提升50倍。

立即体验

用中文搜PubMed

大模型驱动的PubMed中文搜索引擎

马上搜索

文档翻译

学术文献翻译模型,支持多种主流文档格式。

立即体验