Suppr超能文献

米氏内酯通过诱导细胞凋亡和扰乱肌动蛋白细胞骨架来抑制肝癌细胞生长。

Micheliolide Inhibits Liver Cancer Cell Growth Via Inducing Apoptosis And Perturbing Actin Cytoskeleton.

作者信息

Yu Lili, Chen Wancheng, Tang Qingshuang, Ji Kai-Yuan

机构信息

The Eighth Affiliated Hospital, Sun Yat-sen University, Shenzhen, Guangdong 518033, People's Republic of China.

Cancer Research Institute, Guangdong Provincial Key Laboratory of Cancer Immunotherapy, School of Basic Medical Sciences, Southern Medical University, Guangzhou, Guangdong 510515, People's Republic of China.

出版信息

Cancer Manag Res. 2019 Oct 29;11:9203-9212. doi: 10.2147/CMAR.S216870. eCollection 2019.

Abstract

PURPOSE

Micheliolide (MCL) is an effector compound of the flower which has been traditionally used to treat inflammation and cancer patients in oriental medicine. MCL has killing effects on several cancer and immune cells by modulating apoptosis, cell cycle, and metabolism. However, the detail of the mechanisms of anti-cancer activity remains to be elucidated and the effect on liver cancer cells is unknown.

METHODS

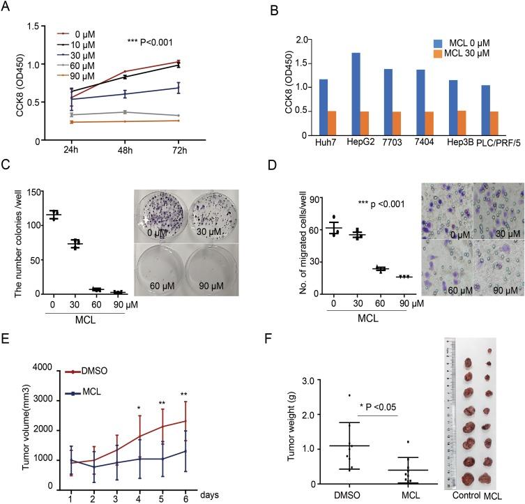
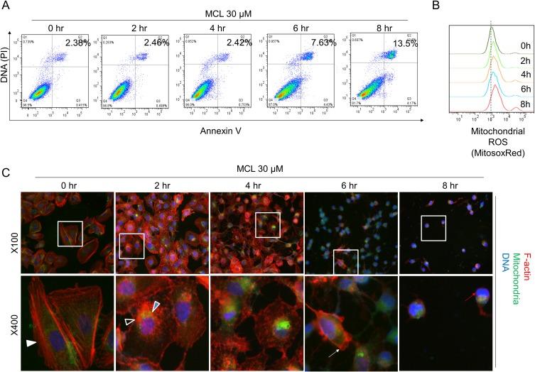
Cell proliferation was determined by CCK8 and clone formation assay. The xenograft liver cancer model formed by injecting Huh7 cells into NUDE mice was used to evaluate the effects of MCL on liver cancer cells in vivo. We evaluated the stemness of cells with spheroid formation assay and flow cytometry assay. The apoptosis was determined by Annexin V assay. F-actin staining and ROS were performed to detect the impairment of the F-actin cytoskeleton and mitochondria.

RESULTS

Here, we first show that MCL inhibits liver cancer cells both in vivo and in vitro by triggering apoptosis which was reduced by anti-oxidant, but not cell-cycle arrest. In addition, MCL induces mitochondrial ROS and caspase-3 activation. Also, we found that the aggregation of mitochondria and the perturbation of F-actin fibers in the MCL-treated liver cancer cells coincidently occurred before the induction of apoptosis and mitochondrial ROS.

CONCLUSION

These results suggest that F-actin perturbation is involved in impaired mitochondria and apoptosis. Therefore, MCL can be a potent therapeutic reagent for liver cancer, primarily targeting the actin cytoskeleton.

摘要

目的

米氏内酯(MCL)是一种花的有效成分,在传统东方医学中一直用于治疗炎症和癌症患者。MCL通过调节细胞凋亡、细胞周期和代谢对多种癌症和免疫细胞具有杀伤作用。然而,其抗癌活性的具体机制仍有待阐明,且对肝癌细胞的作用尚不清楚。

方法

采用CCK8和克隆形成试验测定细胞增殖。将Huh7细胞注射到裸鼠体内形成异种移植肝癌模型,以评估MCL对体内肝癌细胞的影响。我们通过球体形成试验和流式细胞术评估细胞的干性。采用膜联蛋白V试验测定细胞凋亡。进行F-肌动蛋白染色和活性氧检测以检测F-肌动蛋白细胞骨架和线粒体的损伤。

结果

在此,我们首次表明,MCL通过触发凋亡在体内和体外抑制肝癌细胞,凋亡可被抗氧化剂减少,但不是细胞周期停滞。此外,MCL诱导线粒体活性氧和半胱天冬酶-3激活。而且,我们发现,在MCL处理的肝癌细胞中,线粒体聚集和F-肌动蛋白纤维的扰动在凋亡和线粒体活性氧诱导之前同时发生。

结论

这些结果表明,F-肌动蛋白扰动与线粒体损伤和凋亡有关。因此,MCL可以成为一种有效的肝癌治疗试剂,主要靶向肌动蛋白细胞骨架。

https://cdn.ncbi.nlm.nih.gov/pmc/blobs/a525/6825479/bdcfd61cb262/CMAR-11-9203-g0001.jpg

文献AI研究员

20分钟写一篇综述,助力文献阅读效率提升50倍。

立即体验

用中文搜PubMed

大模型驱动的PubMed中文搜索引擎

马上搜索

文档翻译

学术文献翻译模型,支持多种主流文档格式。

立即体验