Suppr超能文献

FLT3-ITD通过与PIM或PI3K协同激活mTORC1和eIF4B,并抑制Bad和BIM来激活RSK1,从而增强急性髓系白血病细胞的增殖和存活能力。

FLT3-ITD Activates RSK1 to Enhance Proliferation and Survival of AML Cells by Activating mTORC1 and eIF4B Cooperatively with PIM or PI3K and by Inhibiting Bad and BIM.

作者信息

Watanabe Daisuke, Nogami Ayako, Okada Keigo, Akiyama Hiroki, Umezawa Yoshihiro, Miura Osamu

机构信息

Department of Hematology, Graduate School of Medical and Dental Sciences, Tokyo Medical and Dental University, Tokyo 113-8519, Japan.

Department of Clinical Laboratory, Medical Hospital, Tokyo Medical and Dental University, Tokyo 113-8519, Japan.

出版信息

Cancers (Basel). 2019 Nov 20;11(12):1827. doi: 10.3390/cancers11121827.

Abstract

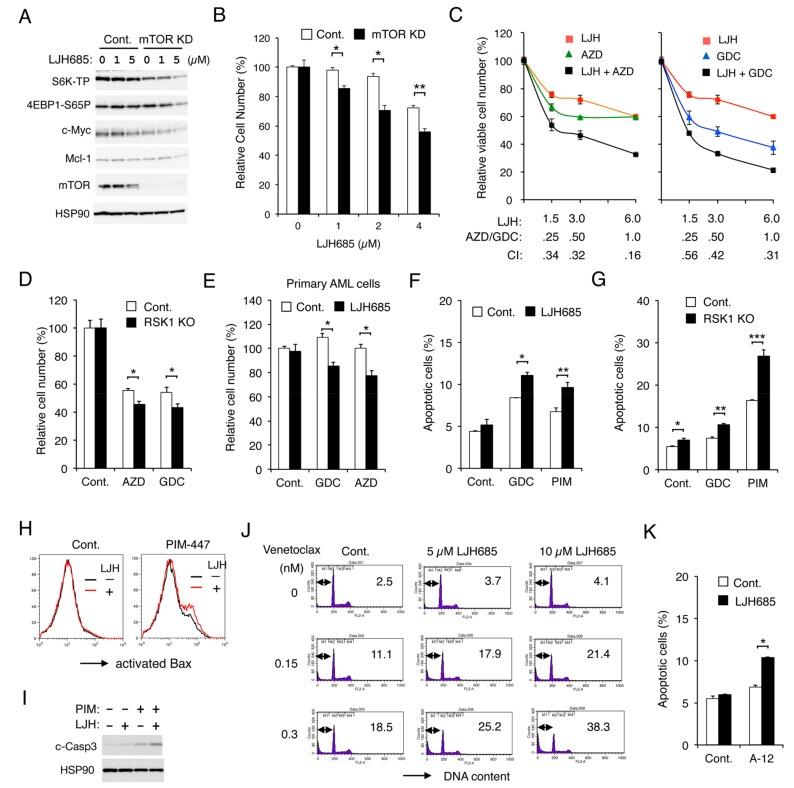
FLT3-ITD is the most frequent tyrosine kinase mutation in acute myeloid leukemia (AML) associated with poor prognosis. We previously found that FLT3-ITD activates the mTORC1/S6K/4EBP1 pathway cooperatively through the STAT5/PIM and PI3K/AKT pathways to promote proliferation and survival by enhancing the eIF4F complex formation required for cap-dependent translation. Here, we show that, in contrast to BCR/ABL causing Ph-positive leukemias, FLT3-ITD distinctively activates the serine/threonine kinases RSK1/2 through activation of the MEK/ERK pathway and PDK1 to transduce signals required for FLT3-ITD-dependent, but not BCR/ABL-dependent, proliferation and survival of various cells, including MV4-11. Activation of the MEK/ERK pathway by FLT3-ITD and its negative feedback regulation by RSK were mediated by Gab2/SHP2 interaction. RSK1 phosphorylated S6RP on S235/S236, TSC2 on S1798, and eIF4B on S422 and, in cooperation with PIM, on S406, thus activating the mTORC1/S6K/4EBP1 pathway and eIF4B cooperatively with PIM. RSK1 also phosphorylated Bad on S75 and downregulated BIM-EL in cooperation with ERK. Furthermore, inhibition of RSK1 increased sensitivities to BH3 mimetics inhibiting Mcl-1 or Bcl-2 and induced activation of Bax, leading to apoptosis, as well as inhibition of proliferation synergistically with inhibition of PIM or PI3K. Thus, RSK1 represents a promising target, particularly in combination with PIM or PI3K, as well as anti-apoptotic Bcl-2 family members, for novel therapeutic strategies against therapy-resistant FLT3-ITD-positive AML.

摘要

FLT3-ITD是急性髓系白血病(AML)中最常见的酪氨酸激酶突变,与预后不良相关。我们之前发现,FLT3-ITD通过STAT5/PIM和PI3K/AKT途径协同激活mTORC1/S6K/4EBP1途径,通过增强帽依赖性翻译所需的eIF4F复合物形成来促进增殖和存活。在这里,我们表明,与导致Ph阳性白血病的BCR/ABL不同,FLT3-ITD通过激活MEK/ERK途径和PDK1来独特地激活丝氨酸/苏氨酸激酶RSK1/2,以转导FLT3-ITD依赖性而非BCR/ABL依赖性的各种细胞(包括MV4-11)增殖和存活所需的信号。FLT3-ITD对MEK/ERK途径的激活及其由RSK进行的负反馈调节是由Gab2/SHP2相互作用介导的。RSK1在S235/S236位点磷酸化S6RP,在S1798位点磷酸化TSC2,在S422位点磷酸化eIF4B,并与PIM协同在S406位点磷酸化eIF4B,从而与PIM协同激活mTORC1/S6K/4EBP1途径和eIF4B。RSK1还在S75位点磷酸化Bad,并与ERK协同下调BIM-EL。此外,抑制RSK1增加了对抑制Mcl-1或Bcl-2的BH3模拟物的敏感性,并诱导Bax激活,导致细胞凋亡,以及与抑制PIM或PI3K协同抑制增殖。因此,RSK1是一个有前景的靶点,特别是与PIM或PI3K以及抗凋亡Bcl-2家族成员联合使用时,可用于针对治疗耐药的FLT3-ITD阳性AML的新型治疗策略。

https://cdn.ncbi.nlm.nih.gov/pmc/blobs/13f8/6966435/5ca53d440055/cancers-11-01827-g001.jpg

文献AI研究员

20分钟写一篇综述,助力文献阅读效率提升50倍。

立即体验

用中文搜PubMed

大模型驱动的PubMed中文搜索引擎

马上搜索

文档翻译

学术文献翻译模型,支持多种主流文档格式。

立即体验