Suppr超能文献

脂肪来源的间充质干细胞通过外泌体促进M2巨噬细胞表型。

Adipose-Derived Mesenchymal Stem Cells Promote M2 Macrophage Phenotype through Exosomes.

作者信息

Heo June Seok, Choi Youjeong, Kim Hyun Ok

机构信息

Cell Therapy Center, Severance Hospital, Seoul 03722, Republic of Korea.

Department of Laboratory Medicine, Yonsei University College of Medicine, Seoul 03722, Republic of Korea.

出版信息

Stem Cells Int. 2019 Nov 5;2019:7921760. doi: 10.1155/2019/7921760. eCollection 2019.

Abstract

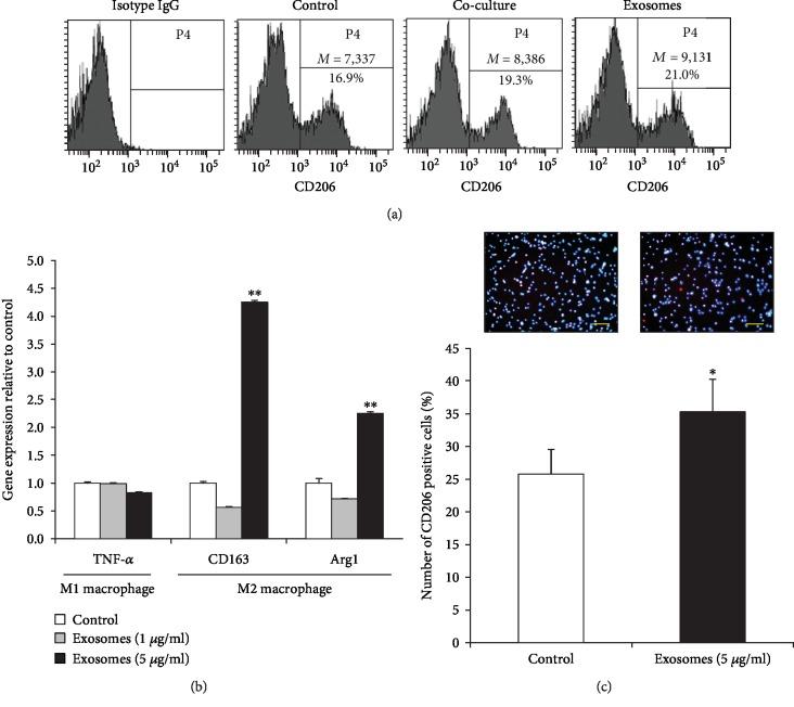
Accumulating evidence has shown that the paracrine factors derived from mesenchymal stem cells (MSCs) are capable of regulating the immune system via interaction with various immune cells. In this study, adipose-derived MSCs (AdMSCs) and human peripheral blood monocytes (PBMCs) were isolated and cultured to examine the effects of MSC-induced macrophages (iM) on inflammation and immune modulation. Indirect coculture with MSCs increased the expression of arginase-1 and mannose receptor (CD206), markers of activated M2 macrophages, in the PBMCs demonstrating that MSC-secreted factors promoted M2-M polarization. Additionally, iM exhibited a similar higher inhibitory effect on the growth of activated T cells compared to that in the other groups (AdMSCs only, AdMSCs plus iM), implying that iM can play a sufficient functional role. Interestingly, the population of FoxP3 Treg cells significantly increased when cocultured with iM, suggesting that iM have an immunomodulatory effect on the Treg cells through the modulation of the FoxP3 expression. Notably, iM expressed high levels of immunosuppressive and anti-inflammatory cytokines, namely IL-10 and TSG-6. Furthermore, we confirmed that the AdMSC-derived exosomes modulated macrophage polarization by upregulating the expression of M2 macrophage markers. Conclusively, our results suggest that iM play a significant role in regulating the immunomodulatory- and inflammatory-mediated responses. Thus, iM may be used as a novel stem cell-based cell-free therapy for the treatment of immune-mediated inflammatory disorders.

摘要

越来越多的证据表明,间充质干细胞(MSC)衍生的旁分泌因子能够通过与各种免疫细胞相互作用来调节免疫系统。在本研究中,分离并培养了脂肪来源的间充质干细胞(AdMSC)和人外周血单核细胞(PBMC),以检查MSC诱导的巨噬细胞(iM)对炎症和免疫调节的影响。与MSC间接共培养增加了PBMC中精氨酸酶-1和甘露糖受体(CD206)的表达,这是活化的M2巨噬细胞的标志物,表明MSC分泌的因子促进了M2-M极化。此外,与其他组(仅AdMSC,AdMSC加iM)相比,iM对活化T细胞的生长表现出类似的更高抑制作用,这意味着iM可以发挥充分的功能作用。有趣的是,与iM共培养时,FoxP3调节性T细胞群体显著增加,表明iM通过调节FoxP3表达对调节性T细胞具有免疫调节作用。值得注意的是,iM表达高水平的免疫抑制和抗炎细胞因子,即IL-10和TSG-6。此外,我们证实AdMSC衍生的外泌体通过上调M2巨噬细胞标志物的表达来调节巨噬细胞极化。总之,我们的结果表明iM在调节免疫调节和炎症介导的反应中起重要作用。因此,iM可作为一种新型的基于干细胞的无细胞疗法用于治疗免疫介导的炎症性疾病。

https://cdn.ncbi.nlm.nih.gov/pmc/blobs/f8a1/6875419/f4ce0d9e18bc/SCI2019-7921760.001.jpg

文献AI研究员

20分钟写一篇综述,助力文献阅读效率提升50倍。

立即体验

用中文搜PubMed

大模型驱动的PubMed中文搜索引擎

马上搜索

文档翻译

学术文献翻译模型,支持多种主流文档格式。

立即体验