Suppr超能文献

U6 snRNA 外切核酸酶 Usb1 中环磷酸二酯酶活性进化的结构基础。

Structural basis for the evolution of cyclic phosphodiesterase activity in the U6 snRNA exoribonuclease Usb1.

机构信息

Department of Biochemistry, University of Wisconsin, Madison, WI 53706, USA.

出版信息

Nucleic Acids Res. 2020 Feb 20;48(3):1423-1434. doi: 10.1093/nar/gkz1177.

Abstract

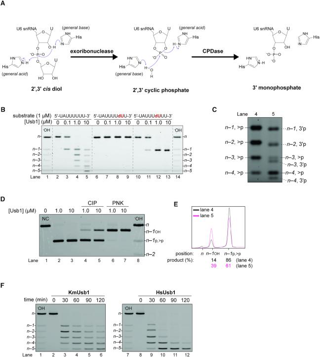
U6 snRNA undergoes post-transcriptional 3' end modification prior to incorporation into the active site of spliceosomes. The responsible exoribonuclease is Usb1, which removes nucleotides from the 3' end of U6 and, in humans, leaves a 2',3' cyclic phosphate that is recognized by the Lsm2-8 complex. Saccharomycescerevisiae Usb1 has additional 2',3' cyclic phosphodiesterase (CPDase) activity, which converts the cyclic phosphate into a 3' phosphate group. Here we investigate the molecular basis for the evolution of Usb1 CPDase activity. We examine the structure and function of Usb1 from Kluyveromyces marxianus, which shares 25 and 19% sequence identity to the S. cerevisiae and Homo sapiens orthologs of Usb1, respectively. We show that K. marxianus Usb1 enzyme has CPDase activity and determined its structure, free and bound to the substrate analog uridine 5'-monophosphate. We find that the origin of CPDase activity is related to a loop structure that is conserved in yeast and forms a distinct penultimate (n - 1) nucleotide binding site. These data provide structural and mechanistic insight into the evolutionary divergence of Usb1 catalysis.

摘要

U6 snRNA 在被整合到剪接体的活性位点之前经历转录后 3'端修饰。负责的外切核酸酶是 Usb1,它从 U6 的 3'端去除核苷酸,并且在人类中,留下被 Lsm2-8 复合物识别的 2'、3'环磷酸。酿酒酵母 Usb1 具有额外的 2'、3'环磷酸二酯酶(CPDase)活性,将环磷酸转化为 3'磷酸基团。在这里,我们研究了 Usb1 CPDase 活性进化的分子基础。我们检查了 Kluyveromyces marxianus 的 Usb1 结构和功能,它分别与酿酒酵母和人类 Usb1 同源物具有 25%和 19%的序列同一性。我们表明 K. marxianus Usb1 酶具有 CPDase 活性,并确定了其结构,游离和结合于底物类似物尿苷 5'-单磷酸。我们发现 CPDase 活性的起源与酵母中保守的环结构有关,该结构形成独特的倒数第(n-1)个核苷酸结合位点。这些数据为 Usb1 催化的进化分歧提供了结构和机制上的见解。

https://cdn.ncbi.nlm.nih.gov/pmc/blobs/95a3/7026655/def40bcdb146/gkz1177fig1.jpg

文献AI研究员

20分钟写一篇综述,助力文献阅读效率提升50倍。

立即体验

用中文搜PubMed

大模型驱动的PubMed中文搜索引擎

马上搜索

文档翻译

学术文献翻译模型,支持多种主流文档格式。

立即体验