Suppr超能文献

英国和美国青少年认知及社会人口学因素与超重和肥胖发展的关系:基于全国儿童发展研究和1979年全国青少年纵向研究的前瞻性跨队列研究

How youth cognitive and sociodemographic factors relate to the development of overweight and obesity in the UK and the USA: a prospective cross-cohort study of the National Child Development Study and National Longitudinal Study of Youth 1979.

作者信息

Altschul Drew M, Wraw Christina, Gale Catharine R, Deary Ian J

机构信息

Psychology, The University of Edinburgh, Edinburgh, Scotland, UK

National Health Service Scotland, Edinburgh, UK.

出版信息

BMJ Open. 2019 Dec 17;9(12):e033011. doi: 10.1136/bmjopen-2019-033011.

Abstract

OBJECTIVES

We investigated how youth cognitive and sociodemographic factors are associated with the aetiology of overweight and obesity. We examined both onset (who is at early risk for overweight and obesity) and development (who gains weight and when).

DESIGN

Prospective cohort study.

SETTING

We used data from the US National Longitudinal Study of Youth 1979 (NLSY) and the UK National Child Development Study (NCDS); most of both studies completed a cognitive function test in youth.

PARTICIPANTS

12 686 and 18 558 members of the NLSY and NCDS, respectively, with data on validated measures of youth cognitive function, youth socioeconomic disadvantage (eg, parental occupational class and time spent in school) and educational attainment. Height, weight and income data were available from across adulthood, from individuals' 20s into their 50s.

PRIMARY AND SECONDARY OUTCOME MEASURES

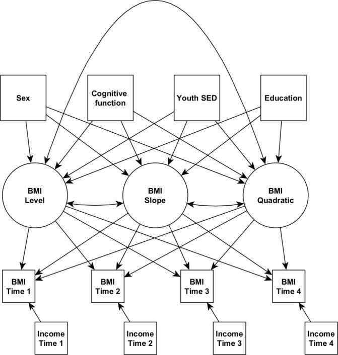
Body mass index (BMI) for four time points in adulthood. We modelled gain in BMI using latent growth curve models to capture linear and quadratic components of change in BMI over time.

RESULTS

Across cohorts, higher cognitive function was associated with lower overall BMI. In the UK, 1 SD higher score in cognitive function was associated with lower BMI (β=-0.20, 95% CI -0.33 to -0.06 kg/m²). In America, this was true only for women (β=-0.53, 95% CI -0.90 to -0.15 kg/m²), for whom higher cognitive function was associated with lower BMI. In British participants only, we found limited evidence for negative and positive associations, respectively, between education (β=-0.15, 95% CI -0.26 to -0.04 kg/m²) and socioeconomic disadvantage (β=0.33, 95% CI 0.23 to 0.43 kg/m²) and higher BMI. Overall, no cognitive or socioeconomic factors in youth were associated with longitudinal changes in BMI.

CONCLUSIONS

While sociodemographic and particularly cognitive factors can explain some patterns in individuals' overall weight levels, differences in who gains weight in adulthood could not be explained by any of these factors.

摘要

目的

我们研究了青少年认知和社会人口学因素与超重和肥胖病因之间的关联。我们考察了发病情况(哪些人有超重和肥胖的早期风险)和发展情况(哪些人会增重以及何时增重)。

设计

前瞻性队列研究。

背景

我们使用了来自美国1979年全国青少年纵向研究(NLSY)和英国全国儿童发展研究(NCDS)的数据;这两项研究中的大多数参与者在青少年时期都完成了认知功能测试。

参与者

NLSY和NCDS分别有12686名和18558名成员,他们有关于青少年认知功能、青少年社会经济劣势(如父母职业阶层和在校时间)以及教育程度的有效测量数据。身高、体重和收入数据可从成年期(从20多岁到50多岁)的个体中获取。

主要和次要结局指标

成年期四个时间点的体重指数(BMI)。我们使用潜在增长曲线模型对BMI的增加进行建模,以捕捉BMI随时间变化的线性和二次成分。

结果

在各个队列中,较高的认知功能与较低的总体BMI相关。在英国,认知功能得分每高出1个标准差,BMI就较低(β=-0.20,95%CI -0.33至-0.06kg/m²)。在美国,仅对女性而言是如此(β=-0.53,95%CI -0.90至-0.15kg/m²),较高的认知功能与较低的BMI相关。仅在英国参与者中,我们分别发现教育(β=-0.15,95%CI -0.26至-0.04kg/m²)和社会经济劣势(β=0.33,95%CI 0.23至0.43kg/m²)与较高BMI之间存在有限的负相关和正相关证据。总体而言,青少年时期的认知或社会经济因素与BMI的纵向变化均无关联。

结论

虽然社会人口学因素,尤其是认知因素可以解释个体总体体重水平的一些模式,但成年后体重增加的差异无法用这些因素中的任何一个来解释。

https://cdn.ncbi.nlm.nih.gov/pmc/blobs/18fb/6937025/3572fa7fdab7/bmjopen-2019-033011f01.jpg

文献AI研究员

20分钟写一篇综述,助力文献阅读效率提升50倍。

立即体验

用中文搜PubMed

大模型驱动的PubMed中文搜索引擎

马上搜索

文档翻译

学术文献翻译模型,支持多种主流文档格式。

立即体验