Suppr超能文献

一种线粒体巨通道存在于单体 FF ATP 合酶中。

A mitochondrial megachannel resides in monomeric FF ATP synthase.

机构信息

Section of Endocrinology, Department of Internal Medicine, Yale University, New Haven, CT, USA.

Center for Cellular and Molecular Imaging, Yale University, New Haven, CT, USA.

出版信息

Nat Commun. 2019 Dec 20;10(1):5823. doi: 10.1038/s41467-019-13766-2.

Abstract

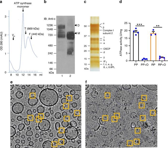
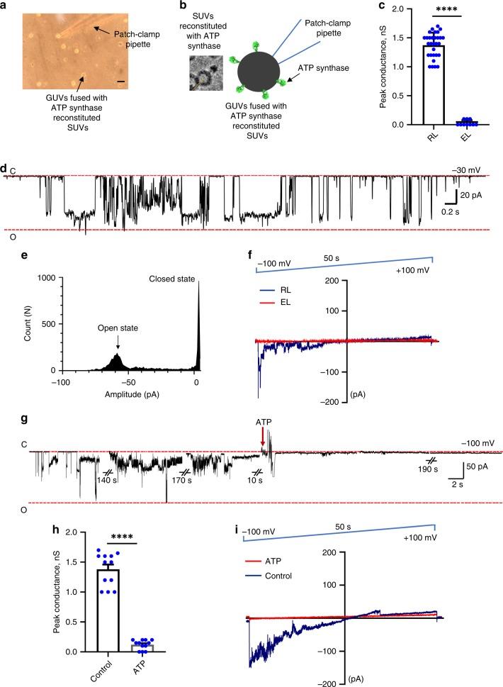
Purified mitochondrial ATP synthase has been shown to form Ca-activated, large conductance channel activity similar to that of mitochondrial megachannel (MMC) or mitochondrial permeability transition pore (mPTP) but the oligomeric state required for channel formation is being debated. We reconstitute purified monomeric ATP synthase from porcine heart mitochondria into small unilamellar vesicles (SUVs) with the lipid composition of mitochondrial inner membrane and analyze its oligomeric state by electron cryomicroscopy. The cryo-EM density map reveals the presence of a single ATP synthase monomer with no density seen for a second molecule tilted at an 86 angle relative to the first. We show that this preparation of SUV-reconstituted ATP synthase monomers, when fused into giant unilamellar vesicles (GUVs), forms voltage-gated and Ca-activated channels with the key features of mPTP. Based on our findings we conclude that the ATP synthase monomer is sufficient, and dimer formation is not required, for mPTP activity.

摘要

已证实纯化的线粒体 ATP 合酶可形成 Ca 激活的、具有大电导的通道活性,类似于线粒体巨型通道 (MMC) 或线粒体通透性转换孔 (mPTP),但对于形成通道所需的寡聚状态仍存在争议。我们将来自猪心线粒体的纯化单体 ATP 合酶重新组装到具有线粒体内膜脂质组成的小单层囊泡 (SUV) 中,并通过电子 cryoEM 分析其寡聚状态。低温 EM 密度图显示存在单个 ATP 合酶单体,没有看到第二个分子相对于第一个分子倾斜 86 度的密度。我们表明,这种 SUV 重建的 ATP 合酶单体的制备物,当融合到巨大的单层囊泡 (GUV) 中时,会形成具有 mPTP 关键特征的电压门控和 Ca 激活的通道。基于我们的发现,我们得出结论,ATP 合酶单体足以形成 mPTP 活性,而不需要二聚体形成。

https://cdn.ncbi.nlm.nih.gov/pmc/blobs/0a8a/6925261/9e63407c913f/41467_2019_13766_Fig1_HTML.jpg

文献AI研究员

20分钟写一篇综述,助力文献阅读效率提升50倍。

立即体验

用中文搜PubMed

大模型驱动的PubMed中文搜索引擎

马上搜索

文档翻译

学术文献翻译模型,支持多种主流文档格式。

立即体验