Suppr超能文献

通过 microRNA 介导的重布线调控 CD133+细胞扩增来调节胆管癌化疗耐药性。

Modulation of Biliary Cancer Chemo-Resistance Through MicroRNA-Mediated Rewiring of the Expansion of CD133+ Cells.

机构信息

Division of Cancer Therapeutics, Institute of Cancer Research, London, United Kingdom.

Telethon Institute of Genetics and Medicine, Pozzuoli, Italy.

出版信息

Hepatology. 2020 Sep;72(3):982-996. doi: 10.1002/hep.31094. Epub 2020 Sep 10.

Abstract

BACKGROUND AND AIMS

Changes in single microRNA (miRNA) expression have been associated with chemo-resistance in biliary tract cancers (BTCs). However, a global assessment of the dynamic role of the microRNome has never been performed to identify potential therapeutic targets that are functionally relevant in the BTC cell response to chemotherapy.

APPROACH AND RESULTS

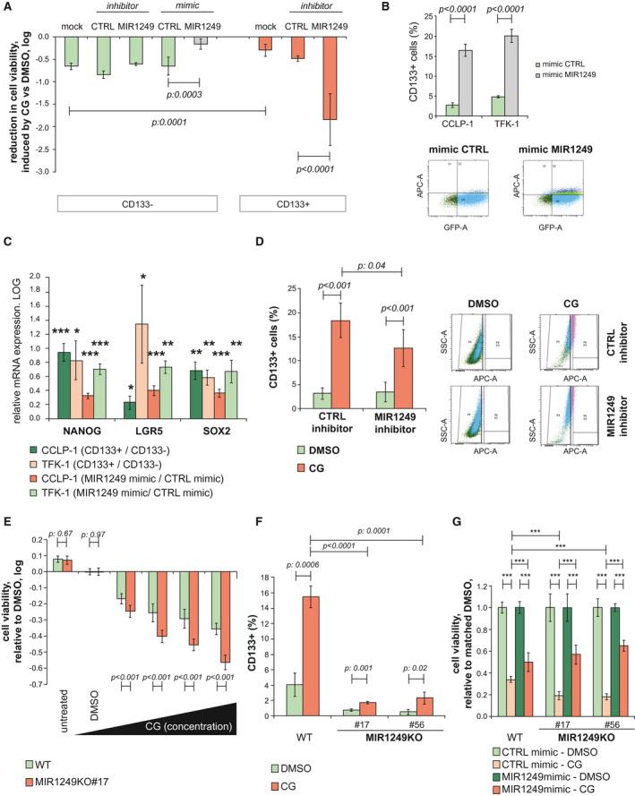
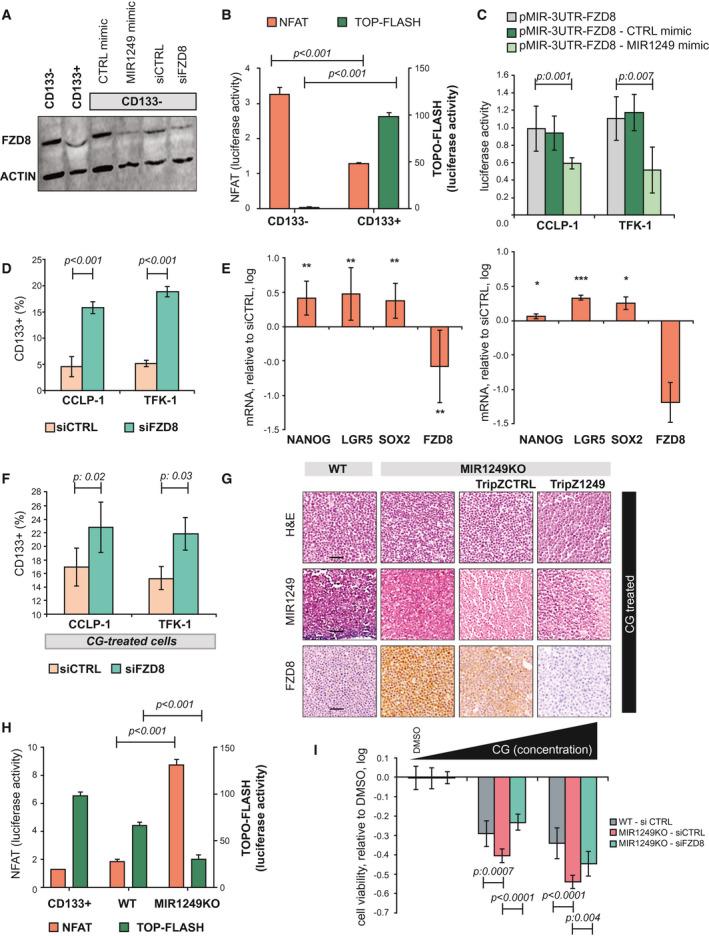
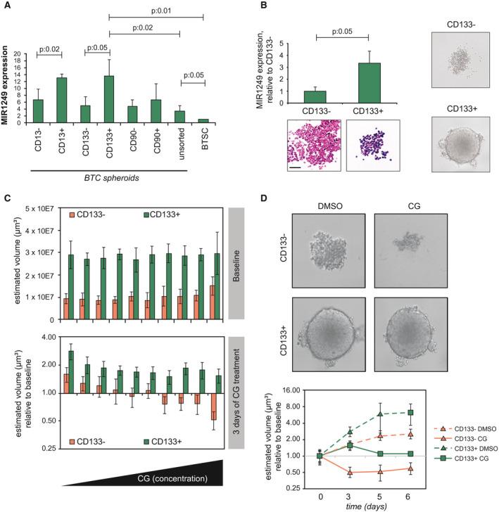
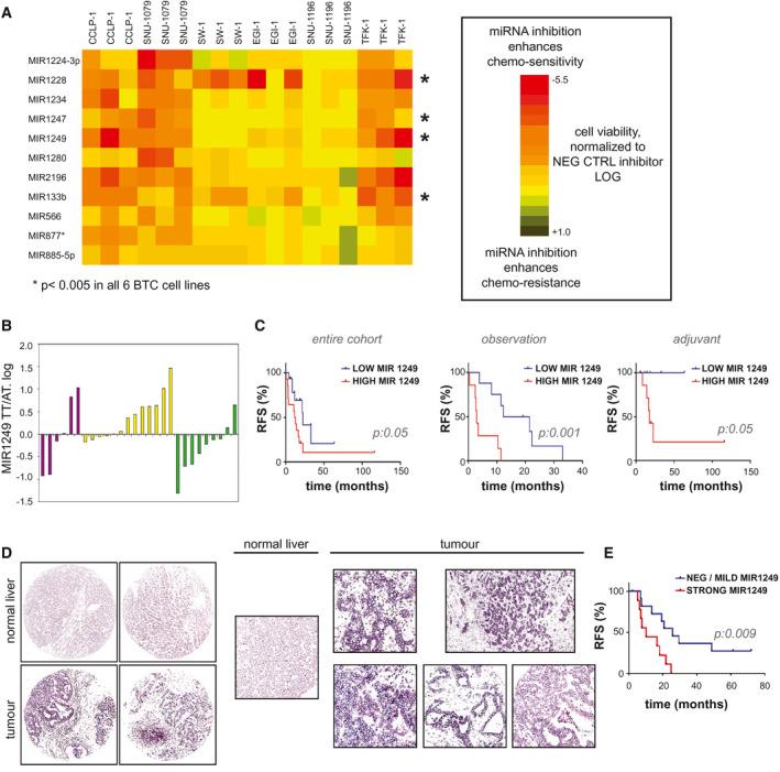
High-throughput screening (HTS) of 997 locked nucleic acid miRNA inhibitors was performed in six cholangiocarcinoma cell lines treated with cisplatin and gemcitabine (CG) seeking changes in cell viability. Validation experiments were performed with mirVana probes. MicroRNA and gene expression was assessed by TaqMan assay, RNA-sequencing, and in situ hybridization in four independent cohorts of human BTCs. Knockout of microRNA was achieved by CRISPR-CAS9 in CCLP cells (MIR1249KO) and tested for effects on chemotherapy sensitivity in vitro and in vivo. HTS revealed that MIR1249 inhibition enhanced chemotherapy sensitivity across all cell lines. MIR1249 expression was increased in 41% of cases in human BTCs. In validation experiments, MIR1249 inhibition did not alter cell viability in untreated or dimethyl sulfoxide-treated cells; however, it did increase the CG effect. MIR1249 expression was increased in CD133+ biliary cancer cells freshly isolated from the stem cell niche of human BTCs as well as in CD133+ chemo-resistant CCLP cells. MIR1249 modulated the chemotherapy-induced enrichment of CD133+ cells by controlling their clonal expansion through the Wnt-regulator FZD8. MIR1249KO cells had impaired expansion of the CD133+ subclone and its enrichment after chemotherapy, reduced expression of cancer stem cell markers, and increased chemosensitivity. MIR1249KO xenograft BTC models showed tumor shrinkage after exposure to weekly CG, whereas wild-type models showed only stable disease over treatment.

CONCLUSIONS

MIR1249 mediates resistance to CG in BTCs and may be tested as a target for therapeutics.

摘要

背景与目的

单个 microRNA(miRNA)表达的变化与胆道癌(BTC)的化疗耐药性有关。然而,尚未对 microRNome 的动态作用进行全面评估,以确定在 BTC 细胞对化疗的反应中具有功能相关性的潜在治疗靶点。

方法和结果

在顺铂和吉西他滨(CG)处理的 6 种胆管癌细胞系中进行了 997 种锁核酸 miRNA 抑制剂的高通量筛选(HTS),以寻找细胞活力变化。用 mirVana 探针进行验证实验。在四个独立的人 BTC 队列中,通过 TaqMan 测定、RNA-seq 和原位杂交评估 microRNA 和基因表达。在 CCLP 细胞(MIR1249KO)中通过 CRISPR-CAS9 敲除 microRNA,并在体外和体内测试其对化疗敏感性的影响。HTS 显示,MIR1249 抑制可增强所有细胞系的化疗敏感性。在人 BTC 中,41%的病例中 MIR1249 表达增加。在验证实验中,MIR1249 抑制在未处理或二甲基亚砜处理的细胞中不改变细胞活力;然而,它确实增加了 CG 的效果。MIR1249 在从人 BTC 的干细胞龛中新鲜分离的 CD133+胆管癌细胞以及 CD133+化疗耐药性 CCLP 细胞中表达增加。MIR1249 通过调节 Wnt 调节剂 FZD8 控制其克隆扩增,调节化疗诱导的 CD133+细胞富集。MIR1249KO 细胞在化疗后其 CD133+亚克隆及其富集的扩增能力受损,癌症干细胞标志物表达减少,化疗敏感性增加。暴露于每周 CG 后,MIR1249KO 异种移植 BTC 模型显示肿瘤缩小,而野生型模型在治疗过程中仅显示疾病稳定。

结论

MIR1249 介导 BTC 对 CG 的耐药性,可作为治疗靶点进行测试。

https://cdn.ncbi.nlm.nih.gov/pmc/blobs/7c98/7590111/f2ee8dda0fd4/HEP-72-982-g001.jpg

文献AI研究员

20分钟写一篇综述,助力文献阅读效率提升50倍。

立即体验

用中文搜PubMed

大模型驱动的PubMed中文搜索引擎

马上搜索

文档翻译

学术文献翻译模型,支持多种主流文档格式。

立即体验