Suppr超能文献

二甲双胍增强大鼠坐骨神经挤压伤后周围神经的功能恢复。

Metformin Enhances Functional Recovery of Peripheral Nerve in Rats with Sciatic Nerve Crush Injury.

机构信息

Department of Hand Surgery, The Third Hospital of Hebei Medical University, Shijiazhuang, Hebei, China (mainland).

出版信息

Med Sci Monit. 2019 Dec 28;25:10067-10076. doi: 10.12659/MSM.918277.

Abstract

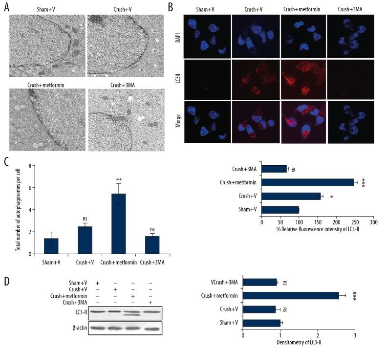
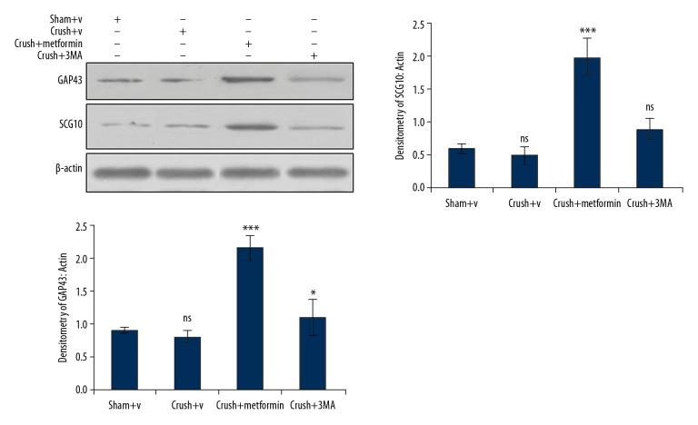
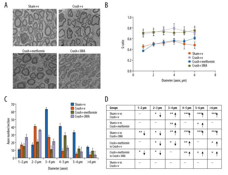
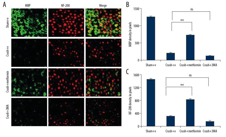
BACKGROUND The aim of this study was to explore the effect of metformin by inducing autophagy for enhancing functional recovery of peripheral nerve in rats with sciatic nerve crush injury. MATERIAL AND METHODS Autophagy was determined by electron microscopy, immunofluorescence, and Western blot analysis. Motor function recovery was studied by the footprint intensity method. Axonal growth and regeneration were detected through Western blot while axonal remyelination was analysed through immunocytochemistry. Sensory and functional recovery were assessed by reflexive motor function analysis. RESULTS The present study deciphered the role of autophagy induction by metformin in motor functions and peripheral nerve regeneration following sciatic nerve crush injury in rats. The process was detected by measuring autophagosomes and the expression of microtubule-associated protein 1A/1B-light chain 3 upon metformin treatment of sciatic nerve crush-injured rats. Neurobehavioral recovery by metformin was tested by CatWalk gait analysis, and we quantified expression of myelin basic protein MBP and neurofilament NF200 at the damage sight by immunoblotting. In metformin-treated injured rats, autophagy was upregulated, by which the number of dead cells was decreased. Motor function was also recovered after metformin treatment, which was accompanied by upregulation of MBP and NF200 through autophagy induction. Surprisingly, the motor regenerative capability was reduced by treatment with 3-methyl adenine (an autophagy inhibitor) in nerve-injured rats. CONCLUSIONS Our study revealed that pharmacological induction of autophagy has an important and active role in the regeneration of nerve and motor function regain.

摘要

背景

本研究旨在探讨二甲双胍通过诱导自噬增强大鼠坐骨神经挤压损伤后周围神经功能恢复的作用。

材料和方法

通过电子显微镜、免疫荧光和 Western blot 分析来确定自噬。采用足迹强度法研究运动功能恢复。通过 Western blot 检测轴突生长和再生,通过免疫细胞化学分析轴突髓鞘再生。通过反射运动功能分析评估感觉和功能恢复。

结果

本研究揭示了二甲双胍诱导自噬在大鼠坐骨神经挤压损伤后运动功能和周围神经再生中的作用。通过测量自噬体和微管相关蛋白 1A/1B-轻链 3 在二甲双胍处理的坐骨神经挤压损伤大鼠中的表达来检测该过程。通过 CatWalk 步态分析测试二甲双胍治疗的神经损伤大鼠的神经行为恢复,并通过免疫印迹定量测定损伤部位髓鞘碱性蛋白 MBP 和神经丝 NF200 的表达。在二甲双胍处理的损伤大鼠中,自噬被上调,从而减少了死亡细胞的数量。运动功能也在自噬诱导后得到恢复,这伴随着 MBP 和 NF200 的上调。令人惊讶的是,在神经损伤大鼠中用 3-甲基腺嘌呤(自噬抑制剂)治疗会降低运动再生能力。

结论

我们的研究表明,自噬的药理学诱导在神经再生和运动功能恢复中具有重要和积极的作用。

https://cdn.ncbi.nlm.nih.gov/pmc/blobs/bd7d/6946044/0133d297ae08/medscimonit-25-10067-g001.jpg

文献AI研究员

20分钟写一篇综述,助力文献阅读效率提升50倍。

立即体验

用中文搜PubMed

大模型驱动的PubMed中文搜索引擎

马上搜索

文档翻译

学术文献翻译模型,支持多种主流文档格式。

立即体验