Suppr超能文献

肠道干细胞衰老受 mTORC1 通过 p38 MAPK-p53 通路驱动。

Gut stem cell aging is driven by mTORC1 via a p38 MAPK-p53 pathway.

机构信息

Bio-X Institutes, Key Laboratory for the Genetics of Developmental and Neuropsychiatric Disorders, Ministry of Education, Shanghai Jiao Tong University, Shanghai, 200240, China.

Department of Biochemistry and Molecular Biology, School of Basic Medical Sciences, Fudan University, Shanghai, 200032, China.

出版信息

Nat Commun. 2020 Jan 2;11(1):37. doi: 10.1038/s41467-019-13911-x.

Abstract

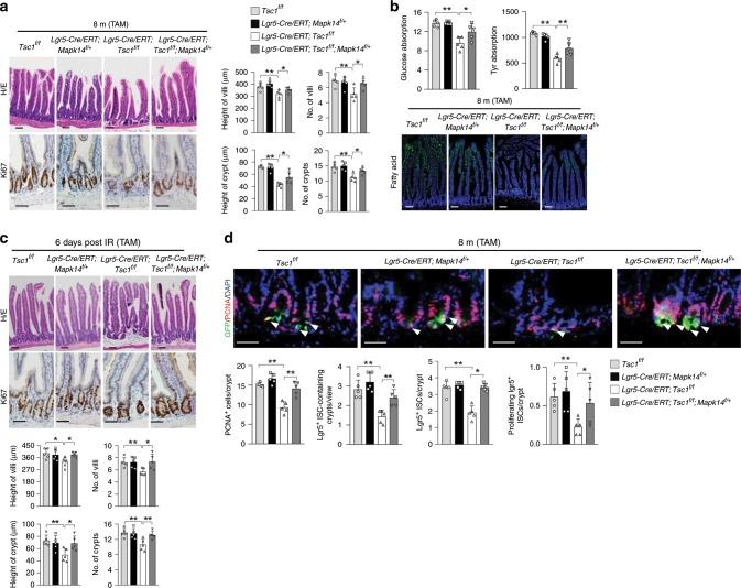
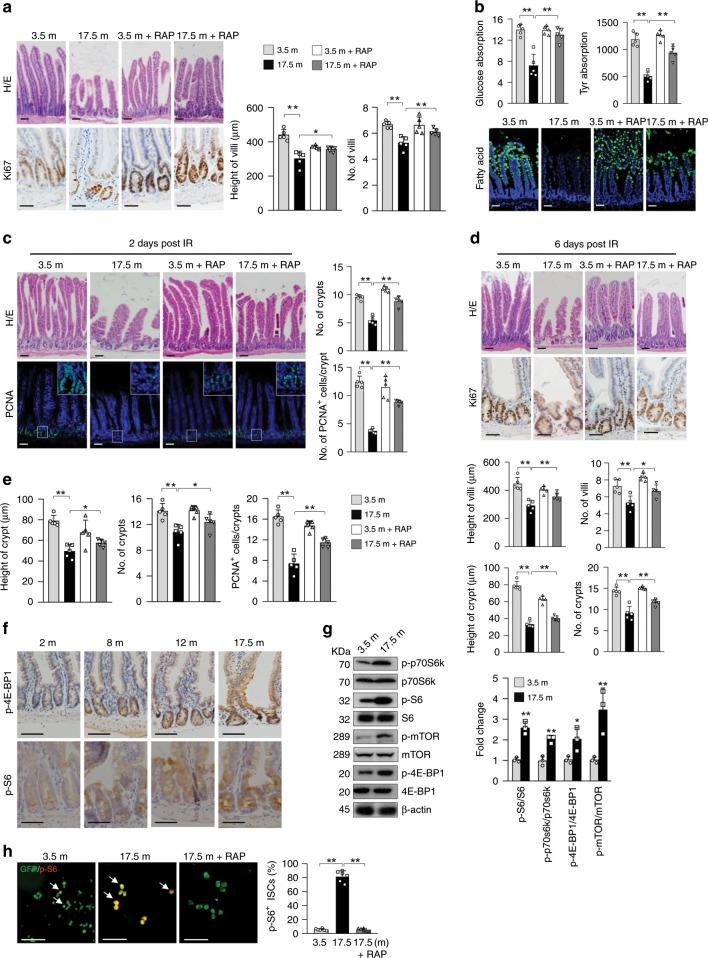
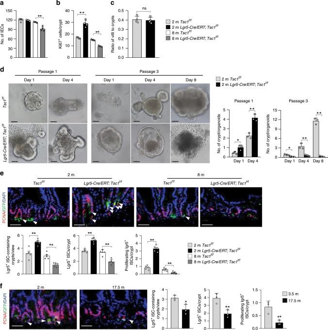
Nutrients are absorbed solely by the intestinal villi. Aging of this organ causes malabsorption and associated illnesses, yet its aging mechanisms remain unclear. Here, we show that aging-caused intestinal villus structural and functional decline is regulated by mTORC1, a sensor of nutrients and growth factors, which is highly activated in intestinal stem and progenitor cells in geriatric mice. These aging phenotypes are recapitulated in intestinal stem cell-specific Tsc1 knockout mice. Mechanistically, mTORC1 activation increases protein synthesis of MKK6 and augments activation of the p38 MAPK-p53 pathway, leading to decreases in the number and activity of intestinal stem cells as well as villus size and density. Targeting p38 MAPK or p53 prevents or rescues ISC and villus aging and nutrient absorption defects. These findings reveal that mTORC1 drives aging by augmenting a prominent stress response pathway in gut stem cells and identify p38 MAPK as an anti-aging target downstream of mTORC1.

摘要

营养物质仅被肠绒毛吸收。该器官的老化会导致吸收不良和相关疾病,但其老化机制尚不清楚。在这里,我们表明,由 mTORC1 调节由衰老引起的肠绒毛结构和功能下降,mTORC1 是营养物质和生长因子的传感器,在老年小鼠的肠干细胞和祖细胞中高度激活。这些衰老表型在肠干细胞特异性 Tsc1 敲除小鼠中得到重现。从机制上讲,mTORC1 的激活增加了 MKK6 的蛋白质合成,并增强了 p38 MAPK-p53 途径的激活,导致肠干细胞数量和活性以及绒毛大小和密度降低。靶向 p38 MAPK 或 p53 可预防或挽救 ISC 和绒毛衰老以及营养吸收缺陷。这些发现表明,mTORC1 通过增强肠道干细胞中突出的应激反应途径来驱动衰老,并确定 p38 MAPK 是 mTORC1 下游的抗衰老靶点。

https://cdn.ncbi.nlm.nih.gov/pmc/blobs/6020/6940394/8fcb69ec2109/41467_2019_13911_Fig1_HTML.jpg

文献AI研究员

20分钟写一篇综述,助力文献阅读效率提升50倍。

立即体验

用中文搜PubMed

大模型驱动的PubMed中文搜索引擎

马上搜索

文档翻译

学术文献翻译模型,支持多种主流文档格式。

立即体验