Suppr超能文献

多结构域核糖体蛋白树与新壁总域(真核生物、古细菌)的浮霉菌起源。

Multidomain ribosomal protein trees and the planctobacterial origin of neomura (eukaryotes, archaebacteria).

作者信息

Cavalier-Smith Thomas, Chao Ema E-Yung

机构信息

Department of Zoology, University of Oxford, South Parks Road, Oxford, OX1 3PS, UK.

出版信息

Protoplasma. 2020 May;257(3):621-753. doi: 10.1007/s00709-019-01442-7. Epub 2020 Jan 3.

Abstract

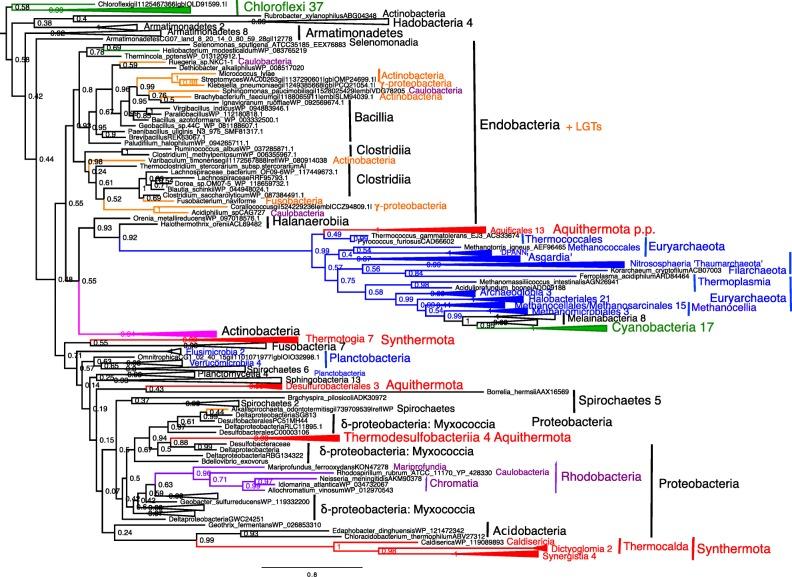
Palaeontologically, eubacteria are > 3× older than neomura (eukaryotes, archaebacteria). Cell biology contrasts ancestral eubacterial murein peptidoglycan walls and derived neomuran N-linked glycoprotein coats/walls. Misinterpreting long stems connecting clade neomura to eubacteria on ribosomal sequence trees (plus misinterpreted protein paralogue trees) obscured this historical pattern. Universal multiprotein ribosomal protein (RP) trees, more accurate than rRNA trees, are taxonomically undersampled. To reduce contradictions with genically richer eukaryote trees and improve eubacterial phylogeny, we constructed site-heterogeneous and maximum-likelihood universal three-domain, two-domain, and single-domain trees for 143 eukaryotes (branching now congruent with 187-protein trees), 60 archaebacteria, and 151 taxonomically representative eubacteria, using 51 and 26 RPs. Site-heterogeneous trees greatly improve eubacterial phylogeny and higher classification, e.g. showing gracilicute monophyly, that many 'rDNA-phyla' belong in Proteobacteria, and reveal robust new phyla Synthermota and Aquithermota. Monoderm Posibacteria and Mollicutes (two separate wall losses) are both polyphyletic: multiple outer membrane losses in Endobacteria occurred separately from Actinobacteria; neither phylum is related to Chloroflexi, the most divergent prokaryotes, which originated photosynthesis (new model proposed). RP trees support an eozoan root for eukaryotes and are consistent with archaebacteria being their sisters and rooted between Filarchaeota (=Proteoarchaeota, including 'Asgardia') and Euryarchaeota sensu-lato (including ultrasimplified 'DPANN' whose long branches often distort trees). Two-domain trees group eukaryotes within Planctobacteria, and archaebacteria with Planctobacteria/Sphingobacteria. Integrated molecular/palaeontological evidence favours negibacterial ancestors for neomura and all life. Unique presence of key pre-neomuran characters favours Planctobacteria only as ancestral to neomura, which apparently arose by coevolutionary repercussions (explained here in detail, including RP replacement) of simultaneous outer membrane and murein loss. Planctobacterial C-1 methanotrophic enzymes are likely ancestral to archaebacterial methanogenesis and β-propeller-α-solenoid proteins to eukaryotic vesicle coats, nuclear-pore-complexes, and intraciliary transport. Planctobacterial chaperone-independent 4/5-protofilament microtubules and MamK actin-ancestors prepared for eukaryote intracellular motility, mitosis, cytokinesis, and phagocytosis. We refute numerous wrong ideas about the universal tree.

摘要

从古生物学角度来看,真细菌比新壁总域(真核生物、古细菌)早3倍多的时间出现。细胞生物学对比了原始真细菌的胞壁质肽聚糖壁和衍生的新壁总域的N - 连接糖蛋白外壳/壁。在核糖体序列树上错误解读连接新壁总域与真细菌的长分支(加上错误解读的蛋白质旁系同源树)掩盖了这一历史模式。通用多蛋白核糖体蛋白(RP)树比rRNA树更准确,但在分类学上采样不足。为了减少与基因更丰富的真核生物树的矛盾并改善真细菌系统发育,我们使用51种和26种核糖体蛋白构建了位点异质性和最大似然通用三域、两域和单域树,分别针对143种真核生物(其分支现在与187蛋白树一致)、60种古细菌和151种具有分类学代表性的真细菌。位点异质性树极大地改善了真细菌系统发育和高级分类,例如显示薄壁菌门的单系性,许多“rDNA门”属于变形菌门,并揭示了强大的新门合成热菌门和水生热菌门。单oderm正细菌和柔膜菌纲(两次独立的壁丢失)都是多系的:内细菌中的多次外膜丢失与放线菌分别发生;这两个门都与最具分歧的原核生物绿弯菌门无关,绿弯菌门起源于光合作用(提出了新模型)。RP树支持真核生物的始动物根,并且与古细菌是其姐妹一致,并且根位于丝状古菌(= 原核古菌,包括“阿斯加迪亚”)和广义的广古菌门(包括超简化的“DPANN”,其长分支经常扭曲树)之间。两域树将真核生物归为浮霉菌门内,古细菌与浮霉菌门/鞘脂杆菌门归为一类。综合分子/古生物学证据支持新壁总域和所有生命的负细菌祖先。关键的新壁总域前特征的独特存在仅支持浮霉菌门作为新壁总域的祖先,新壁总域显然是由同时发生的外膜和胞壁质丢失的协同进化影响(在此详细解释,包括RP替换)产生的。浮霉菌门的C - 1甲烷营养酶可能是古细菌甲烷生成的祖先,β - 螺旋桨 - α - 螺线管蛋白是真核生物囊泡外壳、核孔复合体和纤毛内运输的祖先。浮霉菌门的独立于伴侣蛋白的4/5原丝微管和MamK肌动蛋白祖先为真核生物的细胞内运动、有丝分裂、胞质分裂和吞噬作用做好了准备。我们驳斥了关于通用树的许多错误观点。

https://cdn.ncbi.nlm.nih.gov/pmc/blobs/9b12/7203096/82cca5ecbbe3/709_2019_1442_Fig1_HTML.jpg

文献AI研究员

20分钟写一篇综述,助力文献阅读效率提升50倍。

立即体验

用中文搜PubMed

大模型驱动的PubMed中文搜索引擎

马上搜索

文档翻译

学术文献翻译模型,支持多种主流文档格式。

立即体验