Suppr超能文献

组蛋白去乙酰化酶 LSD1 和 BRD4 的联合抑制剂改变前列腺癌的生长和侵袭。

The combined effect of epigenetic inhibitors for LSD1 and BRD4 alters prostate cancer growth and invasion.

机构信息

Department of Pharmacology and Nutrition Science, The University of Kentucky, Lexington, KY 40506, USA.

Markey Cancer Center, College of Medicine, The University of Kentucky, Lexington, KY 40506, USA.

出版信息

Aging (Albany NY). 2020 Jan 5;12(1):397-415. doi: 10.18632/aging.102630.

Abstract

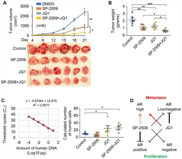
Epigenetic modifications play an important role in prostate tumor development and progression. Epigenetic drugs are emerging as effective modulators of gene expression that act on pathways potentially important in the control of cancer clinically. We investigated two different epigenetic modulating drugs, SP-2509 and JQ1, that target histone lysine demethylase 1 (LSD1), and bromodomain-containing protein (BRD), respectively and their combined effect in three different prostate cancer (PCa) types: 1) androgen receptor (AR)-positive and androgen-sensitive; 2) AR-positive but castration-resistant; and 3) androgen-nonresponsive. We found combined treatment provided a synergistic growth inhibition in castration-resistant PCa cells but knockdown of AR reduced sensitivity to both inhibitors in these cells. In the androgen-sensitive cell lines, AR knockdown attenuated sensitivity to the LSD1 inhibitor but not the JQ1 inhibitor. Strikingly, treatment with SP-2509 slightly, and JQ1 markedly increased invasion in PCa cells with high AR expression but decreased invasion in PCa cells with low/negative AR expression. Our results suggest that these two epigenetic drugs are novel and promising compounds for the development of PCa therapeutics, particularly for castration-resistant disease. However, due to the potential risks, including metastasis, caution must be exercised in the clinical setting.

摘要

表观遗传修饰在前列腺肿瘤的发生和发展中起着重要作用。表观遗传药物作为有效的基因表达调节剂正在出现,它们作用于可能对癌症临床控制很重要的途径。我们研究了两种不同的表观遗传调节药物,SP-2509 和 JQ1,它们分别靶向组蛋白赖氨酸去甲基酶 1(LSD1)和溴结构域蛋白(BRD),并研究了它们在三种不同的前列腺癌(PCa)类型中的联合作用:1)雄激素受体(AR)阳性和雄激素敏感;2)AR 阳性但去势抵抗;3)雄激素非反应性。我们发现联合治疗在去势抵抗性 PCa 细胞中提供了协同的生长抑制作用,但在这些细胞中敲低 AR 降低了对两种抑制剂的敏感性。在雄激素敏感的细胞系中,AR 敲低减弱了对 LSD1 抑制剂的敏感性,但对 JQ1 抑制剂没有影响。引人注目的是,SP-2509 治疗轻微,JQ1 显著增加了高 AR 表达的 PCa 细胞的侵袭性,但降低了低/阴性 AR 表达的 PCa 细胞的侵袭性。我们的结果表明,这两种表观遗传药物是开发前列腺癌治疗方法的新型有前途的化合物,特别是对于去势抵抗性疾病。然而,由于包括转移在内的潜在风险,在临床环境中必须谨慎使用。

https://cdn.ncbi.nlm.nih.gov/pmc/blobs/db8d/6977660/f2d54bcc2cd5/aging-12-102630-g001.jpg

文献AI研究员

20分钟写一篇综述,助力文献阅读效率提升50倍。

立即体验

用中文搜PubMed

大模型驱动的PubMed中文搜索引擎

马上搜索

文档翻译

学术文献翻译模型,支持多种主流文档格式。

立即体验