Suppr超能文献

RNA 异构体筛选揭示超保守“毒”外显子的必需性和肿瘤抑制活性。

RNA isoform screens uncover the essentiality and tumor-suppressor activity of ultraconserved poison exons.

机构信息

Computational Biology Program, Public Health Sciences Division, Fred Hutchinson Cancer Research Center, Seattle, WA, USA.

Basic Sciences Division, Fred Hutchinson Cancer Research Center, Seattle, WA, USA.

出版信息

Nat Genet. 2020 Jan;52(1):84-94. doi: 10.1038/s41588-019-0555-z. Epub 2020 Jan 7.

Abstract

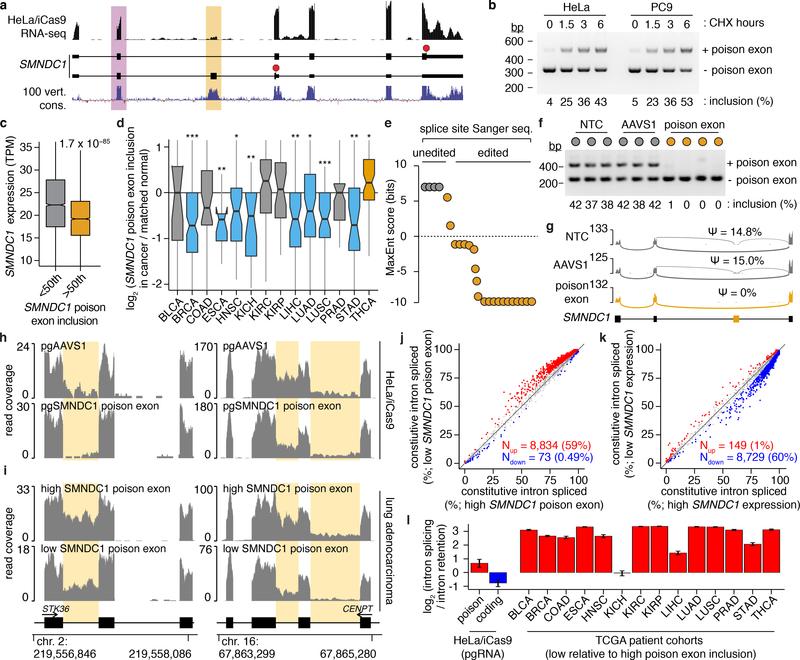
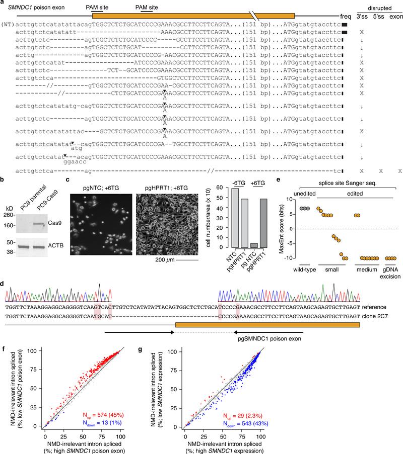
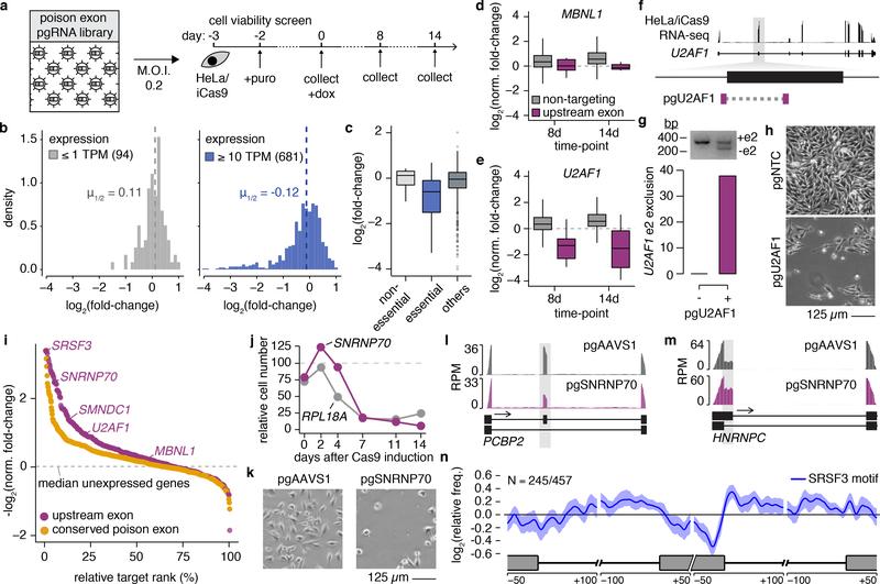
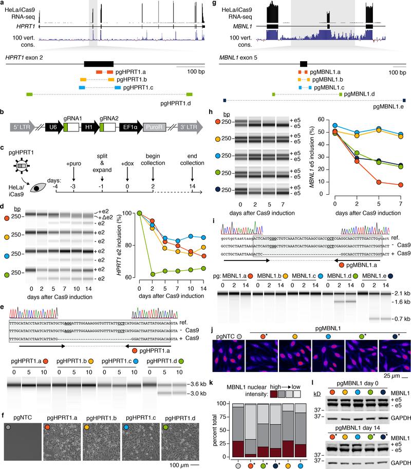
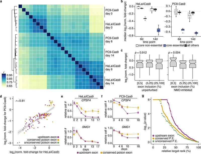
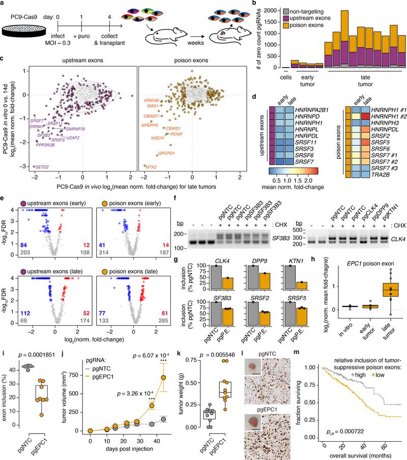
While RNA-seq has enabled comprehensive quantification of alternative splicing, no correspondingly high-throughput assay exists for functionally interrogating individual isoforms. We describe pgFARM (paired guide RNAs for alternative exon removal), a CRISPR-Cas9-based method to manipulate isoforms independent of gene inactivation. This approach enabled rapid suppression of exon recognition in polyclonal settings to identify functional roles for individual exons, such as an SMNDC1 cassette exon that regulates pan-cancer intron retention. We generalized this method to a pooled screen to measure the functional relevance of 'poison' cassette exons, which disrupt their host genes' reading frames yet are frequently ultraconserved. Many poison exons were essential for the growth of both cultured cells and lung adenocarcinoma xenografts, while a subset had clinically relevant tumor-suppressor activity. The essentiality and cancer relevance of poison exons are likely to contribute to their unusually high conservation and contrast with the dispensability of other ultraconserved elements for viability.

摘要

虽然 RNA-seq 能够全面定量分析可变剪接,但目前还没有相应的高通量检测方法可以对单个异构体进行功能研究。我们描述了 pgFARM(用于可变外显子去除的配对引导 RNA),这是一种基于 CRISPR-Cas9 的方法,可在不影响基因失活的情况下对异构体进行操作。这种方法可以在多克隆环境中快速抑制外显子识别,从而确定单个外显子的功能作用,例如调节泛癌内含子保留的 SMNDC1 盒外显子。我们将这种方法推广到一个组合筛选中,以衡量“毒”外显子的功能相关性,这些外显子会破坏其宿主基因的阅读框,但经常是超保守的。许多毒外显子对培养细胞和肺腺癌异种移植物的生长都是必需的,而其中一部分具有临床相关的肿瘤抑制活性。毒外显子的必需性和癌症相关性可能是导致它们异常高保守性的原因,与其他超保守元件对生存的非必需性形成对比。

https://cdn.ncbi.nlm.nih.gov/pmc/blobs/b98a/6962552/4a4e13c0782c/nihms-1544279-f0007.jpg

文献AI研究员

20分钟写一篇综述,助力文献阅读效率提升50倍。

立即体验

用中文搜PubMed

大模型驱动的PubMed中文搜索引擎

马上搜索

文档翻译

学术文献翻译模型,支持多种主流文档格式。

立即体验