Suppr超能文献

G蛋白偶联雌激素受体的激活引发人神经母细胞瘤SH-SY5Y细胞中钙库释放和μ-阿片受体磷酸化。

Activation of the G Protein-Coupled Estrogen Receptor Elicits Store Calcium Release and Phosphorylation of the Mu-Opioid Receptors in the Human Neuroblastoma SH-SY5Y Cells.

作者信息

Ding Xiaowei, Gao Ting, Gao Po, Meng Youqiang, Zheng Yi, Dong Li, Luo Ping, Zhang Guohua, Shi Xueyin, Rong Weifang

机构信息

Department of Anesthesiology, Xin Hua Hospital, School of Medicine, Shanghai Jiao Tong University, Shanghai, China.

Department of Anatomy and Physiology, Faculty of Basic Medical Sciences, School of Medicine, Shanghai Jiao Tong University, Shanghai, China.

出版信息

Front Neurosci. 2019 Dec 17;13:1351. doi: 10.3389/fnins.2019.01351. eCollection 2019.

Abstract

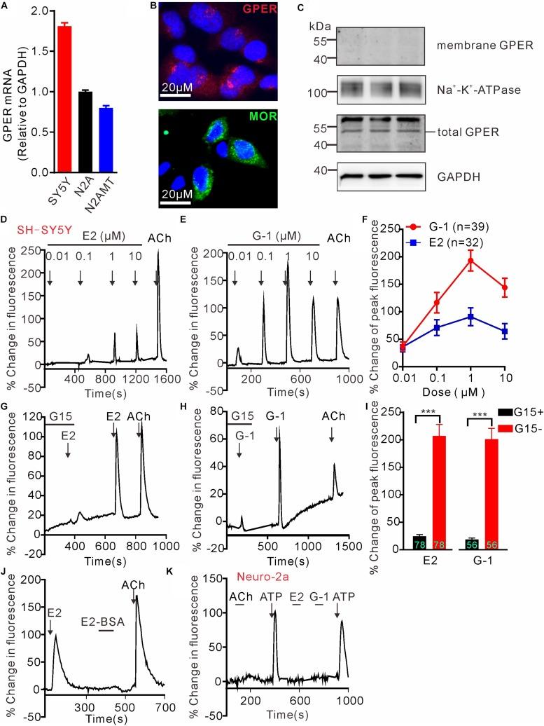
Estrogens exert extensive influences on the nervous system besides their well-known roles in regulation of reproduction and metabolism. Estrogens act via the nuclear receptor ERα and ERβ to regulate gene transcription (classical genomic effects). In addition, estrogens are also known to cause rapid non-genomic effects on neuronal functions including inducing fast changes in cytosolic calcium level and rapidly desensitizing the μ type opioid receptor (MOR). The receptors responsible for the rapid actions of estrogens remain uncertain, but recent evidence points to the G protein-coupled estrogen receptor (GPER), which has been shown to be expressed widely in the nervous system. In the current study, we test the hypothesis that activation of GPER may mediate rapid calcium signaling, which may promote phosphorylation of MOR through the calcium-dependent protein kinases in neuronal cells. By qPCR and immunocytochemistry, we found that the human neuroblastoma SH-SY5Y cells endogenously express GPER and MOR. Activation of GPER by 17β-estradiol (E2) and G-1 (GPER selective agonist) evoked a rapid calcium rise in a concentration-dependent manner, which was due to store release rather than calcium entry. The GPER antagonist G15, the PLC inhibitor U73122 and the IP3 receptor inhibitor 2-APB each virtually abolished the calcium responses to E2 or G-1. Activation of GPER stimulated translocation of PKC isoforms (α and ε) to the plasma membrane, which led to MOR phosphorylation. Additionally, E2 and G-1 stimulated c-Fos expression in SH-SY5Y cells in a PLC/IP3-dependent manner. In conclusion, the present study has revealed a novel GPER-mediated estrogenic signaling in neuroblastoma cells in which activation of GPER is followed by rapid calcium mobilization, PKC activation and MOR phosphorylation. GPER-mediated rapid calcium signal may also be transmitted to the nucleus to impact on gene transcription. Such signaling cascade may play important roles in the regulation of opioid signaling in the brain.

摘要

雌激素除了在调节生殖和代谢方面发挥众所周知的作用外,还对神经系统产生广泛影响。雌激素通过核受体ERα和ERβ发挥作用,以调节基因转录(经典的基因组效应)。此外,雌激素还已知会对神经元功能产生快速的非基因组效应,包括诱导胞质钙水平的快速变化以及使μ型阿片受体(MOR)迅速脱敏。负责雌激素快速作用的受体尚不确定,但最近的证据指向G蛋白偶联雌激素受体(GPER),该受体已被证明在神经系统中广泛表达。在本研究中,我们检验了这样一个假设,即GPER的激活可能介导快速钙信号传导,这可能通过神经元细胞中的钙依赖性蛋白激酶促进MOR的磷酸化。通过定量聚合酶链反应(qPCR)和免疫细胞化学,我们发现人神经母细胞瘤SH-SY5Y细胞内源性表达GPER和MOR。17β-雌二醇(E2)和G-1(GPER选择性激动剂)激活GPER以浓度依赖性方式引起快速钙升高,这是由于钙库释放而非钙内流。GPER拮抗剂G15、磷脂酶C(PLC)抑制剂U73122和肌醇三磷酸(IP3)受体抑制剂2-APB实际上均消除了对E2或G-1的钙反应。GPER的激活刺激蛋白激酶C(PKC)亚型(α和ε)转位至质膜,从而导致MOR磷酸化。此外,E2和G-1以PLC/IP3依赖性方式刺激SH-SY5Y细胞中c-Fos的表达。总之,本研究揭示了神经母细胞瘤细胞中一种新的GPER介导的雌激素信号传导,其中GPER激活后会发生快速钙动员、PKC激活和MOR磷酸化。GPER介导的快速钙信号也可能传递至细胞核以影响基因转录。这种信号级联反应可能在大脑中阿片类信号传导的调节中发挥重要作用。

https://cdn.ncbi.nlm.nih.gov/pmc/blobs/8164/6928052/974af7b8a54f/fnins-13-01351-g001.jpg

文献AI研究员

20分钟写一篇综述,助力文献阅读效率提升50倍。

立即体验

用中文搜PubMed

大模型驱动的PubMed中文搜索引擎

马上搜索

文档翻译

学术文献翻译模型,支持多种主流文档格式。

立即体验