Suppr超能文献

植物线粒体载体:调控植物中心碳代谢的分子守门人

Plant Mitochondrial Carriers: Molecular Gatekeepers That Help to Regulate Plant Central Carbon Metabolism.

作者信息

Toleco M Rey, Naake Thomas, Zhang Youjun, Heazlewood Joshua L, Fernie Alisdair R

机构信息

Max-Planck-Institut für Molekulare Pflanzenphysiologie, Am Mühlenberg 1, 14476 Potsdam-Golm, Germany.

School of BioSciences, the University of Melbourne, Victoria 3010, Australia.

出版信息

Plants (Basel). 2020 Jan 17;9(1):117. doi: 10.3390/plants9010117.

Abstract

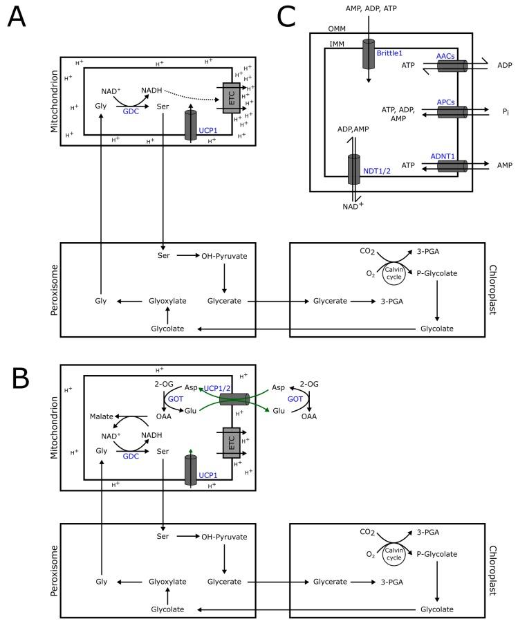
The evolution of membrane-bound organelles among eukaryotes led to a highly compartmentalized metabolism. As a compartment of the central carbon metabolism, mitochondria must be connected to the cytosol by molecular gates that facilitate a myriad of cellular processes. Members of the mitochondrial carrier family function to mediate the transport of metabolites across the impermeable inner mitochondrial membrane and, thus, are potentially crucial for metabolic control and regulation. Here, we focus on members of this family that might impact intracellular central plant carbon metabolism. We summarize and review what is currently known about these transporters from in vitro transport assays and physiological functions, whenever available. From the biochemical and molecular data, we hypothesize how these relevant transporters might play a role in the shuttling of organic acids in the various flux modes of the TCA cycle. Furthermore, we also review relevant mitochondrial carriers that may be vital in mitochondrial oxidative phosphorylation. Lastly, we survey novel experimental approaches that could possibly extend and/or complement the widely accepted proteoliposome reconstitution approach.

摘要

真核生物中膜结合细胞器的进化导致了高度区室化的新陈代谢。作为中心碳代谢的一个区室,线粒体必须通过促进众多细胞过程的分子门与细胞质相连。线粒体载体家族的成员负责介导代谢物跨不可渗透的线粒体内膜的运输,因此,对于代谢控制和调节可能至关重要。在这里,我们关注该家族中可能影响细胞内植物中心碳代谢的成员。我们总结并回顾了目前从体外转运测定和生理功能(只要有相关信息)中了解到的关于这些转运蛋白的知识。从生化和分子数据中,我们推测这些相关转运蛋白可能如何在三羧酸循环的各种通量模式中参与有机酸的穿梭。此外,我们还回顾了可能在线粒体氧化磷酸化中至关重要的相关线粒体载体。最后,我们审视了可能扩展和/或补充广泛接受的蛋白脂质体重组方法的新实验方法。

https://cdn.ncbi.nlm.nih.gov/pmc/blobs/c6ae/7020223/6a47a23d6860/plants-09-00117-g001.jpg

文献AI研究员

20分钟写一篇综述,助力文献阅读效率提升50倍。

立即体验

用中文搜PubMed

大模型驱动的PubMed中文搜索引擎

马上搜索

文档翻译

学术文献翻译模型,支持多种主流文档格式。

立即体验