Suppr超能文献

别孕烯醇酮调节GABAAR依赖性CaMKIIδ3和脑源性神经营养因子以保护SH-SY5Y细胞免受6-羟基多巴胺诱导的损伤。

Allopregnanolone Modulates GABAAR-Dependent CaMKIIδ3 and BDNF to Protect SH-SY5Y Cells Against 6-OHDA-Induced Damage.

作者信息

Wang Tongtong, Ye Xin, Bian Wei, Chen Zhichi, Du Juanjuan, Li Mengyi, Zhou Peng, Cui Huairui, Ding Yu-Qiang, Qi Shuangshuang, Liao Min, Sun Chenyou

机构信息

Department of Anatomy, School of Basic Medical Sciences, Wenzhou Medical University, Wenzhou, China.

Institute of Neuroscience, School of Basic Medical Sciences, Wenzhou Medical University, Wenzhou, China.

出版信息

Front Cell Neurosci. 2020 Jan 13;13:569. doi: 10.3389/fncel.2019.00569. eCollection 2019.

Abstract

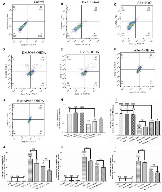
Allopregnanolone (APα), as a functional neurosteroid, exhibits the neuroprotective effect on neurodegenerative diseases such as Parkinson's disease (PD) through γ-aminobutyric acid A receptor (GABAAR), but it has not been completely understood about its molecular mechanisms. In order to investigate the neuroprotective effect of APα, as well as to clarify its possible molecular mechanisms, SH-SY5Y neuronal cell lines were incubated with 6-hydroxydopamine (6-OHDA), which has been widely used as an model for PD, along with APα alone or in combination with GABAAR antagonist (bicuculline, Bic), intracellular Ca chelator (EGTA) and voltage-gated L-type Ca channel blocker (Nifedipine). The viability, proliferation, and differentiation of SH-SY5Y cells, the expression levels of calmodulin (CaM), Ca/calmodulin-dependent protein kinase II δ3 (CaMKIIδ3), cyclin-dependent kinase-1 (CDK1) and brain-derived neurotrophic factor (BDNF), as well as the interaction between CaMKIIδ3 and CDK1 or BDNF, were detected by morphological and molecular biological methodology. Our results found that the cell viability and the number of tyrosine hydroxylase (TH), bromodeoxyuridine (BrdU) and TH/BrdU-positive cells in 6-OHDA-treated SH-SY5Y cells were significantly decreased with the concomitant reduction in the expression levels of aforementioned proteins, which were ameliorated following APα administration. In addition, Bic could further increase the number of TH or BrdU-positive cells as well as the expression levels of aforementioned proteins except for TH/BrdU-double positive cells, while EGTA and Nifedipine could attenuate the expression levels of CaM, CaMKIIδ3 and BDNF. Moreover, there existed a direct interaction between CaMKIIδ3 and CDK1 or BDNF. As a result, APα-induced an increase in the number of TH-positive SH-SY5Y cells might be mediated through GABAAR Ca/CaM/CaMKIIδ3/BDNF (CDK1) signaling pathway, which would ultimately facilitate to elucidate PD pathogenesis and hold a promise as an alternative therapeutic target for PD.

摘要

别孕烯醇酮(APα)作为一种功能性神经甾体,通过γ-氨基丁酸A受体(GABAAR)对帕金森病(PD)等神经退行性疾病具有神经保护作用,但其分子机制尚未完全明确。为了研究APα的神经保护作用,并阐明其可能的分子机制,将人神经母细胞瘤细胞系SH-SY5Y与6-羟基多巴胺(6-OHDA,已被广泛用作PD模型)一起培养,同时单独给予APα或与GABAAR拮抗剂(荷包牡丹碱,Bic)、细胞内钙螯合剂(乙二醇双乙醚四乙酸,EGTA)和电压门控L型钙通道阻滞剂(硝苯地平)联合使用。采用形态学和分子生物学方法检测SH-SY5Y细胞的活力、增殖和分化情况,钙调蛋白(CaM)、钙/钙调蛋白依赖性蛋白激酶IIδ3(CaMKIIδ3)、细胞周期蛋白依赖性激酶-1(CDK1)和脑源性神经营养因子(BDNF)的表达水平,以及CaMKIIδ3与CDK1或BDNF之间的相互作用。我们的结果发现,在6-OHDA处理的SH-SY5Y细胞中,细胞活力以及酪氨酸羟化酶(TH)、溴脱氧尿苷(BrdU)和TH/BrdU阳性细胞的数量显著降低,同时上述蛋白质的表达水平也随之降低,而给予APα后这些情况得到改善。此外,Bic可进一步增加TH或BrdU阳性细胞的数量以及上述蛋白质(除TH/BrdU双阳性细胞外)的表达水平,而EGTA和硝苯地平可减弱CaM、CaMKIIδ3和BDNF的表达水平。此外,CaMKIIδ3与CDK1或BDNF之间存在直接相互作用。因此,APα诱导TH阳性SH-SY5Y细胞数量增加可能是通过GABAAR - Ca/CaM/CaMKIIδ3/BDNF(CDK1)信号通路介导实现的,这最终将有助于阐明PD的发病机制,并有望成为PD的替代治疗靶点。

https://cdn.ncbi.nlm.nih.gov/pmc/blobs/f0d8/6970471/f17b53c4d3ac/fncel-13-00569-g0009.jpg

文献AI研究员

20分钟写一篇综述,助力文献阅读效率提升50倍。

立即体验

用中文搜PubMed

大模型驱动的PubMed中文搜索引擎

马上搜索

文档翻译

学术文献翻译模型,支持多种主流文档格式。

立即体验