Suppr超能文献

小泛素样修饰物(SUMO)途径抑制作用针对侵袭性胰腺癌亚型。

SUMO pathway inhibition targets an aggressive pancreatic cancer subtype.

作者信息

Biederstädt Alexander, Hassan Zonera, Schneeweis Christian, Schick Markus, Schneider Lara, Muckenhuber Alexander, Hong Yingfen, Siegers Gerrit, Nilsson Lisa, Wirth Matthias, Dantes Zahra, Steiger Katja, Schunck Kathrin, Langston Steve, Lenhof H-P, Coluccio Andrea, Orben Felix, Slawska Jolanta, Scherger Anna, Saur Dieter, Müller Stefan, Rad Roland, Weichert Wilko, Nilsson Jonas, Reichert Maximilian, Schneider Günter, Keller Ulrich

机构信息

Medical Clinic and Policlinic III, Klinikum rechts der Isar, Technical University Munich, München, Germany.

Medical Clinic and Polyclinic II, Klinikum rechts der Isar, Technical University Munich, München, Germany.

出版信息

Gut. 2020 Aug;69(8):1472-1482. doi: 10.1136/gutjnl-2018-317856. Epub 2020 Jan 30.

Abstract

OBJECTIVE

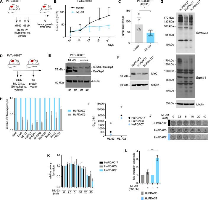
Pancreatic ductal adenocarcinoma (PDAC) still carries a dismal prognosis with an overall 5-year survival rate of 9%. Conventional combination chemotherapies are a clear advance in the treatment of PDAC; however, subtypes of the disease exist, which exhibit extensive resistance to such therapies. Genomic MYC amplifications represent a distinct subset of PDAC with an aggressive tumour biology. It is clear that hyperactivation of MYC generates dependencies that can be exploited therapeutically. The aim of the study was to find and to target MYC-associated dependencies.

DESIGN

We analysed human PDAC gene expression datasets. Results were corroborated by the analysis of the small ubiquitin-like modifier (SUMO) pathway in a large PDAC cohort using immunohistochemistry. A SUMO inhibitor was used and characterised using human and murine two-dimensional, organoid and in vivo models of PDAC.

RESULTS

We observed that MYC is connected to the SUMOylation machinery in PDAC. Components of the SUMO pathway characterise a PDAC subtype with a dismal prognosis and we provide evidence that hyperactivation of MYC is connected to an increased sensitivity to pharmacological SUMO inhibition.

CONCLUSION

SUMO inhibitor-based therapies should be further developed for an aggressive PDAC subtype.

摘要

目的

胰腺导管腺癌(PDAC)的预后仍然很差,总体5年生存率为9%。传统的联合化疗在PDAC治疗方面是一个明显的进步;然而,该疾病存在一些亚型,对这类疗法表现出广泛的耐药性。基因组MYC扩增代表了具有侵袭性肿瘤生物学行为的PDAC的一个独特亚群。很明显,MYC的过度激活产生了可以在治疗中加以利用的依赖性。本研究的目的是寻找并靶向与MYC相关的依赖性。

设计

我们分析了人类PDAC基因表达数据集。通过使用免疫组织化学对一个大型PDAC队列中的小泛素样修饰物(SUMO)途径进行分析,证实了结果。使用一种SUMO抑制剂,并利用人类和小鼠的二维、类器官及PDAC体内模型对其进行了表征。

结果

我们观察到在PDAC中MYC与SUMO化机制相关联。SUMO途径的成分可作为一种预后不良的PDAC亚型的特征,并且我们提供了证据表明MYC的过度激活与对药理学SUMO抑制的敏感性增加有关。

结论

基于SUMO抑制剂的疗法应进一步针对侵袭性PDAC亚型进行开发。

https://cdn.ncbi.nlm.nih.gov/pmc/blobs/9152/7398468/690a10d22661/gutjnl-2018-317856f01.jpg

文献AI研究员

20分钟写一篇综述,助力文献阅读效率提升50倍。

立即体验

用中文搜PubMed

大模型驱动的PubMed中文搜索引擎

马上搜索

文档翻译

学术文献翻译模型,支持多种主流文档格式。

立即体验