Suppr超能文献

泛素特异性蛋白酶7是一个可成药靶点,它会促进肝细胞癌及化疗耐药。

Ubiquitin-specific protease 7 is a drug-able target that promotes hepatocellular carcinoma and chemoresistance.

作者信息

Zhang Wei, Zhang Jingxin, Xu Chenzhou, Zhang Shiqing, Bian Saiyan, Jiang Feng, Ni Wenkai, Qu Lishuai, Lu Cuihua, Ni Runzhou, Fan Yihui, Xiao Mingbing, Liu Jinxia

机构信息

1Department of Gastroenterology, Affiliated Hospital of Nantong University, Nantong, 226001 Jiangsu People's Republic of China.

2Medical College, Nantong University, Nantong, 226001 China.

出版信息

Cancer Cell Int. 2020 Jan 28;20:28. doi: 10.1186/s12935-020-1109-2. eCollection 2020.

Abstract

BACKGROUND

Ubiquitin-specific protease 7 (USP7) is a de-ubiquitin enzyme that plays an essential role in multiple cancers and becomes a target for treatment. However, the role of USP7 and its therapeutic value for HCC remains unclear.

METHODS

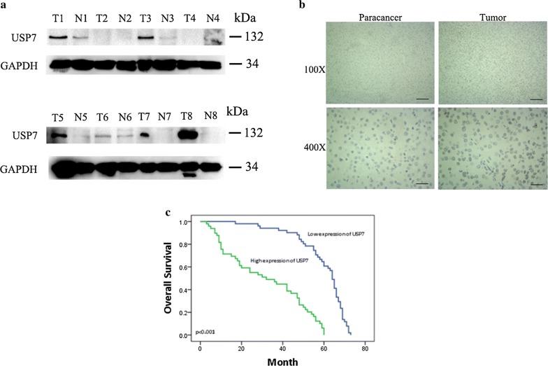
USP7 expression was examined in HCC tissues by western blot and immunohistochemistry. The correlation of USP7 and HCC prognosis was analyzed by Kaplan-Meier survival method. Mass spectrometry was determined and cell proliferation and tumorigenicity assays were conducted in vitro and in vivo treated by P22077 and sgRNA-USP7.

RESULTS

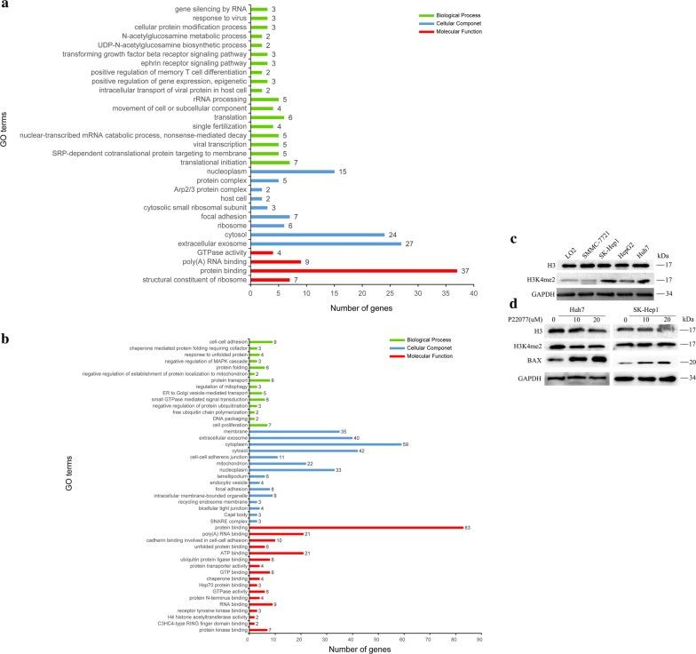
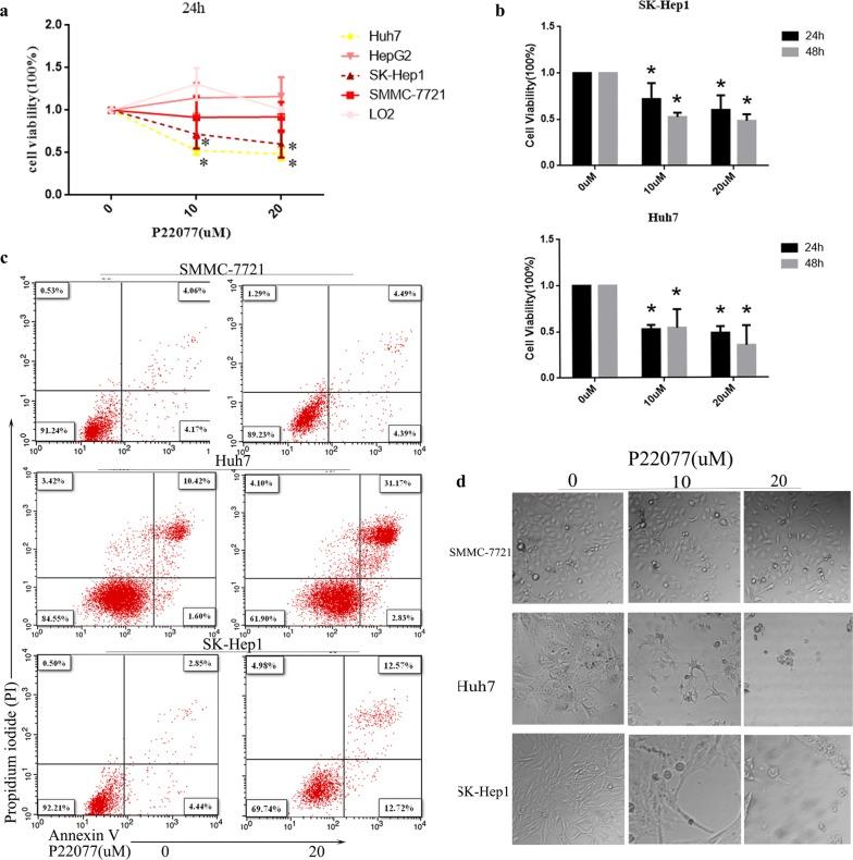
USP7 expression was significantly increased in HCC and associated with its progression. Interestingly, many HCC cells are sensitive to USP7 inhibition by using P22077. P22077 treatment not only induced cell death but also inhibited cell proliferation and migration in Huh7 and SK-Hep1 cells. In a xenograft model, P22077 efficiently inhibited tumor growth. In chemo-resistant HCC cells, P22077 decreased cell sensitivity to chemotherapy. In addition, mass spectrometry reveals 224 of significantly changed proteins upon P22077 treatment.

CONCLUSIONS

We demonstrate a critical role of USP7 in HCC devolvement and chemoresistance. Disruption of USP7 function results in dis-regulated several key biological processes and subsequently activates BAX. USP7 might be a novel and drug-able target in HCC.

摘要

背景

泛素特异性蛋白酶7(USP7)是一种去泛素化酶,在多种癌症中发挥重要作用,并成为治疗靶点。然而,USP7在肝癌中的作用及其治疗价值仍不清楚。

方法

通过蛋白质印迹法和免疫组织化学法检测肝癌组织中USP7的表达。采用Kaplan-Meier生存法分析USP7与肝癌预后的相关性。通过质谱分析确定,并在体外和体内用P22077和sgRNA-USP7处理后进行细胞增殖和致瘤性试验。

结果

USP7在肝癌中的表达显著增加,并与其进展相关。有趣的是,许多肝癌细胞对使用P22077抑制USP7敏感。P22077处理不仅诱导细胞死亡,还抑制Huh7和SK-Hep1细胞的增殖和迁移。在异种移植模型中,P22077有效抑制肿瘤生长。在化疗耐药的肝癌细胞中,P22077降低细胞对化疗的敏感性。此外,质谱分析显示P22077处理后有224种蛋白质发生显著变化。

结论

我们证明了USP7在肝癌发展和化疗耐药中的关键作用。USP7功能的破坏导致几个关键生物学过程失调,随后激活BAX。USP7可能是肝癌中一个新的可成药靶点。

https://cdn.ncbi.nlm.nih.gov/pmc/blobs/4cd2/6986148/4d402f2d714a/12935_2020_1109_Fig1_HTML.jpg

文献AI研究员

20分钟写一篇综述,助力文献阅读效率提升50倍。

立即体验

用中文搜PubMed

大模型驱动的PubMed中文搜索引擎

马上搜索

文档翻译

学术文献翻译模型,支持多种主流文档格式。

立即体验