Suppr超能文献

早期生活经历选择性地成熟学习和记忆能力。

Early life experiences selectively mature learning and memory abilities.

机构信息

Center for Neural Science, New York University, New York, NY, 10003, USA.

出版信息

Nat Commun. 2020 Jan 31;11(1):628. doi: 10.1038/s41467-020-14461-3.

Abstract

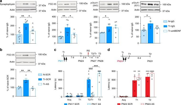
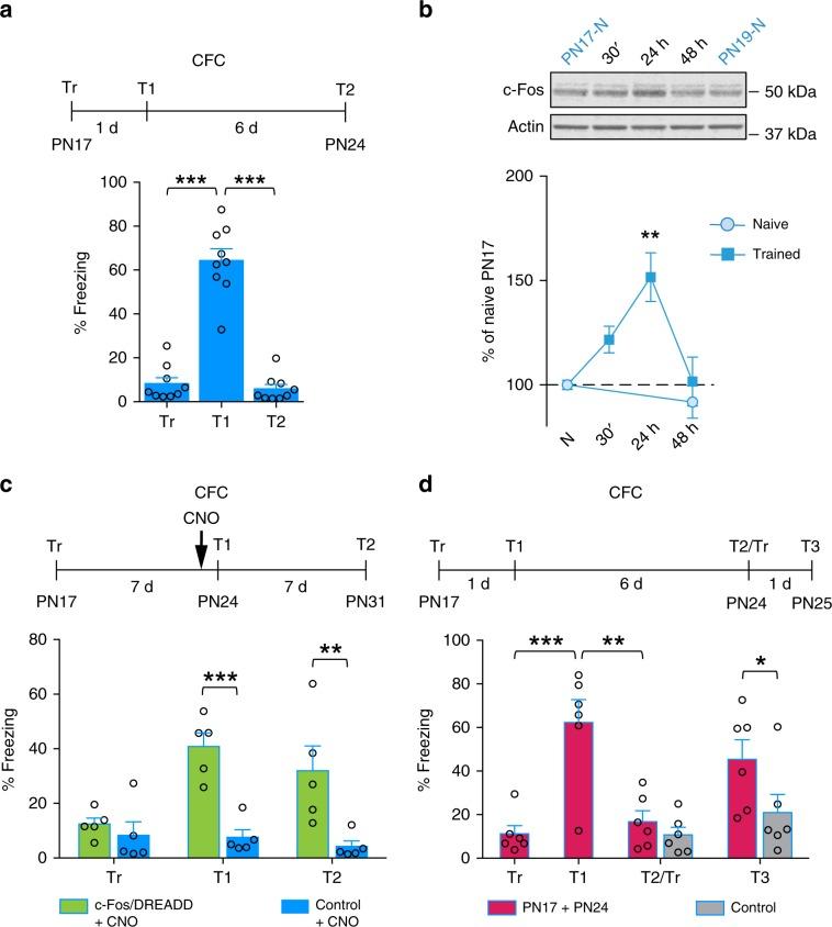
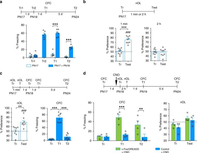
The mechanisms underlying the maturation of learning and memory abilities are poorly understood. Here we show that episodic learning produces unique biological changes in the hippocampus of infant rats and mice compared to juveniles and adults. These changes include persistent neuronal activation, BDNF-dependent increase in the excitatory synapse markers synaptophysin and PSD-95, and significant maturation of AMPA receptor synaptic responses. Inhibition of PSD-95 induction following learning impairs both AMPA receptor response maturation and infantile memory, indicating that the synapse formation/maturation is necessary for creating infantile memories. Conversely, capturing the learning-induced changes by presenting a subsequent learning experience or by chemogenetic activation of the neural ensembles tagged by learning matures memory functional competence. This memory competence is selective for the type of experience encountered, as it transfers within similar hippocampus-dependent learning domains but not to other hippocampus-dependent types of learning. Thus, experiences in early life produce selective maturation of memory abilities.

摘要

学习和记忆能力成熟的机制尚不清楚。在这里,我们表明与青少年和成年人相比,情节学习会在婴儿期大鼠和小鼠的海马体中产生独特的生物学变化。这些变化包括持续的神经元激活、BDNF 依赖性增加兴奋性突触标记物突触小体和 PSD-95 以及 AMPA 受体突触反应的显著成熟。学习后抑制 PSD-95 的诱导会损害 AMPA 受体反应的成熟和婴儿期记忆,表明突触形成/成熟对于创建婴儿期记忆是必要的。相反,通过呈现后续学习经验或通过学习标记的神经簇的化学遗传激活来捕获学习诱导的变化,会使记忆功能能力成熟。这种记忆能力是特定于所经历的经验类型的,因为它在类似的海马体依赖学习领域内转移,但不会转移到其他海马体依赖类型的学习中。因此,早期生活中的经历会选择性地促进记忆能力的成熟。

https://cdn.ncbi.nlm.nih.gov/pmc/blobs/5a24/6994621/f962da720d3b/41467_2020_14461_Fig1_HTML.jpg

文献AI研究员

20分钟写一篇综述,助力文献阅读效率提升50倍。

立即体验

用中文搜PubMed

大模型驱动的PubMed中文搜索引擎

马上搜索

文档翻译

学术文献翻译模型,支持多种主流文档格式。

立即体验