Suppr超能文献

高等级浆液性卵巢癌细胞类器官的稳定扩增需要低 Wnt 环境。

Stable expansion of high-grade serous ovarian cancer organoids requires a low-Wnt environment.

机构信息

Department of Molecular Biology, Max Planck Institute for Infection Biology, Berlin, Germany.

Department of Gynecology, Charité University Medicine, Campus Virchow-Klinikum, Berlin, Germany.

出版信息

EMBO J. 2020 Mar 16;39(6):e104013. doi: 10.15252/embj.2019104013. Epub 2020 Feb 3.

Abstract

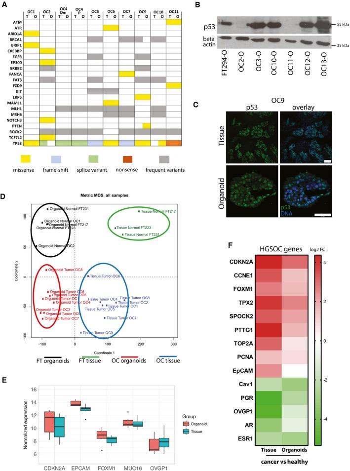
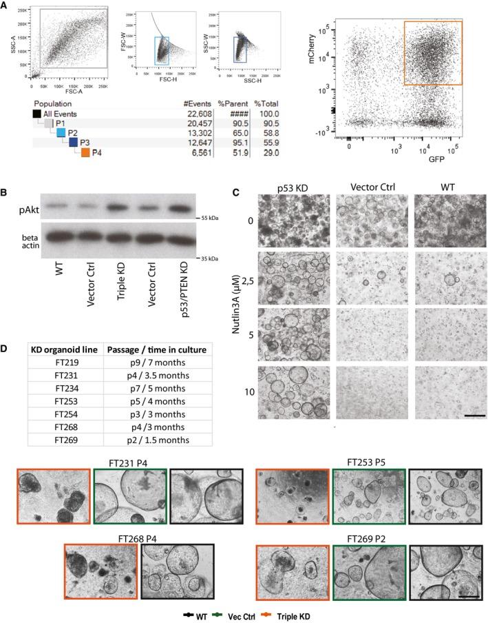
High-grade serous ovarian cancer (HGSOC) likely originates from the fallopian tube (FT) epithelium. Here, we established 15 organoid lines from HGSOC primary tumor deposits that closely match the mutational profile and phenotype of the parental tumor. We found that Wnt pathway activation leads to growth arrest of these cancer organoids. Moreover, active BMP signaling is almost always required for the generation of HGSOC organoids, while healthy fallopian tube organoids depend on BMP suppression by Noggin. Fallopian tube organoids modified by stable shRNA knockdown of p53, PTEN, and retinoblastoma protein (RB) also require a low-Wnt environment for long-term growth, while fallopian tube organoid medium triggers growth arrest. Thus, early changes in the stem cell niche environment are needed to support outgrowth of these genetically altered cells. Indeed, comparative analysis of gene expression pattern and phenotypes of normal vs. loss-of-function organoids confirmed that depletion of tumor suppressors triggers changes in the regulation of stemness and differentiation.

摘要

高级别浆液性卵巢癌 (HGSOC) 可能起源于输卵管 (FT) 上皮。在这里,我们从 HGSOC 原发性肿瘤沉积物中建立了 15 个类器官系,这些类器官系与亲本肿瘤的突变谱和表型非常匹配。我们发现 Wnt 通路的激活导致这些癌症类器官的生长停滞。此外,BMP 信号的激活几乎总是需要产生 HGSOC 类器官,而健康的输卵管类器官则依赖 Noggin 抑制 BMP。通过稳定 shRNA 敲低 p53、PTEN 和视网膜母细胞瘤蛋白 (RB) 修饰的输卵管类器官也需要低 Wnt 环境才能长期生长,而输卵管类器官培养基会触发生长停滞。因此,需要早期改变干细胞龛环境才能支持这些基因改变细胞的生长。事实上,对正常和功能丧失类器官的基因表达模式和表型的比较分析证实,肿瘤抑制因子的耗竭会触发干性和分化调控的变化。

https://cdn.ncbi.nlm.nih.gov/pmc/blobs/9382/7073464/d2798abfc737/EMBJ-39-e104013-g002.jpg

文献AI研究员

20分钟写一篇综述,助力文献阅读效率提升50倍。

立即体验

用中文搜PubMed

大模型驱动的PubMed中文搜索引擎

马上搜索

文档翻译

学术文献翻译模型,支持多种主流文档格式。

立即体验