Suppr超能文献

Rad52 液滴的 DNA 修复。

DNA repair by Rad52 liquid droplets.

机构信息

Department of Laboratory Medicine and Pathobiology, Faculty of Medicine, University of Toronto, MaRS Centre, 661 University Ave., Toronto, ON, M5G 1M1, Canada.

Multiphase Flow and Phase Systems Laboratory, Department of Mechanical and Industrial Engineering, Faculty of Applied Science and Engineering, University of Toronto, 5 King's College Circle, M5S 3G8, Toronto, ON, Canada.

出版信息

Nat Commun. 2020 Feb 4;11(1):695. doi: 10.1038/s41467-020-14546-z.

Abstract

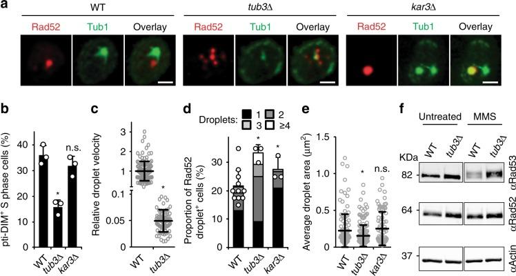
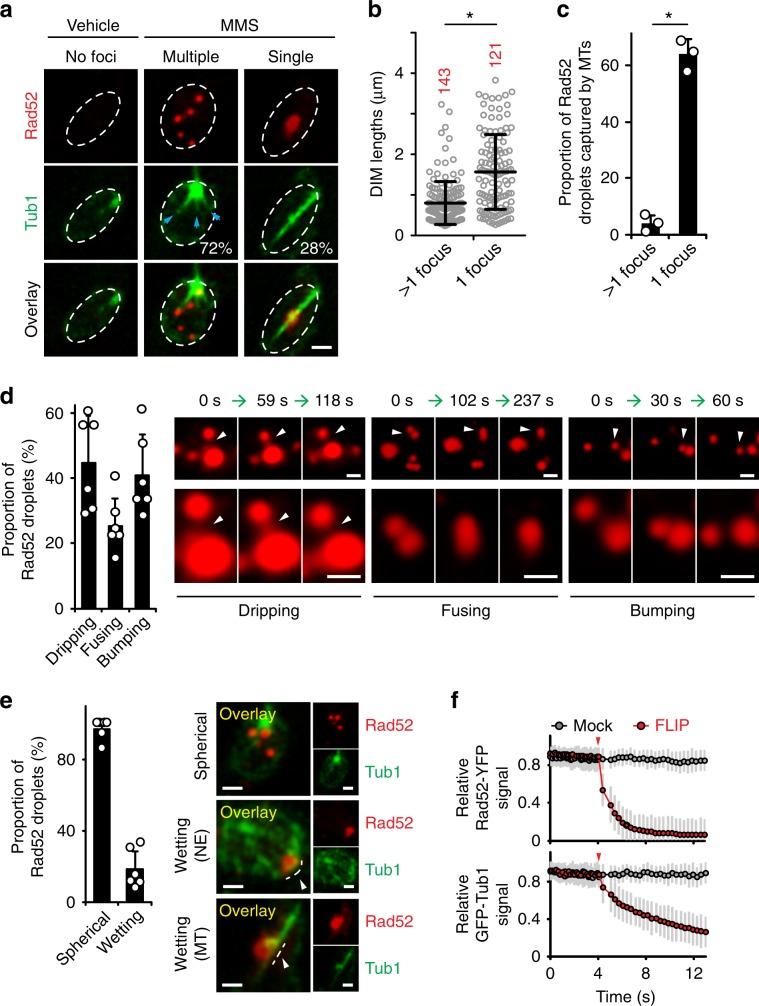
Cellular processes are influenced by liquid phase separation, but its role in DNA repair is unclear. Here, we show that in Saccharomyces cerevisiae, liquid droplets made up of DNA repair proteins cooperate with different types of DNA damage-inducible intranuclear microtubule filaments (DIMs) to promote the clustering of DNA damage sites and maintain genome stability. Rad52 DNA repair proteins at different DNA damage sites assemble in liquid droplets that fuse into a repair centre droplet via the action of petite DIMs (pti-DIMs). This larger droplet concentrates tubulin and projects short aster-like DIMs (aster-DIMs), which tether the repair centre to longer DIMs mediating the mobilization of damaged DNA to the nuclear periphery for repair. Our findings indicate that cooperation between Rad52 liquid droplets and various types of nuclear filaments promotes the assembly and function of the DNA repair centre.

摘要

细胞过程受液相分离的影响,但它在 DNA 修复中的作用尚不清楚。在这里,我们表明,在酿酒酵母中,由 DNA 修复蛋白组成的液滴与不同类型的 DNA 损伤诱导的核内微管丝(DIMs)合作,促进 DNA 损伤位点的聚集,并维持基因组稳定性。不同 DNA 损伤位点的 Rad52 DNA 修复蛋白在液滴中组装,这些液滴通过 petite DIMs(pti-DIMs)的作用融合成一个修复中心液滴。这个更大的液滴浓缩微管蛋白,并伸出短的星状 DIMs(aster-DIMs),将修复中心与介导将受损 DNA 运送到核边缘进行修复的较长 DIMs 连接起来。我们的发现表明,Rad52 液滴与各种类型的核丝之间的合作促进了 DNA 修复中心的组装和功能。

https://cdn.ncbi.nlm.nih.gov/pmc/blobs/74da/7000754/c20c0d85647e/41467_2020_14546_Fig1_HTML.jpg

文献AI研究员

20分钟写一篇综述,助力文献阅读效率提升50倍。

立即体验

用中文搜PubMed

大模型驱动的PubMed中文搜索引擎

马上搜索

文档翻译

学术文献翻译模型,支持多种主流文档格式。

立即体验