Suppr超能文献

环状RNA circHUWE1通过海绵化miR-486在结直肠癌中上调并促进细胞增殖、迁移和侵袭。

Circular RNA circHUWE1 Is Upregulated and Promotes Cell Proliferation, Migration and Invasion in Colorectal Cancer by Sponging miR-486.

作者信息

Chen Hong-Yu, Li Xiang-Nan, Ye Chun-Xiang, Chen Zhi-Lei, Wang Zhen-Jun

机构信息

Department of General Surgery, Beijing Chao-Yang Hospital, Capital Medical University, Beijing 100020, People's Republic of China.

出版信息

Onco Targets Ther. 2020 Jan 14;13:423-434. doi: 10.2147/OTT.S233338. eCollection 2020.

Abstract

BACKGROUND

Emerging studies have revealed that circular RNAs (circRNAs) correlate with diverse diseases including cancers. However, little is known about the functions of circRNAs in colorectal cancer (CRC). In our previous research, downregulation of hsa_circ_0140388 (circHUEW1) has been detected in CRC tissues through high-throughput sequencing. However, the underlying mechanism by which circHUWE1 regulates the proliferation and apoptosis in CRC has not been investigated.

MATERIALS AND METHODS

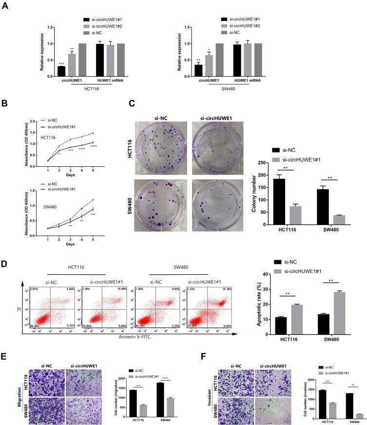
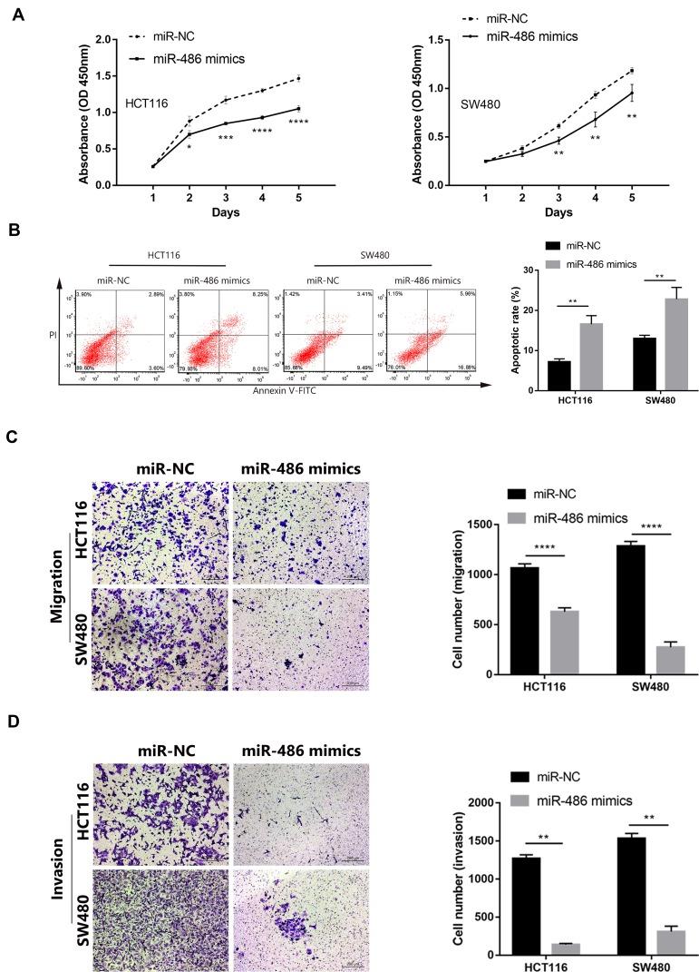
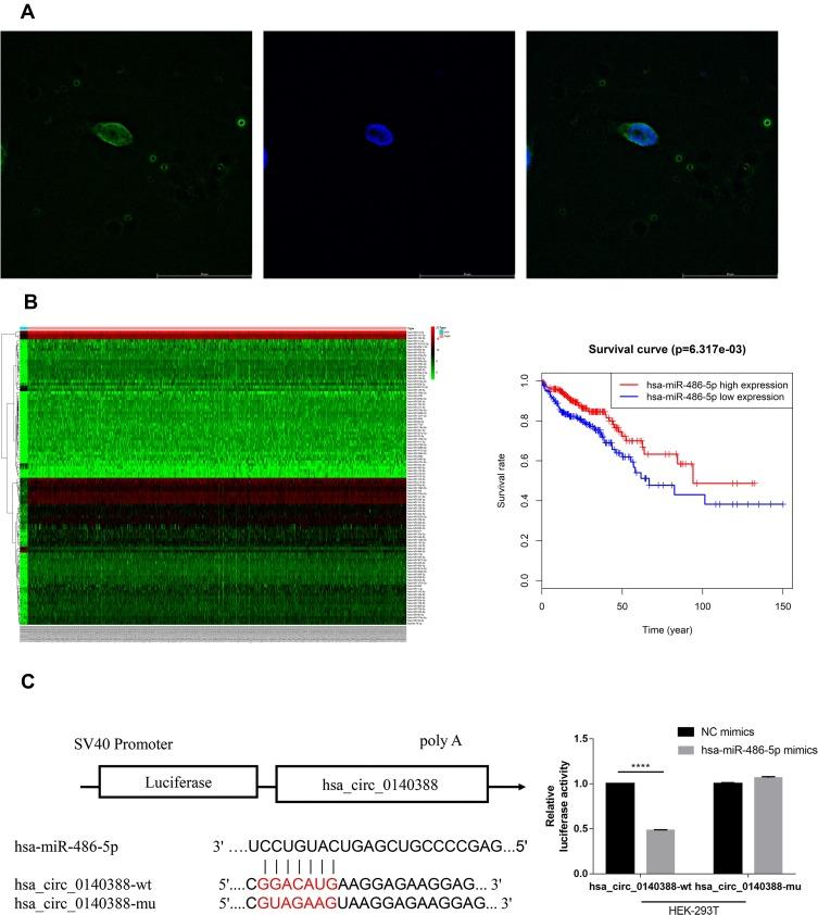
The levels of circHUWE1 in 58 pairs of CRC tissues and corresponding adjacent healthy tissues were detected by RT-qPCR. In addition, the effects of circHUWE1 on cell proliferation, apoptosis migration and invasion were evaluated by cell proliferation assays, flow cytometry, and transwell assays in HCT116 and SW480 cell lines respectively. Meanwhile, the dual-luciferase reporter system assay was used to explore the interaction between circHUWE1 and miR-486 (hsa-miR-486-5p).

RESULTS

In this study, we demonstrate that the expression of circHUEW1 is upregulated in CRC tissues. High expression of circHUEW1 was significantly associated with lymphovascular invasion ( =0.036), lymph node metastasis ( =0.017), distant metastasis ( =0.024), and TNM stage ( =0.009). Moreover, the area under the curve (AUC) of the receiver operating characteristic (ROC) curve was 0.732, which indicated that circHUWE1 could serve as a potential biomarker in the detection of CRC. Silencing circHUWE1 significantly inhibited the proliferation, migration and invasion capacity of CRC cells in vitro. Mechanistically, we demonstrated that circHUWE1 could sponge miR-486 and the downregulation of miR-486 could reverse the cancer suppressive effects caused by silencing circHUWE1.

CONCLUSION

In this study, our results revealed that circHUWE1 may be a potential therapeutic target and diagnostic biomarker for CRC.

摘要

背景

新兴研究表明,环状RNA(circRNA)与包括癌症在内的多种疾病相关。然而,关于circRNA在结直肠癌(CRC)中的功能知之甚少。在我们之前的研究中,通过高通量测序在CRC组织中检测到hsa_circ_0140388(circHUEW1)表达下调。然而,circHUWE1调节CRC细胞增殖和凋亡的潜在机制尚未得到研究。

材料与方法

采用RT-qPCR检测58对CRC组织及其相应的癌旁健康组织中circHUWE1的水平。此外,分别通过细胞增殖实验、流式细胞术和Transwell实验评估circHUWE1对HCT116和SW480细胞系细胞增殖、凋亡、迁移和侵袭的影响。同时,利用双荧光素酶报告系统实验探究circHUWE1与miR-486(hsa-miR-486-5p)之间的相互作用。

结果

在本研究中,我们证明circHUEW1在CRC组织中表达上调。circHUEW1高表达与淋巴管浸润(P = 0.036)、淋巴结转移(P = 0.017)、远处转移(P = 0.024)和TNM分期(P = 0.009)显著相关。此外,受试者工作特征(ROC)曲线的曲线下面积(AUC)为0.732,这表明circHUWE1可作为CRC检测中的潜在生物标志物。沉默circHUWE1显著抑制体外CRC细胞的增殖、迁移和侵袭能力。机制上,我们证明circHUWE1可以吸附miR-486,miR-486的下调可以逆转沉默circHUWE1所引起的癌症抑制作用。

结论

在本研究中,我们的结果表明circHUWE1可能是CRC的潜在治疗靶点和诊断生物标志物。

https://cdn.ncbi.nlm.nih.gov/pmc/blobs/14fe/6969679/a6391a83ea61/OTT-13-423-g0001.jpg

文献AI研究员

20分钟写一篇综述,助力文献阅读效率提升50倍。

立即体验

用中文搜PubMed

大模型驱动的PubMed中文搜索引擎

马上搜索

文档翻译

学术文献翻译模型,支持多种主流文档格式。

立即体验