Suppr超能文献

Nm23-H1 通过上调 miR-660-5p 靶向的 SMARCA5 抑制肺癌骨特异性转移。

Nm23-H1 inhibits lung cancer bone-specific metastasis by upregulating miR-660-5p targeted SMARCA5.

机构信息

Lung Cancer Center, West China Hospital, Sichuan University, Chengdu, China.

Department of Cardiothoracic Surgery, Panzhihua Central Hospital of Sichuan, Panzhihua, China.

出版信息

Thorac Cancer. 2020 Mar;11(3):640-650. doi: 10.1111/1759-7714.13308. Epub 2020 Feb 5.

Abstract

BACKGROUND

Nm23-H1 gene has been found to be an inhibitor of tumor metastasis in lung cancer. MicroRNAs (miRNAs) play key roles in tumor metastasis through multiple signaling pathways. This study explored whether the nm23-H1 gene could inhibit invasion and metastasis of lung cancer cells by regulating miRNA-660-5p targets.

METHODS

Quantitative real-time PCR (qRT-PCR) and western blots were used to measure the expression of nm23-H1 and miR-660-5p of various human lung cancer cell lines. Cell counting kit-8 (CCK-8), wound-healing and transwell assay were carried out to assess cell proliferation, migration and invasion of each cell line. Xenograft were applied to determine in vivo effects of miR-660-5p among nude mice. Luciferase assay and western blot were performed to determine the target gene of miR-660-5p.

RESULTS

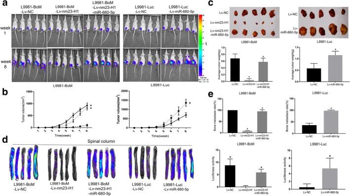
We found that high expression of nm23-H1 correlated with decreased miRNA-660-5p expression. Inhibiting miR-660-5p suppressed lung cancer cells progression significantly in vitro, whereas overexpression of miR-660-5p facilitated tumor growth and bone metastasis in vivo. In addition, as the potential target gene of miR-660-5p, SMARCA5 overexpression in vitro suppressed tumor progression and osteolytic metastasis associated RANKL signaling, which is congruent with the effect of nm23-H1 on the lung cancer cells.

CONCLUSION

Nm23-H1 inhibits tumor progression and bone-specific metastasis of lung cancer by regulating miR-660-5p/SMARCA5/RANKL axis, which indicates the related genes may serve as potential targets for the treatment of human lung cancer.

KEY POINTS

Significant findings of the study High expression of nm23-H1 correlated with decreased miRNA-660-5p expression. Further, downregulation of miR-660-5p significantly suppressed the tumor progression and bone-specific metastasis of lung cancer cells. What this study adds This is the first study to show an inverse association between nm23-H1 and miR-660-5p, and confirm that nm23-H1 inhibits tumor progression and bone-specific metastasis of lung cancer by regulating miR-660-5p/SMARCA5/RANKL axis.

摘要

背景

Nm23-H1 基因已被发现是肺癌肿瘤转移的抑制剂。微小 RNA(miRNA)通过多种信号通路在肿瘤转移中发挥关键作用。本研究探讨了 nm23-H1 基因是否可以通过调节 miRNA-660-5p 靶标来抑制肺癌细胞的侵袭和转移。

方法

使用实时定量聚合酶链反应(qRT-PCR)和蛋白质印迹法测量各种人肺癌细胞系中 nm23-H1 和 miR-660-5p 的表达。细胞计数试剂盒-8(CCK-8)、划痕愈合和 Transwell 测定法用于评估每个细胞系的细胞增殖、迁移和侵袭。异种移植应用于确定 miR-660-5p 在裸鼠体内的作用。荧光素酶测定法和蛋白质印迹法用于确定 miR-660-5p 的靶基因。

结果

我们发现,nm23-H1 的高表达与 miR-660-5p 的表达降低相关。抑制 miR-660-5p 显著抑制体外肺癌细胞的进展,而 miR-660-5p 的过表达促进体内肿瘤生长和骨转移。此外,作为 miR-660-5p 的潜在靶基因,SMARCA5 在体外抑制肿瘤进展和破骨细胞转移相关的 RANKL 信号,这与 nm23-H1 对肺癌细胞的作用一致。

结论

Nm23-H1 通过调节 miR-660-5p/SMARCA5/RANKL 轴抑制肺癌的肿瘤进展和骨特异性转移,这表明相关基因可能作为治疗人类肺癌的潜在靶点。

关键点

本研究的重要发现 nm23-H1 的高表达与 miR-660-5p 的表达降低相关。进一步,下调 miR-660-5p 显著抑制肺癌细胞的肿瘤进展和骨特异性转移。本研究的新增内容这是第一项表明 nm23-H1 与 miR-660-5p 呈负相关的研究,并证实 nm23-H1 通过调节 miR-660-5p/SMARCA5/RANKL 轴抑制肺癌的肿瘤进展和骨特异性转移。

https://cdn.ncbi.nlm.nih.gov/pmc/blobs/fc18/7049508/9247ab4454ad/TCA-11-640-g001.jpg

文献AI研究员

20分钟写一篇综述,助力文献阅读效率提升50倍。

立即体验

用中文搜PubMed

大模型驱动的PubMed中文搜索引擎

马上搜索

文档翻译

学术文献翻译模型,支持多种主流文档格式。

立即体验