Suppr超能文献

杀菌肽在多微生物败血症中维持肠道屏障功能。

Cathelicidin preserves intestinal barrier function in polymicrobial sepsis.

作者信息

Ho Jeffery, Chan Hung, Liang Yonghao, Liu Xiaodong, Zhang Lin, Li Qing, Zhang Yuchen, Zeng Judeng, Ugwu Felix N, Ho Idy H T, Hu Wei, Yau Johnny C W, Wong Sunny H, Wong Wai Tat, Ling Lowell, Cho Chi H, Gallo Richard L, Gin Tony, Tse Gary, Yu Jun, Chan Matthew T V, Leung Czarina C H, Wu William K K

机构信息

Department of Anaesthesia and Intensive Care and Peter Hung Pain Research Institute, The Chinese University of Hong Kong, Shatin, Hong Kong Special Administrative Region, China.

State Key Laboratory of Digestive Diseases, Li Ka Shing Institute of Health Sciences, and Centre for Gut Microbiota Research, The Chinese University of Hong Kong, Shatin, Hong Kong Special Administrative Region, China.

出版信息

Crit Care. 2020 Feb 10;24(1):47. doi: 10.1186/s13054-020-2754-5.

Abstract

OBJECTIVES

The intestinal epithelium compartmentalizes the sterile bloodstream and the commensal bacteria in the gut. Accumulating evidence suggests that this barrier is impaired in sepsis, aggravating systemic inflammation. Previous studies reported that cathelicidin is differentially expressed in various tissues in sepsis. However, its role in sepsis-induced intestinal barrier dysfunction has not been investigated.

DESIGN

To examine the role of cathelicidin in polymicrobial sepsis, cathelicidin wild-(Cnlp) and knockout (Cnlp) mice underwent cecal-ligation and puncture (CLP) followed by the assessment of septic mortality and morbidity as well as histological, biochemical, immunological, and transcriptomic analyses in the ileal tissues. We also evaluated the prophylactic and therapeutic efficacies of vitamin D3 (an inducer of endogenous cathelicidin) in the CLP-induced murine polymicrobial sepsis model.

RESULTS

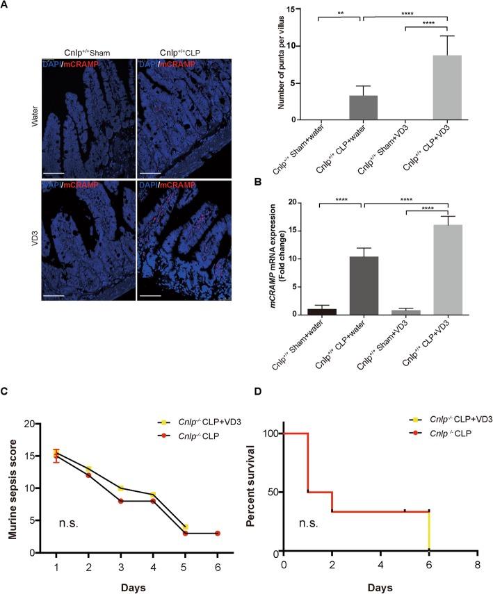
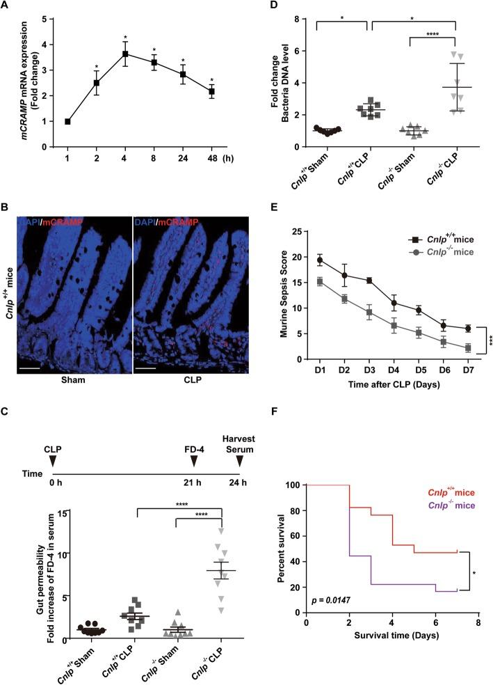
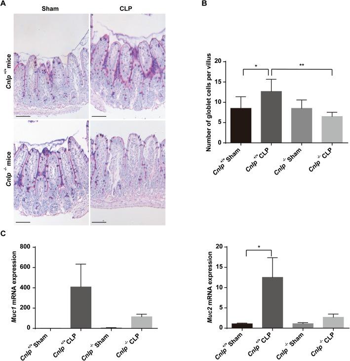
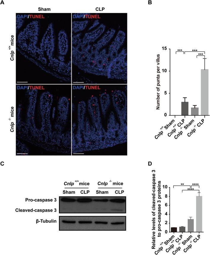
The ileal expression of cathelicidin was increased by three-fold after CLP, peaking at 4 h. Knockout of Cnlp significantly increased 7-day mortality and was associated with a higher murine sepsis score. Alcian-blue staining revealed a reduced number of mucin-positive goblet cells, accompanied by reduced mucin expression. Increased number of apoptotic cells and cleavage of caspase-3 were observed. Cnlp deletion increased intestinal permeability to 4kD fluorescein-labeled dextran and reduced the expression of tight junction proteins claudin-1 and occludin. Notably, circulating bacterial DNA load increased more than two-fold. Transcriptome analysis revealed upregulation of cytokine/inflammatory pathway. Depletion of Cnlp induced more M1 macrophages and neutrophils compared with the wild-type mice after CLP. Mice pre-treated with cholecalciferol (an inactive form of vitamin D3) or treated with 1alpha, 25-dihydroxyvitamin D3 (an active form of VD3) had decreased 7-day mortality and significantly less severe symptoms. Intriguingly, the administration of cholecalciferol after CLP led to worsened 7-day mortality and the associated symptoms.

CONCLUSIONS

Endogenous cathelicidin promotes intestinal barrier integrity accompanied by modulating the infiltration of neutrophils and macrophages in polymicrobial sepsis. Our data suggested that 1alpha, 25-dihydroxyvitamin D3 but not cholecalciferol is a potential therapeutic agent for treating sepsis.

摘要

目的

肠道上皮将无菌的血流与肠道内的共生细菌分隔开来。越来越多的证据表明,在脓毒症中这种屏障会受损,从而加剧全身炎症。先前的研究报道,在脓毒症中,cathelicidin在各种组织中的表达存在差异。然而,其在脓毒症诱导的肠道屏障功能障碍中的作用尚未得到研究。

设计

为了研究cathelicidin在多微生物脓毒症中的作用,对cathelicidin野生型(Cnlp)和敲除型(Cnlp)小鼠进行盲肠结扎和穿刺(CLP),随后评估脓毒症死亡率和发病率,以及对回肠组织进行组织学、生化、免疫学和转录组分析。我们还评估了维生素D3(内源性cathelicidin的诱导剂)在CLP诱导的小鼠多微生物脓毒症模型中的预防和治疗效果。

结果

CLP后回肠中cathelicidin的表达增加了两倍,在4小时达到峰值。敲除Cnlp显著增加了7天死亡率,并与更高的小鼠脓毒症评分相关。阿尔新蓝染色显示粘蛋白阳性杯状细胞数量减少,同时粘蛋白表达降低。观察到凋亡细胞数量增加和caspase-3的裂解。Cnlp缺失增加了肠道对4kD荧光素标记葡聚糖的通透性,并降低了紧密连接蛋白claudin-1和occludin的表达。值得注意的是,循环细菌DNA载量增加了两倍多。转录组分析显示细胞因子/炎症途径上调。与野生型小鼠相比,CLP后敲除Cnlp诱导了更多的M1巨噬细胞和中性粒细胞。用胆钙化醇(维生素D3的无活性形式)预处理或用1α,25-二羟基维生素D3(VD3的活性形式)处理的小鼠7天死亡率降低,症状明显减轻。有趣的是,CLP后给予胆钙化醇导致7天死亡率和相关症状恶化。

结论

内源性cathelicidin通过调节多微生物脓毒症中中性粒细胞和巨噬细胞的浸润来促进肠道屏障完整性。我们的数据表明,1α,25-二羟基维生素D3而非胆钙化醇是治疗脓毒症的潜在治疗药物。

https://cdn.ncbi.nlm.nih.gov/pmc/blobs/f75b/7011568/6561161a0e39/13054_2020_2754_Fig1_HTML.jpg

文献AI研究员

20分钟写一篇综述,助力文献阅读效率提升50倍。

立即体验

用中文搜PubMed

大模型驱动的PubMed中文搜索引擎

马上搜索

文档翻译

学术文献翻译模型,支持多种主流文档格式。

立即体验