Suppr超能文献

c-di-GMP 通过精确调控转录时机来协调柄杆菌细胞周期和形态发生。

Precise timing of transcription by c-di-GMP coordinates cell cycle and morphogenesis in Caulobacter.

机构信息

Infection Biology, Biozentrum, University of Basel, Klingelbergstrasse 50, CH-4056, Basel, Switzerland.

Interregional Blood Transfusion SRC Ltd., Murtenstrasse 133, 3008, Bern, Switzerland.

出版信息

Nat Commun. 2020 Feb 10;11(1):816. doi: 10.1038/s41467-020-14585-6.

Abstract

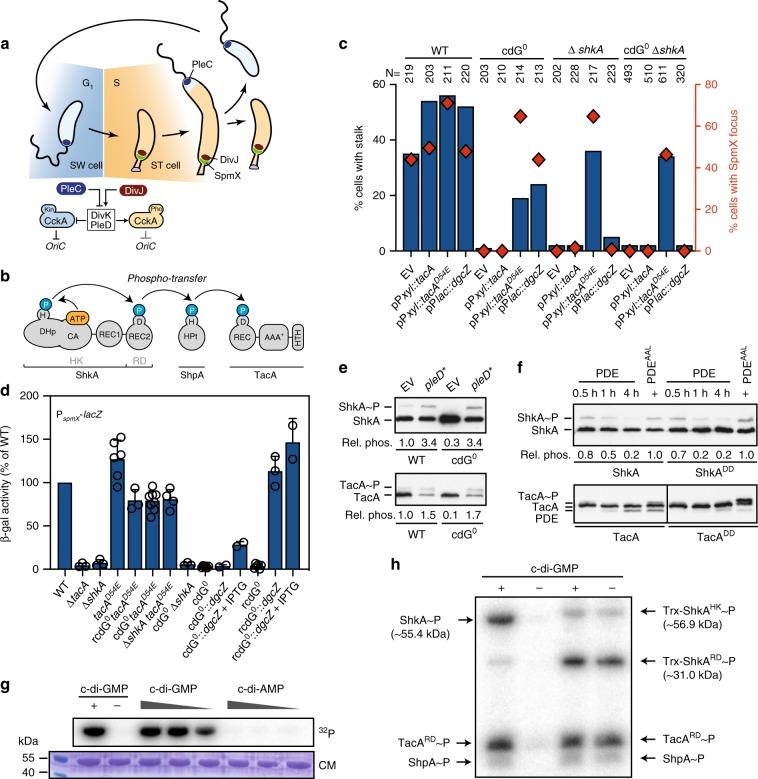
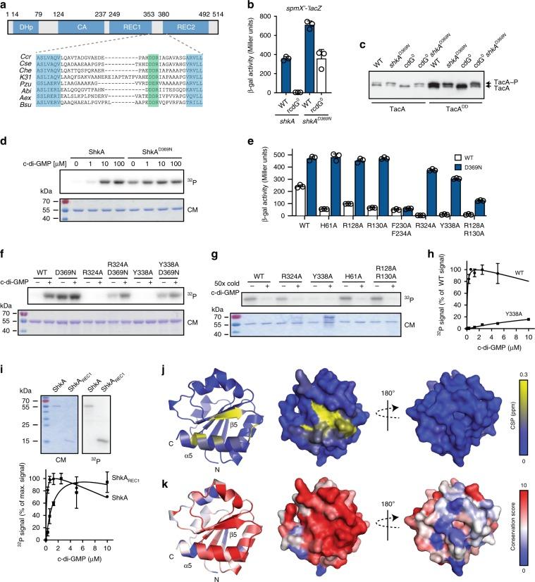
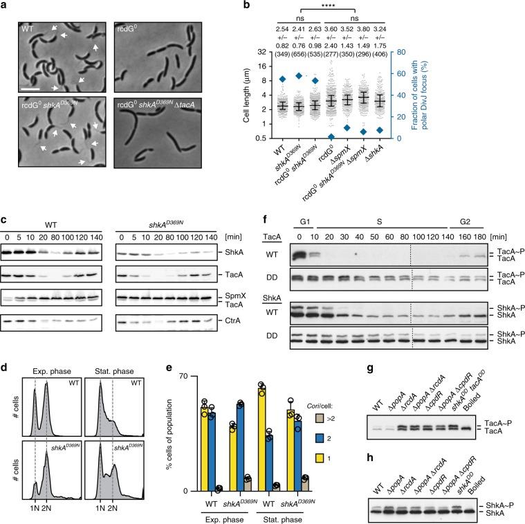
Bacteria adapt their growth rate to their metabolic status and environmental conditions by modulating the length of their G1 period. Here we demonstrate that a gradual increase in the concentration of the second messenger c-di-GMP determines precise gene expression during G1/S transition in Caulobacter crescentus. We show that c-di-GMP stimulates the kinase ShkA by binding to its central pseudo-receiver domain, activates the TacA transcription factor, and initiates a G1/S-specific transcription program leading to cell morphogenesis and S-phase entry. Activation of the ShkA-dependent genetic program causes c-di-GMP to reach peak levels, which triggers S-phase entry and promotes proteolysis of ShkA and TacA. Thus, a gradual increase of c-di-GMP results in precise control of ShkA-TacA activity, enabling G1/S-specific gene expression that coordinates cell cycle and morphogenesis.

摘要

细菌通过调节 G1 期的长度来适应其代谢状态和环境条件的变化而改变其生长速度。在这里,我们证明了第二信使 c-di-GMP 的浓度逐渐增加可以在新月柄杆菌的 G1/S 转换过程中精确调控基因表达。我们表明,c-di-GMP 通过结合其中央假受体结构域来刺激激酶 ShkA,激活 TacA 转录因子,并启动一个 G1/S 特异性转录程序,导致细胞形态发生和 S 期进入。ShkA 依赖性遗传程序的激活导致 c-di-GMP 达到峰值水平,从而触发 S 期进入并促进 ShkA 和 TacA 的蛋白水解。因此,c-di-GMP 的逐渐增加导致对 ShkA-TacA 活性的精确控制,从而实现协调细胞周期和形态发生的 G1/S 特异性基因表达。

https://cdn.ncbi.nlm.nih.gov/pmc/blobs/19dd/7010744/3b84b2869f13/41467_2020_14585_Fig1_HTML.jpg

文献AI研究员

20分钟写一篇综述,助力文献阅读效率提升50倍。

立即体验

用中文搜PubMed

大模型驱动的PubMed中文搜索引擎

马上搜索

文档翻译

学术文献翻译模型,支持多种主流文档格式。

立即体验