Suppr超能文献

层状 Bi 锚定 MnB 纳米片的配位剥离用于癌症的多模态成像引导光热治疗。

Coordination-induced exfoliation to monolayer Bi-anchored MnB nanosheets for multimodal imaging-guided photothermal therapy of cancer.

机构信息

Guangdong Provincial Key Laboratory of Biomedical Measurements and Ultrasound Imaging, National-Regional Key Technology Engineering Laboratory for Medical Ultrasound, School of Biomedical Engineering, Health Science Center, Shenzhen University, No. 1066 Xueyuan Road, Nanshan District, Shenzhen 518060, Guangdong, China.

出版信息

Theranostics. 2020 Jan 1;10(4):1861-1872. doi: 10.7150/thno.39715. eCollection 2020.

Abstract

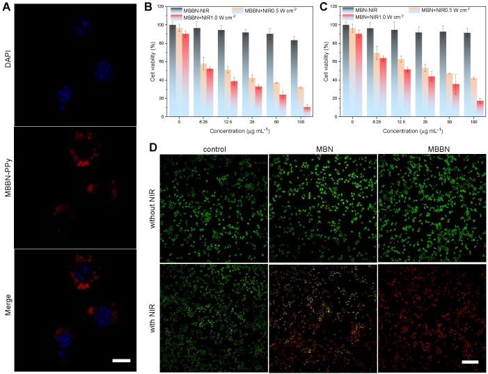
Rapid advance in biomedicine has recently vitalized the development of multifunctional two-dimensional (2D) nanomaterials for cancer theranostics. However, it is still challenging to develop new strategy to produce new types of 2D nanomaterials with flexible structure and function for enhanced disease theranostics. We explore the monolayer Bi-anchored manganese boride nanosheets (MBBN) as a new type of MBene (metal boride), and discover their unique near infrared (NIR)-photothermal and photoacoustic effects, X-ray absorption and MRI imaging properties, and develop them as a new nanotheranostic agent for multimodal imaging-guided photothermal therapy of cancer. A microwave-assisted chemical etching route was utilized to exfoliate the manganese boride bulk into the nanosheets-constructed flower-like manganese boride nanoparticle (MBN), and a coordination-induced exfoliation strategy was further developed to separate the MBN into the dispersive monolayer MBBN by the coordination between Bi and B on the surface, and the B-OH group on the surface of MBBN enabled facile surface modification with hyaluronic acid (HA) by the borate esterification reaction in favor of enhanced monodispersion and active tumor targeting. The constructed MBBN displays superior NIR-photothermal conversion efficiency (=59.4%) as well as high photothermal stability, and possesses versatile imaging functionality including photoacoustic, photothermal, CT and -wighted MRI imagings. and evaluations indicate that MBBN had high photothermal ablation and multimodal imaging performances, realizing high efficacy of imaging-guided cancer therapy. We have proposed new MBene concept and exfloliation strategy to impart the integration of structural modification and functional enhancement for cancer theranostics, which would open an avenue to facile fabrication and extended application of multifunctional 2D nanomaterials.

摘要

生物医学的快速发展最近为癌症治疗的多功能二维(2D)纳米材料的发展提供了活力。然而,开发新策略来生产具有灵活结构和功能的新型 2D 纳米材料以增强疾病治疗仍然具有挑战性。我们探索了单层 Bi 锚定的二硼化锰纳米片(MBBN)作为一种新型 MBene(金属硼化物),并发现了它们独特的近红外(NIR)光热和光声效应、X 射线吸收和 MRI 成像特性,并将其开发为一种新型的纳米治疗剂,用于癌症的多模态成像引导光热治疗。我们利用微波辅助化学刻蚀路线将块状二硼化锰剥离成纳米片构建的花状二硼化锰纳米颗粒(MBN),并进一步开发了配位诱导剥离策略,通过表面上的 Bi 和 B 之间的配位将 MBN 分离成分散的单层 MBBN,MBBN 表面上的 B-OH 基团通过硼酸酯酯化反应能够与透明质酸(HA)进行方便的表面修饰,有利于增强单分散性和主动肿瘤靶向性。构建的 MBBN 表现出优异的 NIR 光热转换效率(=59.4%)和高光热稳定性,并具有多种成像功能,包括光声、光热、CT 和加权 MRI 成像。评价表明,MBBN 具有高光热消融和多模态成像性能,实现了成像引导癌症治疗的高效性。我们提出了新的 MBene 概念和剥离策略,为癌症治疗赋予了结构修饰和功能增强的集成,为多功能 2D 纳米材料的简易制造和广泛应用开辟了道路。

https://cdn.ncbi.nlm.nih.gov/pmc/blobs/ae09/6993225/c902a2134cbd/thnov10p1861g001.jpg

文献AI研究员

20分钟写一篇综述,助力文献阅读效率提升50倍。

立即体验

用中文搜PubMed

大模型驱动的PubMed中文搜索引擎

马上搜索

文档翻译

学术文献翻译模型,支持多种主流文档格式。

立即体验