Suppr超能文献

人参皂苷 Rg3 通过激活 AMPK 信号诱导 3T3-L1 脂肪细胞的棕色化。

Ginsenoside Rg3 Induces Browning of 3T3-L1 Adipocytes by Activating AMPK Signaling.

机构信息

School of Pharmacy, Sungkyunkwan University, Suwon 16419, Korea.

出版信息

Nutrients. 2020 Feb 7;12(2):427. doi: 10.3390/nu12020427.

Abstract

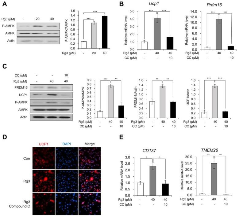
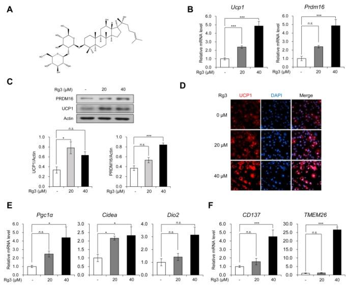
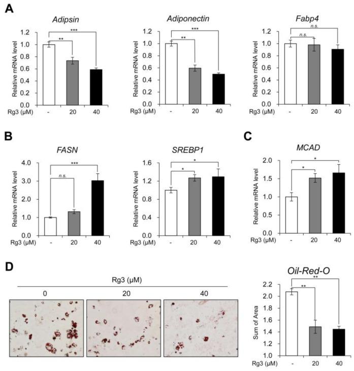
Ginsenoside Rg3, one of the major components in , has been reported to possess several therapeutic effects including anti-obesity properties. However, its effect on the browning of mature white adipocytes as well as the underlying mechanism remains poorly understood. In this study, we suggested a novel role of Rg3 in the browning of mature 3T3-L1 adipocytes by upregulating browning-related gene expression. The browning effects of Rg3 on differentiated 3T3-L1 adipocytes were evaluated by analyzing browning-related markers using quantitative PCR, immunoblotting, and immunostaining. In addition, the size and sum area of lipid droplets in differentiated 3T3-L1 adipocytes were measured using Oil-Red-O staining. In mature 3T3-L1 adipocytes, Rg3 dose-dependently induced the expression of browning-related genes such as Ucp1, Prdm16, Pgc1α, Cidea, and Dio2. Moreover, Rg3 induced the expression of beige fat-specific genes (CD137 and TMEM26) and lipid metabolism-associated genes (FASN, SREBP1, and MCAD), which indicated the activation of lipid metabolism by Rg3. We also demonstrated that activation of 5' adenosine monophosphate-activated protein kinase (AMPK) is required for Rg3-mediated up-regulation of browning gene expression. Moreover, Rg3 inhibited the accumulation of lipid droplets and reduced the droplet size in mature 3T3-L1 adipocytes. Taken together, this study identifies a novel role of Rg3 in browning of white adipocytes, as well as suggesting a potential mechanism of an anti-obesity effect of .

摘要

人参皂苷 Rg3 是 中的主要成分之一,据报道具有多种治疗作用,包括抗肥胖特性。然而,其对成熟白色脂肪细胞棕色化的影响及其潜在机制仍知之甚少。在这项研究中,我们通过上调棕色化相关基因的表达,提出了 Rg3 在成熟 3T3-L1 脂肪细胞棕色化中的新作用。通过定量 PCR、免疫印迹和免疫染色分析棕色化相关标记物来评估 Rg3 对分化的 3T3-L1 脂肪细胞的棕色化作用。此外,还使用油红 O 染色测量分化的 3T3-L1 脂肪细胞中脂质滴的大小和总面积。在成熟的 3T3-L1 脂肪细胞中,Rg3 剂量依赖性地上调了棕色化相关基因的表达,如 Ucp1、Prdm16、Pgc1α、Cidea 和 Dio2。此外,Rg3 诱导了米色脂肪特异性基因(CD137 和 TMEM26)和脂质代谢相关基因(FASN、SREBP1 和 MCAD)的表达,表明 Rg3 激活了脂质代谢。我们还证明了 5' 腺苷一磷酸激活蛋白激酶 (AMPK) 的激活是 Rg3 介导的棕色化基因表达上调所必需的。此外,Rg3 抑制了成熟 3T3-L1 脂肪细胞中脂质滴的积累并减小了滴的大小。综上所述,这项研究确定了 Rg3 在白色脂肪细胞棕色化中的新作用,并提出了人参抗肥胖作用的潜在机制。

https://cdn.ncbi.nlm.nih.gov/pmc/blobs/8cd0/7071202/64956503f21a/nutrients-12-00427-g001.jpg

文献AI研究员

20分钟写一篇综述,助力文献阅读效率提升50倍。

立即体验

用中文搜PubMed

大模型驱动的PubMed中文搜索引擎

马上搜索

文档翻译

学术文献翻译模型,支持多种主流文档格式。

立即体验