Suppr超能文献

Oplr16 作为一种新型染色质因子,通过调节多能性特异性染色体环化和 TET2 介导的 DNA 去甲基化来控制干细胞命运。

Oplr16 serves as a novel chromatin factor to control stem cell fate by modulating pluripotency-specific chromosomal looping and TET2-mediated DNA demethylation.

机构信息

Key Laboratory of Organ Regeneration and Transplantation of Ministry of Education, Stem Cell and Cancer Center, First Hospital, Jilin University, Changchun, Jilin 130061, P.R. China.

Stanford University Medical School, VA Palo Alto Health Care System, Palo Alto, CA 94304, USA.

出版信息

Nucleic Acids Res. 2020 Apr 17;48(7):3935-3948. doi: 10.1093/nar/gkaa097.

Abstract

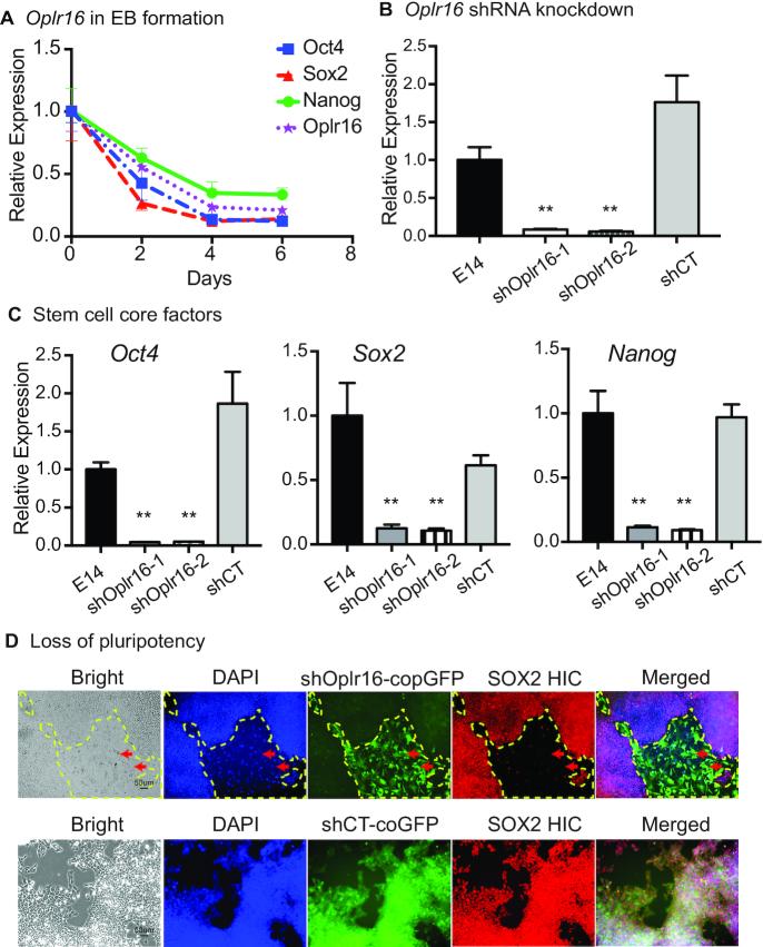
Formation of a pluripotency-specific chromatin network is a critical event in reprogramming somatic cells into pluripotent status. To characterize the regulatory components in this process, we used 'chromatin RNA in situ reverse transcription sequencing' (CRIST-seq) to profile RNA components that interact with the pluripotency master gene Oct4. Using this approach, we identified a novel nuclear lncRNA Oplr16 that was closely involved in the initiation of reprogramming. Oplr16 not only interacted with the Oct4 promoter and regulated its activity, but it was also specifically activated during reprogramming to pluripotency. Active expression of Oplr16 was required for optimal maintenance of pluripotency in embryonic stem cells. Oplr16 was also able to enhance reprogramming of fibroblasts into pluripotent cells. RNA reverse transcription-associated trap sequencing (RAT-seq) indicated that Oplr16 interacted with multiple target genes related to stem cell self-renewal. Of note, Oplr16 utilized its 3'-fragment to recruit the chromatin factor SMC1 to orchestrate pluripotency-specific intrachromosomal looping. After binding to the Oct4 promoter, Oplr16 recruited TET2 to induce DNA demethylation and activate Oct4 in fibroblasts, leading to enhanced reprogramming. These data suggest that Oplr16 may act as a pivotal chromatin factor to control stem cell fate by modulating chromatin architecture and DNA demethylation.

摘要

多能性特异染色质网络的形成是体细胞重编程为多能状态的关键事件。为了研究这个过程中的调控成分,我们使用“染色质 RNA 原位反转录测序”(CRIST-seq)来分析与多能性主基因 Oct4 相互作用的 RNA 成分。通过这种方法,我们鉴定了一种新型核长链非编码 RNA Oplr16,它密切参与了重编程的启动。Oplr16 不仅与 Oct4 启动子相互作用并调节其活性,而且在重编程为多能性的过程中特异性激活。Oplr16 的活性表达对于胚胎干细胞中多能性的最佳维持是必需的。Oplr16 还能够增强成纤维细胞向多能细胞的重编程。RNA 反转录相关陷阱测序(RAT-seq)表明,Oplr16 与多个与干细胞自我更新相关的靶基因相互作用。值得注意的是,Oplr16 利用其 3'-片段招募染色质因子 SMC1 来协调多能性特异的染色体内环。与 Oct4 启动子结合后,Oplr16 招募 TET2 诱导 DNA 去甲基化并激活成纤维细胞中的 Oct4,从而增强重编程。这些数据表明,Oplr16 可能作为一种关键的染色质因子,通过调节染色质结构和 DNA 去甲基化来控制干细胞命运。

https://cdn.ncbi.nlm.nih.gov/pmc/blobs/c8bb/7144914/9d7c1171cd73/gkaa097fig1.jpg

文献AI研究员

20分钟写一篇综述,助力文献阅读效率提升50倍。

立即体验

用中文搜PubMed

大模型驱动的PubMed中文搜索引擎

马上搜索

文档翻译

学术文献翻译模型,支持多种主流文档格式。

立即体验