Suppr超能文献

RhoA/ROCK 通过控制连接蛋白 43 的活性来调节朊病毒发病机制。

RhoA/ROCK Regulates Prion Pathogenesis by Controlling Connexin 43 Activity.

机构信息

Ilsong Institute of Life Science, Hallym University, Anyang, Gyeonggi-do 14066, Korea.

Department of Biomedical Gerontology, Graduate School of Hallym University, Chuncheon, Gangwon-do 24252, Korea.

出版信息

Int J Mol Sci. 2020 Feb 13;21(4):1255. doi: 10.3390/ijms21041255.

Abstract

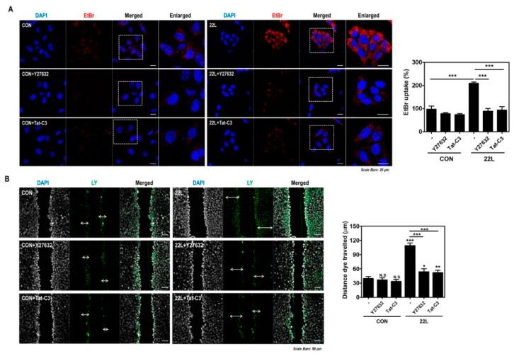
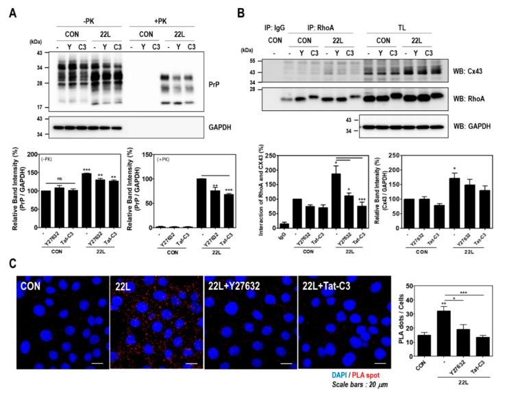
Scrapie infection, which converts cellular prion protein (PrP) into the pathological and infectious isoform (PrP), leads to neuronal cell death, glial cell activation and PrP accumulation. Previous studies reported that PrP regulates RhoA/Rho-associated kinase (ROCK) signaling and that connexin 43 (Cx43) expression is upregulated in and prion-infected models. However, whether there is a link between RhoA/ROCK and Cx43 in prion disease pathogenesis is uncertain. Here, we investigated the role of RhoA/ROCK signaling and Cx43 in prion diseases using and in models. Scrapie infection induced RhoA activation, accompanied by increased phosphorylation of LIM kinase 1/2 (LIMK1/2) at Thr508/Thr505 and cofilin at Ser3 and reduced phosphorylation of RhoA at Ser188 in hippocampal neuronal cells and brains of mice. Scrapie infection-induced RhoA activation also resulted in PrP accumulation followed by a reduction in the interaction between RhoA and p190RhoGAP (a GTPase-activating protein). Interestingly, scrapie infection significantly enhanced the interaction between RhoA and Cx43. Moreover, RhoA and Cx43 colocalization was more visible in both the membrane and cytoplasm of scrapie-infected hippocampal neuronal cells than in controls. Finally, RhoA and ROCK inhibition reduced PrP accumulation and the RhoA/Cx43 interaction, leading to decreased Cx43 hemichannel activity in scrapie-infected hippocampal neuronal cells. These findings suggest that RhoA/ROCK regulates Cx43 activity, which may have an important role in the pathogenesis of prion disease.

摘要

瘙痒病感染将细胞朊病毒蛋白 (PrP) 转化为病理性和感染性异构体 (PrP),导致神经元细胞死亡、神经胶质细胞激活和 PrP 积累。先前的研究报告称,PrP 调节 RhoA/Rho 相关激酶 (ROCK) 信号通路,并且在 和 朊病毒感染模型中,连接蛋白 43 (Cx43) 的表达上调。然而,在朊病毒病发病机制中,RhoA/ROCK 是否与 Cx43 之间存在联系尚不确定。在这里,我们使用 和 模型研究了 RhoA/ROCK 信号通路和 Cx43 在朊病毒病中的作用。瘙痒病感染诱导 RhoA 激活,同时伴随着海马神经元细胞和小鼠大脑中 LIM 激酶 1/2 (LIMK1/2) 在 Thr508/Thr505 和丝氨酸 3 处的磷酸化以及肌动蛋白丝的 cofilin 减少,而 RhoA 在 Ser188 处的磷酸化减少。瘙痒病感染诱导的 RhoA 激活也导致 PrP 积累,随后 RhoA 与 p190RhoGAP(一种 GTPase 激活蛋白)之间的相互作用减少。有趣的是,瘙痒病感染显著增强了 RhoA 与 Cx43 之间的相互作用。此外,与对照组相比,在瘙痒病感染的海马神经元细胞中,RhoA 和 Cx43 的共定位在细胞膜和细胞质中更为明显。最后,RhoA 和 ROCK 抑制减少了 PrP 积累和 RhoA/Cx43 相互作用,导致瘙痒病感染的海马神经元细胞中 Cx43 半通道活性降低。这些发现表明 RhoA/ROCK 调节 Cx43 活性,这可能在朊病毒病的发病机制中具有重要作用。

https://cdn.ncbi.nlm.nih.gov/pmc/blobs/fa98/7072953/1351a0674d44/ijms-21-01255-g001.jpg

文献AI研究员

20分钟写一篇综述,助力文献阅读效率提升50倍。

立即体验

用中文搜PubMed

大模型驱动的PubMed中文搜索引擎

马上搜索

文档翻译

学术文献翻译模型,支持多种主流文档格式。

立即体验