Suppr超能文献

血管紧张素转化酶抑制剂通过减轻 DPP-4 水平和恢复抗纤维化 microRNAs 来减轻肾脏纤维化。

Inhibition of Angiotensin-Converting Enzyme Ameliorates Renal Fibrosis by Mitigating DPP-4 Level and Restoring Antifibrotic MicroRNAs.

机构信息

Department of Diabetology & Endocrinology, Kanazawa Medical University, Uchinada, Ishikawa 920-0293, Japan.

Department of Pediatrics Yale University School of Medicine, New Haven, CT 06520, USA.

出版信息

Genes (Basel). 2020 Feb 18;11(2):211. doi: 10.3390/genes11020211.

Abstract

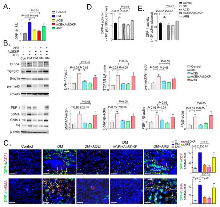
Two class of drugs 1) angiotensin-converting enzyme inhibitors (ACEis) and 2) angiotensin II receptor blockers (ARBs) are well-known conventional drugs that can retard the progression of chronic nephropathies to end-stage renal disease. However, there is a lack of comparative studies on the effects of ACEi versus ARB on renal fibrosis. Here, we observed that ACEi ameliorated renal fibrosis by mitigating DPP-4 and TGFβ signaling, whereas, ARB did not show. Moreover, the combination of N-acetyl-seryl-aspartyl-lysyl-proline (AcSDKP), one of the substrates of ACE, with ACEi slightly enhanced the inhibitory effects of ACEi on DPP-4 and associated-TGFβ signaling. Further, the comprehensive miRome analysis in kidneys of ACEi+AcSDKP (combination) treatment revealed the emergence of miR-29s and miR-let-7s as key antifibrotic players. Treatment of cultured cells with ACEi alone or in combination with AcSDKP prevented the downregulated expression of miR-29s and miR-let-7s induced by TGFβ stimulation. Interestingly, ACEi also restored miR-29 and miR-let-7 family cross-talk in endothelial cells, an effect that is shared by AcSDKP suggesting that AcSDKP may be partially involved in the anti-mesenchymal action of ACEi. The results of the present study promise to advance our understanding of how ACEi regulates antifibrotic microRNAs crosstalk and DPP-4 associated-fibrogenic processes which is a critical event in the development of diabetic kidney disease.

摘要

两类药物 1)血管紧张素转换酶抑制剂(ACEi)和 2)血管紧张素 II 受体阻滞剂(ARB)是众所周知的可延缓慢性肾病进展为终末期肾病的常规药物。然而,关于 ACEi 与 ARB 对肾纤维化影响的比较研究尚缺乏。在这里,我们观察到 ACEi 通过减轻 DPP-4 和 TGFβ 信号来改善肾纤维化,而 ARB 则没有显示。此外,ACE 的一种底物 N-乙酰丝氨酰-天冬氨酰-赖氨酰-脯氨酸(AcSDKP)与 ACEi 联合使用略微增强了 ACEi 对 DPP-4 和相关 TGFβ 信号的抑制作用。此外,ACEi+AcSDKP(联合)治疗肾脏的综合 miRome 分析揭示了 miR-29s 和 miR-let-7s 的出现作为关键的抗纤维化因子。单独用 ACEi 或与 AcSDKP 联合处理培养细胞可防止 TGFβ 刺激引起的 miR-29s 和 miR-let-7s 的下调表达。有趣的是,ACEi 还恢复了内皮细胞中 miR-29 和 miR-let-7 家族的交叉对话,AcSDKP 也具有这种作用,这表明 AcSDKP 可能部分参与 ACEi 的抗间充质作用。本研究的结果有望增进我们对 ACEi 如何调节抗纤维化 microRNAs 串扰和 DPP-4 相关纤维发生过程的理解,这是糖尿病肾病发展中的关键事件。

https://cdn.ncbi.nlm.nih.gov/pmc/blobs/b4b6/7074526/8f965fcf397c/genes-11-00211-g001.jpg

文献AI研究员

20分钟写一篇综述,助力文献阅读效率提升50倍。

立即体验

用中文搜PubMed

大模型驱动的PubMed中文搜索引擎

马上搜索

文档翻译

学术文献翻译模型,支持多种主流文档格式。

立即体验