Suppr超能文献

醋酸盐和丁酸盐可改善氧化应激下β细胞的代谢和线粒体呼吸。

Acetate and Butyrate Improve β-cell Metabolism and Mitochondrial Respiration under Oxidative Stress.

机构信息

Department of Pathology and Medical Biology, University Medical Center Groningen, University of Groningen, Hanzeplein 1, EA11, 9713 GZ Groningen, The Netherlands.

出版信息

Int J Mol Sci. 2020 Feb 24;21(4):1542. doi: 10.3390/ijms21041542.

Abstract

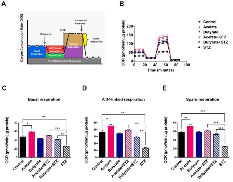
Islet dysfunction mediated by oxidative and mitochondrial stress contributes to the development of type 1 and 2 diabetes. Acetate and butyrate, produced by gut microbiota via fermentation, have been shown to protect against oxidative and mitochondrial stress in many cell types, but their effect on pancreatic β-cell metabolism has not been studied. Here, human islets and the mouse insulinoma cell line MIN6 were pre-incubated with 1, 2, and 4 mM of acetate or butyrate with and without exposure to the apoptosis inducer and metabolic stressor streptozotocin (STZ). Both short-chain fatty acids (SCFAs) enhanced the viability of islets and β-cells, but the beneficial effects were more pronounced in the presence of STZ. Both SCFAs prevented STZ-induced cell apoptosis, viability reduction, mitochondrial dysfunction, and the overproduction of reactive oxygen species (ROS) and nitric oxide (NO) at a concentration of 1 mM but not at higher concentrations. These rescue effects of SCFAs were accompanied by preventing reduction of the mitochondrial fusion genes , , and . In addition, elevation of the fission genes and during STZ exposure was prevented. Acetate showed more efficiency in enhancing metabolism and inhibiting ROS, while butyrate had less effect but was stronger in inhibiting the SCFA receptor GPR41 and NO generation. Our data suggest that SCFAs play an essential role in supporting β-cell metabolism and promoting survival under stressful conditions. It therewith provides a novel mechanism by which enhanced dietary fiber intake contributes to the reduction of Western diseases such as diabetes.

摘要

胰岛功能障碍介导的氧化和线粒体应激导致 1 型和 2 型糖尿病的发生。肠道微生物群通过发酵产生的乙酸盐和丁酸盐已被证明可防止许多细胞类型的氧化和线粒体应激,但它们对胰腺β细胞代谢的影响尚未得到研究。在这里,人胰岛和小鼠胰岛素瘤细胞系 MIN6 在用凋亡诱导剂和代谢应激剂链脲佐菌素(STZ)孵育之前,用 1、2 和 4 mM 的乙酸盐或丁酸盐进行预孵育。两种短链脂肪酸(SCFAs)均增强了胰岛和β细胞的活力,但在存在 STZ 的情况下,其有益作用更为明显。两种 SCFAs 均可预防 STZ 诱导的细胞凋亡、活力降低、线粒体功能障碍以及活性氧(ROS)和一氧化氮(NO)的过度产生,浓度为 1 mM 时即可,但在较高浓度时则不可。这些 SCFA 的挽救作用伴随着防止线粒体融合基因 、 和 的减少。此外,还可以防止 STZ 暴露期间分裂基因 和 的升高。乙酸盐在增强代谢和抑制 ROS 方面更有效,而丁酸盐的作用较小,但在抑制 SCFA 受体 GPR41 和 NO 生成方面更强。我们的数据表明,SCFAs 在支持β细胞代谢和促进应激条件下的存活方面起着至关重要的作用。它为膳食纤维摄入增加有助于减少西方疾病(如糖尿病)提供了一个新的机制。

https://cdn.ncbi.nlm.nih.gov/pmc/blobs/25c2/7073211/ea2402c8a076/ijms-21-01542-g001.jpg

文献AI研究员

20分钟写一篇综述,助力文献阅读效率提升50倍。

立即体验

用中文搜PubMed

大模型驱动的PubMed中文搜索引擎

马上搜索

文档翻译

学术文献翻译模型,支持多种主流文档格式。

立即体验