Suppr超能文献

由于THOC2 mRNA核输出因子的变异导致临床表现不断扩展。

Expanding Clinical Presentations Due to Variations in THOC2 mRNA Nuclear Export Factor.

作者信息

Kumar Raman, Palmer Elizabeth, Gardner Alison E, Carroll Renee, Banka Siddharth, Abdelhadi Ola, Donnai Dian, Elgersma Ype, Curry Cynthia J, Gardham Alice, Suri Mohnish, Malla Rishikesh, Brady Lauren Ilana, Tarnopolsky Mark, Azmanov Dimitar N, Atkinson Vanessa, Black Michael, Baynam Gareth, Dreyer Lauren, Hayeems Robin Z, Marshall Christian R, Costain Gregory, Wessels Marja W, Baptista Julia, Drummond James, Leffler Melanie, Field Michael, Gecz Jozef

机构信息

Adelaide Medical School and the Robinson Research Institute, The University of Adelaide, Adelaide, SA, Australia.

Genetics of Learning Disability Service, Hunter Genetics, Waratah, NSW, Australia.

出版信息

Front Mol Neurosci. 2020 Feb 11;13:12. doi: 10.3389/fnmol.2020.00012. eCollection 2020.

Abstract

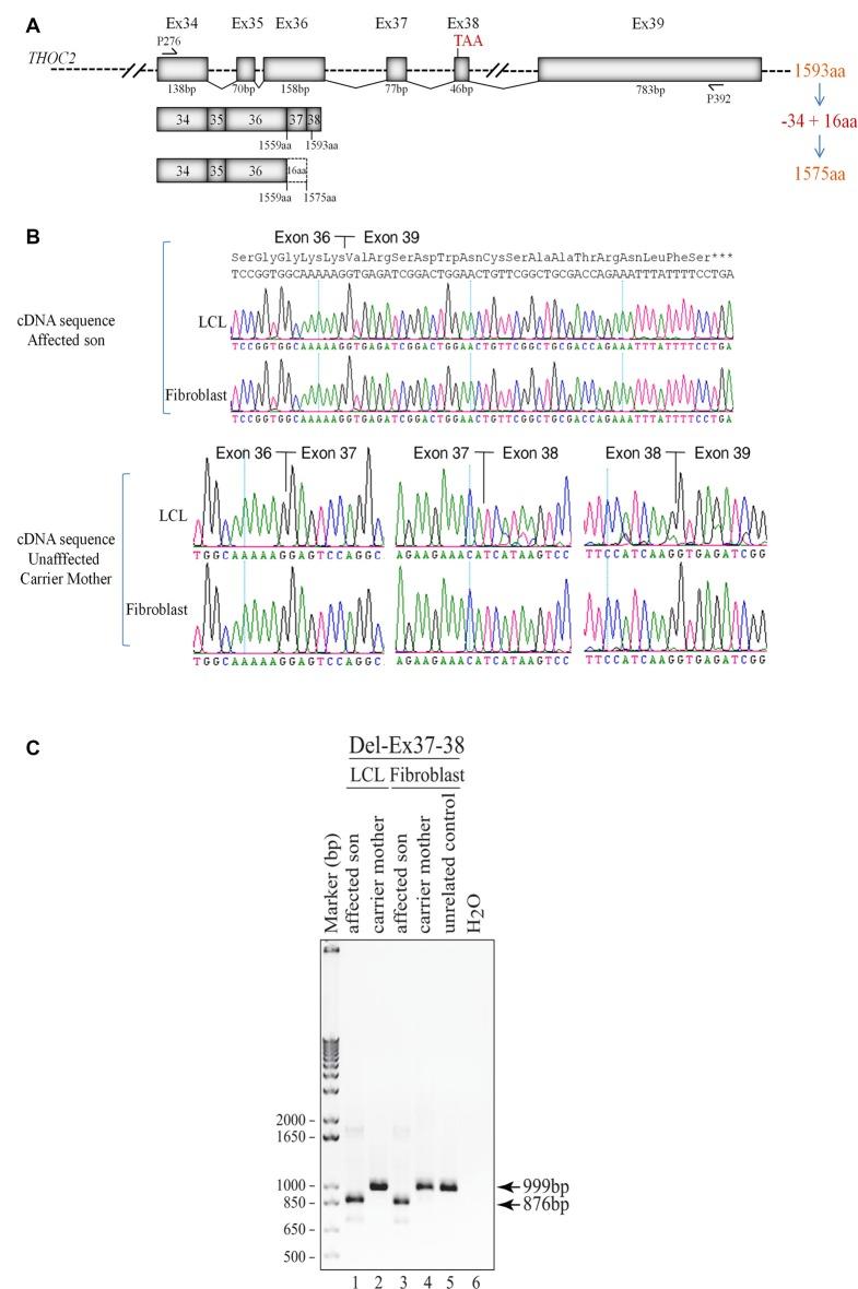
Multiple TREX mRNA export complex subunits (e.g., THOC1, THOC2, THOC5, THOC6, THOC7) have now been implicated in neurodevelopmental disorders (NDDs), neurodegeneration and cancer. We previously implicated missense and splicing-defective variants in NDDs and a broad range of other clinical features. Here we report 10 individuals from nine families with rare missense variants including the first case of a recurrent variant (p.Arg77Cys), and an additional individual with an intragenic microdeletion (Del-Ex37-38). missense variant testing and patient-derived cell line data from current and published studies show 9 of the 14 missense THOC2 variants result in reduced protein stability. The splicing-defective and deletion variants result in a loss of small regions of the C-terminal THOC2 RNA binding domain (RBD). Interestingly, reduced stability of THOC2 variant proteins has a flow-on effect on the stability of the multi-protein TREX complex; specifically on the other NDD-associated THOC subunits. Our current, expanded cohort refines the core phenotype of THOC2 NDDs to language disorder and/or ID, with a variable severity, and disorders of growth. A subset of affected individuals' has severe-profound ID, persistent hypotonia and respiratory abnormalities. Further investigations to elucidate the pathophysiological basis for this severe phenotype are warranted.

摘要

多种TREX mRNA输出复合体亚基(如THOC1、THOC2、THOC5、THOC6、THOC7)现已被认为与神经发育障碍(NDDs)、神经退行性变和癌症有关。我们之前发现错义变异和剪接缺陷变异与NDDs以及一系列其他临床特征有关。在此,我们报告了来自9个家庭的10名个体,他们携带罕见的错义变异,包括首例复发性变异(p.Arg77Cys),以及另一名携带基因内微缺失(Del-Ex37-38)的个体。来自当前及已发表研究的错义变异检测和患者来源细胞系数据显示,14个THOC2错义变异中有9个导致蛋白质稳定性降低。剪接缺陷变异和缺失变异导致THOC2 C末端RNA结合结构域(RBD)的小区域丢失。有趣的是,THOC2变异蛋白稳定性的降低对多蛋白TREX复合体的稳定性产生了连锁反应;特别是对其他与NDD相关的THOC亚基。我们目前扩大后的队列将THOC2 NDDs的核心表型细化为语言障碍和/或智力障碍,严重程度各异,以及生长障碍。一部分受影响个体患有重度至极重度智力障碍、持续性肌张力低下和呼吸异常。有必要进一步开展研究以阐明这种严重表型的病理生理基础。

https://cdn.ncbi.nlm.nih.gov/pmc/blobs/3911/7026477/c231b1a28961/fnmol-13-00012-g0001.jpg

文献AI研究员

20分钟写一篇综述,助力文献阅读效率提升50倍。

立即体验

用中文搜PubMed

大模型驱动的PubMed中文搜索引擎

马上搜索

文档翻译

学术文献翻译模型,支持多种主流文档格式。

立即体验